Suppr超能文献

基于染色质的细胞核机械应答需要外周异染色质的锚定。

Peripheral heterochromatin tethering is required for chromatin-based nuclear mechanical response.

作者信息

Attar Ali Göktuğ, Paturej Jarosław, Sarıyer Ozan S, Banigan Edward J, Erbaş Aykut

机构信息

UNAM - National Nanotechnology Research Center and Institute of Materials Science & Nanotechnology, Bilkent University, 06800 Ankara, Turkey.

School of Life Sciences, École Polytechnique Fédérale Lausanne, CH-1015 Lausanne, Switzerland.

出版信息

Nucleic Acids Res. 2025 Aug 11;53(15). doi: 10.1093/nar/gkaf763.

Abstract

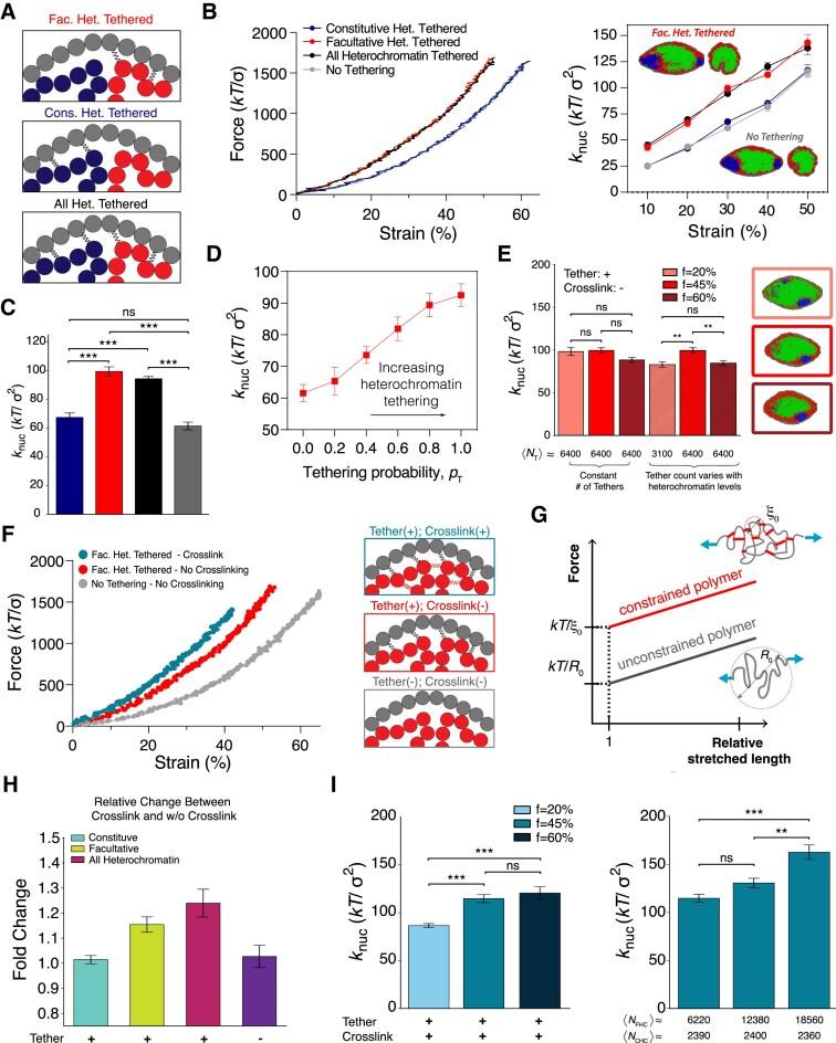
The cell nucleus is a mechanically responsive structure that governs how external forces affect chromosomes. Chromatin, particularly transcriptionally inactive heterochromatin, resists nuclear deformations through its mechanical response. However, chromatin also exhibits liquid-like properties, casting ambiguity on the physical mechanisms of chromatin-based nuclear elasticity. To determine how heterochromatin strengthens nuclear mechanical response, we performed polymer physics simulations of a nucleus model validated by micromechanical measurements and chromosome conformation capture data. The attachment of peripheral heterochromatin to the lamina is required to transmit forces directly to the chromatin and elicit its elastic response. Thus, increases in heterochromatin levels increase nuclear rigidity by increasing the linkages between chromatin and the lamina. Crosslinks within heterochromatin, such as HP1α proteins, can also stiffen nuclei, but only if chromatin is peripherally tethered. In contrast, heterochromatin affinity interactions that may drive liquid-liquid phase separation do not contribute to nuclear rigidity. When the nucleus is stretched, gel-like peripheral heterochromatin can bear stresses and deform, while the more fluid-like interior euchromatin is less perturbed. Thus, heterochromatin's internal structure and stiffness may regulate nuclear mechanics via peripheral attachment to the lamina, while also enabling nuclear mechanosensing of external forces and external measurement of the nucleus' internal architecture.

摘要

细胞核是一种对机械力有反应的结构,它控制着外力如何影响染色体。染色质,特别是转录不活跃的异染色质,通过其机械反应抵抗核变形。然而,染色质也表现出类似液体的性质,这使得基于染色质的核弹性的物理机制变得模糊不清。为了确定异染色质如何增强核机械反应,我们对一个通过微机械测量和染色体构象捕获数据验证的细胞核模型进行了聚合物物理模拟。外周异染色质与核纤层的附着是将力直接传递到染色质并引发其弹性反应所必需的。因此,异染色质水平的增加通过增加染色质与核纤层之间的连接来增加核刚性。异染色质内的交联,如HP1α蛋白,也可以使细胞核变硬,但前提是染色质在外周被束缚。相比之下,可能驱动液-液相分离的异染色质亲和相互作用对核刚性没有贡献。当细胞核被拉伸时,凝胶状的外周异染色质可以承受压力并变形,而流动性更强的内部常染色质受到的干扰较小。因此,异染色质的内部结构和硬度可能通过外周附着于核纤层来调节核力学,同时也使细胞核能够对外力进行机械感知并对外核结构进行外部测量。

https://cdn.ncbi.nlm.nih.gov/pmc/blobs/822f/12359041/30f37a9987a6/gkaf763figgra1.jpg

文献AI研究员

20分钟写一篇综述,助力文献阅读效率提升50倍。

立即体验

用中文搜PubMed

大模型驱动的PubMed中文搜索引擎

马上搜索

文档翻译

学术文献翻译模型,支持多种主流文档格式。

立即体验