Suppr超能文献

全科医生办公室的早期肌肉骨骼疼痛管理与电子转诊:多学科专家意见

Early Musculoskeletal Pain Management in the General Practitioner's Office & E-Referral: A Multidisciplinary Expert Opinion.

作者信息

Gervasoni Fabrizio, Farì Giacomo, Franco Massimiliano, Liguori Sara, Maschietto Luca, Michieli Raffaella, Raimondo Emanuela, Scaturro Dalila, Ventriglia Giuseppe, Magni Alberto

机构信息

ASST Fatebenefratelli Sacco, Milan, Italy.

Home Health Care, ASST Fatebenefratelli Sacco, Milan, Italy.

出版信息

J Pain Res. 2025 Aug 12;18:3879-3889. doi: 10.2147/JPR.S515501. eCollection 2025.

Abstract

PURPOSE

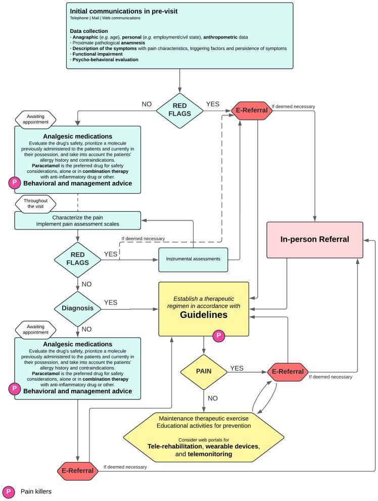
Musculoskeletal pain (MP) is a significant burden in primary care, often presenting challenges for general practitioners (GPs) in providing timely and effective management. Despite MP's prevalence, GPs face limitations in diagnostic resources and access to specialists, which can delay intervention and increase the risk of pain chronicity. This multidisciplinary expert opinion aims to establish a structured approach for the management of MP within general practice, using three targeted algorithms: (1) early management of acute MP in the GP's office, (2) post-surgical MP management to support recovery, and (3) MP management following emergency discharge.

PATIENTS AND METHODS

A panel of GPs, physiatrists, and orthopedists collaborated to develop practical recommendations based on current clinical guidelines, emphasizing early diagnosis, initial pain control, and effective e-referral pathways. During an onsite meeting, they created an algorithm to identify waiting therapy for patients with pain, in order to help GPs in this difficult task.

RESULTS

The first algorithm focuses on early intervention for acute MP in primary care, with recommendations for both pharmacological and non-pharmacological approaches. The second algorithm addresses post-surgical MP management to enhance recovery and reduce complications. The third algorithm outlines post-emergency management strategies, emphasizing immediate pain relief and integrating patient education to support home management. E-referral and teleconsultation are incorporated throughout to enhance care coordination.

CONCLUSION

These three algorithms provide a structured framework for MP management in primary care, placing GPs at the centre of early intervention. The inclusion of telemedicine and e-referral pathways allows for timely specialist input, ultimately aiming to improve patient outcomes and minimize chronic pain risks.

摘要

目的

肌肉骨骼疼痛(MP)是基层医疗中的一项重大负担,常常给全科医生(GP)及时有效地进行管理带来挑战。尽管MP很常见,但全科医生在诊断资源和获得专科医生帮助方面存在限制,这可能会延迟干预并增加疼痛慢性化的风险。本多学科专家意见旨在建立一种在全科医疗中管理MP的结构化方法,采用三种针对性算法:(1)在全科医生办公室对急性MP进行早期管理;(2)术后MP管理以支持康复;(3)急诊出院后的MP管理。

患者与方法

一组全科医生、物理治疗师和骨科医生合作,根据当前临床指南制定实用建议,强调早期诊断、初始疼痛控制和有效的电子转诊途径。在一次现场会议期间,他们创建了一种算法来识别疼痛患者的等待治疗情况,以帮助全科医生完成这项艰巨任务。

结果

第一种算法侧重于基层医疗中急性MP的早期干预,给出了药物和非药物方法的建议。第二种算法涉及术后MP管理,以促进康复并减少并发症。第三种算法概述了急诊后管理策略,强调立即缓解疼痛并纳入患者教育以支持居家管理。电子转诊和远程会诊贯穿始终,以加强护理协调。

结论

这三种算法为基层医疗中MP的管理提供了一个结构化框架,将全科医生置于早期干预的中心位置。远程医疗和电子转诊途径的纳入使得能够及时获得专科医生的意见,最终目标是改善患者预后并将慢性疼痛风险降至最低。

https://cdn.ncbi.nlm.nih.gov/pmc/blobs/2ebe/12358501/392644074d39/JPR-18-3879-g0001.jpg

文献AI研究员

20分钟写一篇综述,助力文献阅读效率提升50倍。

立即体验

用中文搜PubMed

大模型驱动的PubMed中文搜索引擎

马上搜索

文档翻译

学术文献翻译模型,支持多种主流文档格式。

立即体验