Suppr超能文献

基于数学建模指导的协同机械疗法和声透疗法用于实体瘤治疗

Synergistic mechanotherapy and sonopermeation guided by mathematical modeling for solid tumor treatment.

作者信息

Koutsi Marina, Stylianopoulos Triantafyllos, Mpekris Fotios

机构信息

Cancer Biophysics Laboratory, Department of Mechanical and Manufacturing Engineering, University of Cyprus, Nicosia, Cyprus.

Cancer Genetics, Therapeutics & Ultrastructural Pathology Department, The Cyprus Institute of Neurology and Genetics, Nicosia, Cyprus.

出版信息

Front Drug Deliv. 2025 Jun 24;5:1549098. doi: 10.3389/fddev.2025.1549098. eCollection 2025.

Abstract

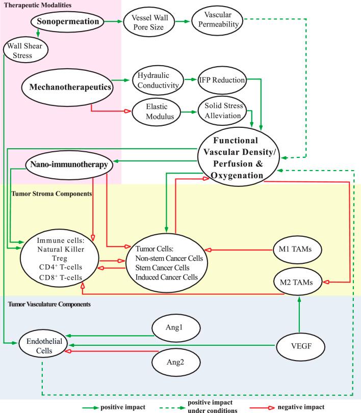
The progression of tumors and their response to treatment are significantly influenced by the presence of elevated mechanical solid stress. This solid stress compresses intratumoral blood vessels, leading to reduced blood flow (hypoperfusion) and insufficient oxygen levels (hypoxia), both of which hinder the delivery of oxygen and therapeutic agents. As a result, these conditions promote tumor growth, resistance to treatment, and ultimately undermine the effectiveness of therapies. To address these challenges, strategies like mechanotherapeutics and ultrasound sonopermeation have been developed to enhance blood flow and improve drug delivery to tumors. Mechanotherapy aims to reduce the mechanical stress and stiffness within tumors, helping to decompress vessels and restore normal perfusion. Ultrasound sonopermeation temporarily increases the permeability of blood vessel walls in a non-invasive manner, boosting blood flow and improving the delivery of therapeutic drugs. Here, we developed a mathematical model to explore the combined effects of mechanotherapeutics and sonopermeation on optimizing nano-immunotherapy efficacy. The model integrates complex interactions between key components involved in tumor progression, including tumor cells, immune cells, and vascular elements such as endothelial cells, angiopoietins, and vascular endothelial growth factor. To assess the model's validity, its predictions for key parameters, including tumor volume, functional vascular density, and hypoxia levels, were compared with experimental data, demonstrating a strong correlation, and confirming the accuracy of the mathematical framework. Furthermore, we carried out a parametric analysis to establish critical guidelines aimed at optimizing both the sequence and timing of experimental procedures. Specifically, we investigated the therapeutic outcomes of two treatment scenarios: applying sonopermeation first, followed by nano-immunotherapy, and . Also, we determined the optimal time interval between the application of sonopermeation and the commencement of the combined nano-immunotherapy regimen to maximize therapeutic efficacy.

摘要

肿瘤的进展及其对治疗的反应受到机械固体应力升高的显著影响。这种固体应力会压缩肿瘤内的血管,导致血流减少(灌注不足)和氧水平不足(缺氧),这两者都会阻碍氧气和治疗药物的输送。因此,这些情况会促进肿瘤生长、产生治疗抗性,并最终削弱治疗效果。为应对这些挑战,已经开发了诸如机械疗法和超声声透疗法等策略,以增强血流并改善药物向肿瘤的递送。机械疗法旨在降低肿瘤内的机械应力和硬度,有助于使血管减压并恢复正常灌注。超声声透疗法以非侵入性方式暂时增加血管壁的通透性,促进血流并改善治疗药物的递送。在此,我们开发了一个数学模型,以探索机械疗法和声透疗法对优化纳米免疫治疗效果的联合作用。该模型整合了肿瘤进展中关键成分之间的复杂相互作用,包括肿瘤细胞、免疫细胞以及血管成分,如内皮细胞、血管生成素和血管内皮生长因子。为评估该模型的有效性,将其对关键参数(包括肿瘤体积、功能性血管密度和缺氧水平)的预测与实验数据进行了比较,结果显示出很强的相关性,并证实了数学框架的准确性。此外,我们进行了参数分析,以建立旨在优化实验程序顺序和时间的关键指导原则。具体而言,我们研究了两种治疗方案的治疗效果:先应用声透疗法,然后进行纳米免疫治疗,以及……。此外,我们确定了声透疗法应用与联合纳米免疫治疗方案开始之间的最佳时间间隔,以最大限度地提高治疗效果。

https://cdn.ncbi.nlm.nih.gov/pmc/blobs/3e62/12360438/5469bdde1f15/fddev-05-1549098-g001.jpg

文献AI研究员

20分钟写一篇综述,助力文献阅读效率提升50倍。

立即体验

用中文搜PubMed

大模型驱动的PubMed中文搜索引擎

马上搜索

文档翻译

学术文献翻译模型,支持多种主流文档格式。

立即体验