Suppr超能文献

用于伤口愈合的天然多活性纳米颗粒集成生物水凝胶微载体

Natural multi-active nanoparticles integrated biological hydrogel microcarriers for wound healing.

作者信息

Che Junyi, Huang Danqing, Wang Yang, Gao Guangtao, Zhao Yuanjin

机构信息

Department of Rheumatology and Immunology, School of Biological Science and Medical Engineering, Nanjing Drum Tower Hospital, Southeast University, Nanjing, 210096, China.

Department of Traditional Chinese Medicine, Nanjing Drum Tower Hospital Clinical College of Nanjing University of Chinese Medicine, Nanjing, 210023, China.

出版信息

J Nanobiotechnology. 2025 Aug 22;23(1):582. doi: 10.1186/s12951-025-03666-7.

Abstract

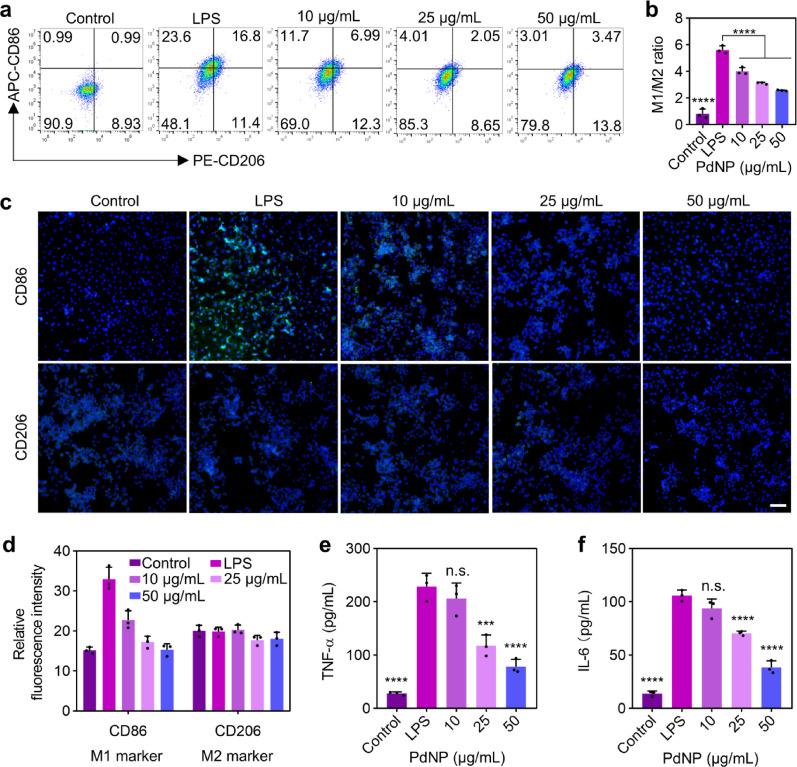
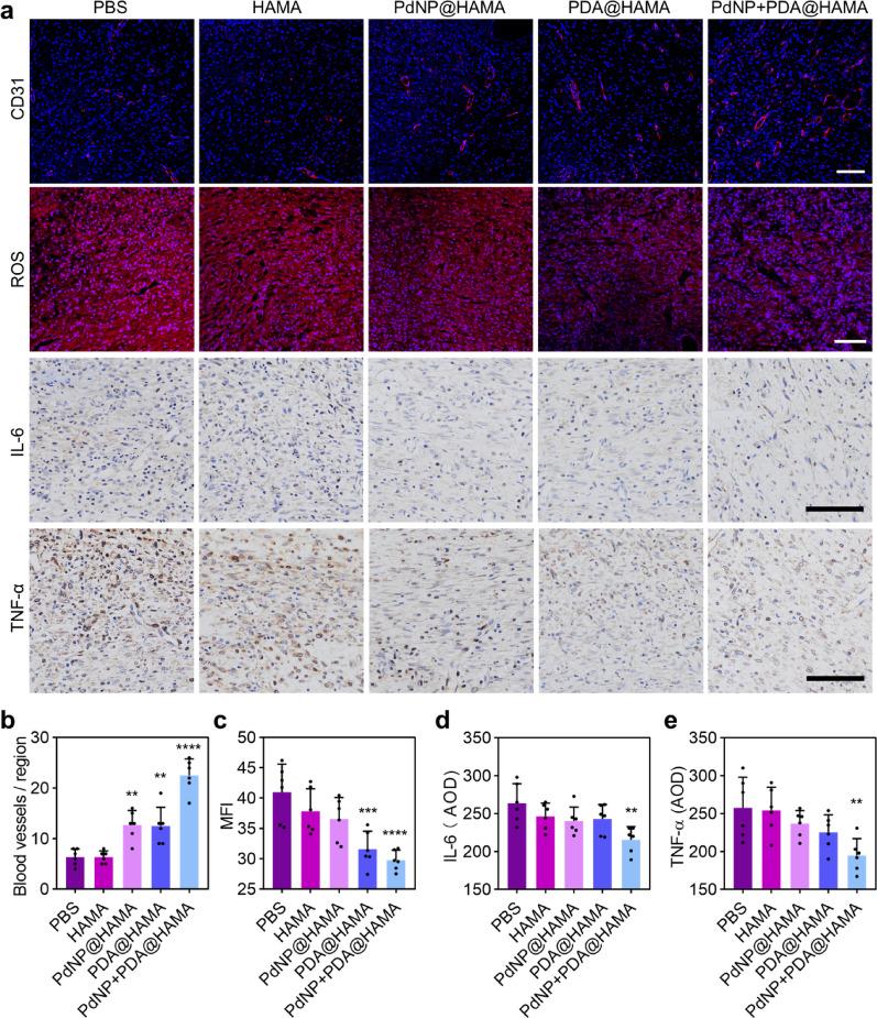
Bioactive substance-integrated hydrogels have demonstrated efficacy in diabetic wound treatment. However, challenges remain in identifying naturally derived, multifunctional active substances capable of addressing the complex pathophysiology of wounds, as well as in tailoring hydrogels to enhance their suitability for wound applications. Here, we present a novel biological hydrogel microcarrier system by integrating Bletilla striata-derived nanoparticles (PdNPs) and polydopamine nanozymes (PDAs) into a hyaluronic acid-methacrylate (HAMA) hydrogel. PdNPs can polarize over-activated macrophages to an anti-inflammatory phenotype and restore fibroblast functionality. Meanwhile, PDAs act as potent reactive oxygen species (ROS) scavengers and protect fibroblasts from oxidative stress-induced apoptosis. When encapsulated into HAMA microcarriers, the PdNP + PDA@HAMA microcarriers significantly accelerate wound healing in a diabetic rat model. These outcomes demonstrate the therapeutic potential of our natural, multifunctional hydrogel microcarriers as a promising wound dressing platform for the treatment of chronic diabetic wounds.

摘要

生物活性物质整合水凝胶已在糖尿病伤口治疗中显示出疗效。然而,在确定能够应对伤口复杂病理生理学的天然来源多功能活性物质以及定制水凝胶以提高其对伤口应用的适用性方面,仍然存在挑战。在此,我们通过将白芨衍生的纳米颗粒(PdNPs)和聚多巴胺纳米酶(PDAs)整合到透明质酸甲基丙烯酸酯(HAMA)水凝胶中,提出了一种新型生物水凝胶微载体系统。PdNPs可将过度活化的巨噬细胞极化为抗炎表型并恢复成纤维细胞功能。同时,PDAs作为有效的活性氧(ROS)清除剂,保护成纤维细胞免受氧化应激诱导的凋亡。当封装到HAMA微载体中时,PdNP + PDA@HAMA微载体可显著加速糖尿病大鼠模型的伤口愈合。这些结果证明了我们的天然多功能水凝胶微载体作为治疗慢性糖尿病伤口的有前景的伤口敷料平台的治疗潜力。

https://cdn.ncbi.nlm.nih.gov/pmc/blobs/0be5/12372325/9568669002dc/12951_2025_3666_Fig1_HTML.jpg

文献AI研究员

20分钟写一篇综述,助力文献阅读效率提升50倍。

立即体验

用中文搜PubMed

大模型驱动的PubMed中文搜索引擎

马上搜索

文档翻译

学术文献翻译模型,支持多种主流文档格式。

立即体验