Suppr超能文献

多中心转录组图谱的荟萃分析和机器学习揭示磷脂酶Cβ4作为胶质母细胞瘤免疫治疗中Wnt/Ca²信号传导介质。

Meta-analysis of multi-center transcriptomic profiles and machine learning reveal phospholipase Cβ4 as a Wnt/Ca² signaling mediator in glioblastoma immunotherapy.

作者信息

Song Zhaoming, Wang Fei, Yang Chen, Guo Yanao, Li Jinfeng, Huang Run, Ling Hongyi, Cheng Guosheng, Chen Zhouqing, Zhu Zhanchi, Wang Zhong

机构信息

Department of Neurosurgery, The First Affiliated Hospital of Soochow University, Suzhou, Jiangsu, China.

Suzhou Medical College of Soochow University, Suzhou, Jiangsu, China.

出版信息

Front Immunol. 2025 Aug 7;16:1610683. doi: 10.3389/fimmu.2025.1610683. eCollection 2025.

Abstract

INTRODUCTION

Glioblastoma (GBM) is a highly aggressive brain tumor characterized by pronounced invasiveness, rapid progression, frequent recurrence, and poor clinical prognosis. Current treatment strategies remain inadequate due to the lack of effective molecular targets, underscoring the urgent need to identify novel therapeutic avenues.

METHODS

In this study, we employed weighted gene co-expression network analysis and meta-analysis, incorporating clinical immunotherapy datasets, to identify ten candidate genes associated with GBM initiation, progression, prognosis, and response to immunotherapy. Multi-omics analyses across glioma and pan-cancer datasets revealed that these genes play pivotal roles in cancer biology.

RESULTS

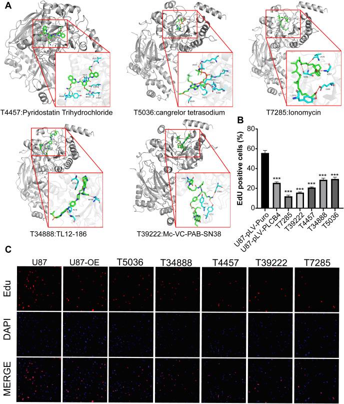
Phospholipase Cb4 (PLCB4) showed a negative correlation with tumor grade in clinical samples, suggesting its potential role as a tumor suppressor. Evidence indicated that PLCB4 expression is modulated by Wnt signaling, and its overexpression may activate the calcium ion signaling pathway. Notably, is strongly associated with aberrant tumor proliferation, making it a compelling therapeutic target. Through structure-based virtual screening, five small molecules with high predicted affinity for were identified as potential drug candidates.

DISCUSSION

This study's integrative approach-combining target identification, pathway inference, and in silico drug screening-offers a promising framework for rational drug development in GBM. The findings may reduce unnecessary experimental screening and medical costs, and represent a significant step toward improving therapeutic outcomes and prognosis for GBM patients.

摘要

引言

胶质母细胞瘤(GBM)是一种高度侵袭性的脑肿瘤,其特征为侵袭性强、进展迅速、频繁复发且临床预后较差。由于缺乏有效的分子靶点,当前的治疗策略仍然不足,这凸显了识别新治疗途径的迫切需求。

方法

在本研究中,我们采用加权基因共表达网络分析和荟萃分析,并纳入临床免疫治疗数据集,以识别与GBM起始、进展、预后及免疫治疗反应相关的十个候选基因。对胶质瘤和泛癌数据集进行的多组学分析表明,这些基因在癌症生物学中发挥关键作用。

结果

磷脂酶Cb4(PLCB4)在临床样本中与肿瘤分级呈负相关,表明其作为肿瘤抑制因子的潜在作用。有证据表明,PLCB4的表达受Wnt信号通路调节,其过表达可能激活钙离子信号通路。值得注意的是, 与异常肿瘤增殖密切相关,使其成为一个有吸引力的治疗靶点。通过基于结构的虚拟筛选,鉴定出五个对 具有高预测亲和力的小分子作为潜在的药物候选物。

讨论

本研究的综合方法——结合靶点识别、通路推断和计算机辅助药物筛选——为GBM的合理药物开发提供了一个有前景的框架。这些发现可能减少不必要的实验筛选和医疗成本,并代表着朝着改善GBM患者的治疗效果和预后迈出了重要一步。

https://cdn.ncbi.nlm.nih.gov/pmc/blobs/68d6/12368592/5be6f64c98e6/fimmu-16-1610683-g001.jpg

文献AI研究员

20分钟写一篇综述,助力文献阅读效率提升50倍。

立即体验

用中文搜PubMed

大模型驱动的PubMed中文搜索引擎

马上搜索

文档翻译

学术文献翻译模型,支持多种主流文档格式。

立即体验