Suppr超能文献

锚蛋白B调节骨骼肌中的线粒体分裂,是最佳耐力运动能力所必需的。

Ankyrin-B modulates mitochondrial fission in skeletal muscle and is required for optimal endurance exercise capacity.

作者信息

Voos Kayleigh M, Tzeng Joyce, Patel Priya, Rubinsky Sophie, Choi Ha E, Pharr Trevor, Sookram Sebastian, Baur Joseph A, Soderblom Erik J, Lorenzo Damaris N

机构信息

Department of Cell and Developmental Biology, Perelman School of Medicine. University of Pennsylvania, Philadelphia, PA, USA.

Department of Cell Biology and Physiology, School of Medicine, University of North Carolina at Chapel Hill, Chapel Hill, NC, USA.

出版信息

Nat Commun. 2025 Aug 25;16(1):7671. doi: 10.1038/s41467-025-62977-3.

Abstract

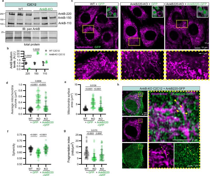
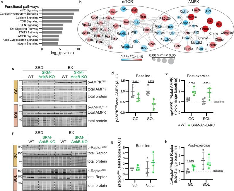
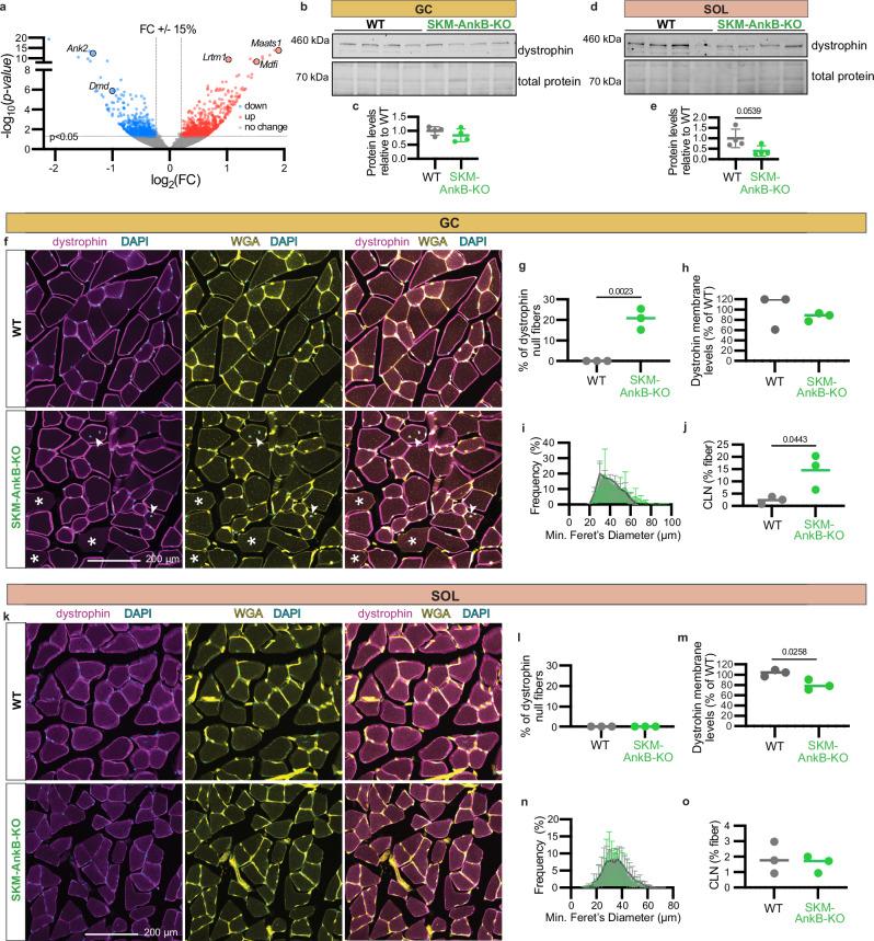
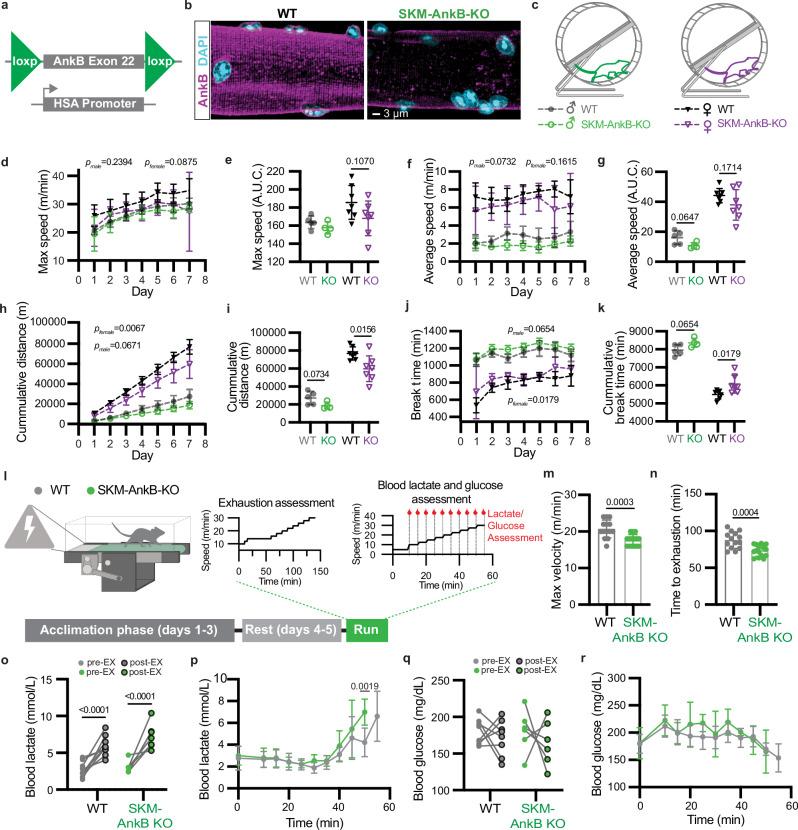
Mitochondrial dynamics enable cellular adaptation to fluctuations in energy demand, such as those imposed on skeletal muscle by exercise, metabolic disorders, or aging. Here, we report a novel pathway that modulates mitochondria dynamics in skeletal muscle involving the scaffolding protein ankyrin-B. Rare variants in ankyrin-B, encoded by ANK2, increase risk for cardio-metabolic syndrome in humans and mice. We show that mice selectively lacking skeletal muscle ankyrin-B have reduced endurance exercise capacity without alterations in muscle strength or systemic glucose regulation. Muscle fibers in these mice have increased oxidative stress, reduced fatty acid oxidation, and enlarged and hyperconnected mitochondria. We found that ankyrin-B interacts with and is required for efficient mitochondria recruitment of fission modulators and sarcoplasmic reticulum-mitochondria coupling. Thus, we conclude that ankyrin-B enables substrate adaptability and bioenergetic homeostasis under energetic stress, and exercise capacity by promoting efficient mitochondrial fission in skeletal muscle.

摘要

线粒体动力学使细胞能够适应能量需求的波动,比如运动、代谢紊乱或衰老对骨骼肌施加的能量需求波动。在此,我们报告了一条涉及支架蛋白锚蛋白B调节骨骼肌线粒体动力学的新途径。由ANK2编码的锚蛋白B中的罕见变异会增加人类和小鼠患心脏代谢综合征的风险。我们发现,选择性缺乏骨骼肌锚蛋白B的小鼠耐力运动能力降低,但肌肉力量或全身葡萄糖调节未发生改变。这些小鼠的肌纤维氧化应激增加、脂肪酸氧化减少,线粒体增大且连接增多。我们发现,锚蛋白B与裂变调节剂的有效线粒体募集以及肌浆网 - 线粒体偶联相互作用且是其必需的。因此,我们得出结论,锚蛋白B通过促进骨骼肌中高效的线粒体裂变,在能量应激下实现底物适应性和生物能量稳态以及运动能力。

https://cdn.ncbi.nlm.nih.gov/pmc/blobs/c0db/12379235/abbc5beb6feb/41467_2025_62977_Fig1_HTML.jpg

文献AI研究员

20分钟写一篇综述,助力文献阅读效率提升50倍。

立即体验

用中文搜PubMed

大模型驱动的PubMed中文搜索引擎

马上搜索

文档翻译

学术文献翻译模型,支持多种主流文档格式。

立即体验