Suppr超能文献

超声驱动的血小板模拟纳米马达实现靶向压电催化活性氧风暴用于精准溶栓。

Ultrasound-actuated platelet mimetic nanomotors enable targeted piezocatalytic ROS storm for precision thrombolysis.

作者信息

Zhao Ye, He Jinchen, Liu Yuxi, Soummane Hassna, Ran Pan, Yang Qian, Gao Xiaofang, Cao Wenxiong, Zhao Long

机构信息

Sichuan Higher Education Institute Key Laboratory of Major Disease Target Discovery and Protein Drug Development, School of Bioscience and Technology, Chengdu Medical College, Chengdu, 610500, P. R. China.

Sichuan Clinical Research Center for Radiation and Therapy, The Second Affiliated Hospital of Chengdu Medical College, China National Nuclear Corporation 416 Hospital, Chengdu Medical College, No.4, North Section 4, Second Ring Road, Chengdu, 610051, P. R. China.

出版信息

J Nanobiotechnology. 2025 Aug 25;23(1):585. doi: 10.1186/s12951-025-03675-6.

Abstract

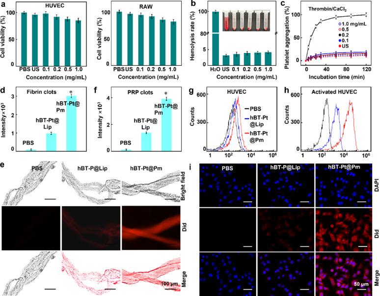
Thrombotic diseases pose life-threatening risks, yet current thrombolytic therapies face limitations including poor targeting and bleeding risks. To address this, ultrasound-activatable nanomotors (hBT-Pt@Pm) were developed through the integration of hollow BaTiO₃/Pt Schottky heterojunctions with platelet membrane (Pm) coatings. The hollow structure enhances piezocatalytic efficiency by shortening charge migration distances, while Pt deposition improves carrier separation, collectively boosting reactive oxygen species (ROS) generation under ultrasound. Finite element simulations confirmed a 5.8-fold increase in piezoelectric potential compared to solid BaTiO₃. Asymmetric Pt caps enable cavitation-driven thrombus penetration, and Pt-mediated H₂O₂ decomposition generates O₂ bubbles to amplify ROS production. In vitro, Pm coating conferred 5.2-fold higher thrombus accumulation than non-targeted nanoparticles. In murine venous thrombosis models, the nanomotors achieved near-complete clot dissolution via synergistic piezocatalysis and mechanical penetration, without systemic toxicity. This approach provides a targeted, ultrasound-powered alternative to conventional thrombolytics, combining precision therapy with inherent biosafety.

摘要

血栓性疾病带来危及生命的风险,但目前的溶栓疗法存在局限性,包括靶向性差和出血风险。为了解决这一问题,通过将中空的BaTiO₃/Pt肖特基异质结与血小板膜(Pm)涂层相结合,开发了超声可激活纳米马达(hBT-Pt@Pm)。中空结构通过缩短电荷迁移距离提高压电催化效率,而Pt沉积改善载流子分离,共同促进超声作用下活性氧(ROS)的产生。有限元模拟证实,与实心BaTiO₃相比,压电势增加了5.8倍。不对称的Pt帽使空化驱动的血栓穿透成为可能,并且Pt介导的H₂O₂分解产生O₂气泡以放大ROS的产生。在体外,Pm涂层使血栓积累比非靶向纳米颗粒高5.2倍。在小鼠静脉血栓形成模型中,纳米马达通过协同压电催化和机械穿透实现了近乎完全的血栓溶解,且无全身毒性。这种方法提供了一种有针对性的、超声驱动的传统溶栓替代方案,将精准治疗与固有的生物安全性相结合。

https://cdn.ncbi.nlm.nih.gov/pmc/blobs/e9f2/12376482/42094952852d/12951_2025_3675_Sch1_HTML.jpg

文献AI研究员

20分钟写一篇综述,助力文献阅读效率提升50倍。

立即体验

用中文搜PubMed

大模型驱动的PubMed中文搜索引擎

马上搜索

文档翻译

学术文献翻译模型,支持多种主流文档格式。

立即体验