Suppr超能文献

芝麻素诱导活化T细胞中依赖MCL-1的凋亡并改善实验性特应性皮炎。

Sesamin Induces MCL-1-Dependent Apoptosis in Activated T Cells and Ameliorates Experimental Atopic Dermatitis.

作者信息

Park Hee-Suk, Sung Woo Jung, Park Yoon-Yub, Hong Jaewoo, Oh Hoon-Kyu, Lee Hyun-Su

机构信息

Department of Physiology, Daegu Catholic University School of Medicine, Duryugongwon-ro 17-gil 33, Daegu, Korea 42472.

Department of Pathology, Daegu Catholic University School of Medicine, Duryugongwon-ro 17-gil 33, Daegu, Korea 42472.

出版信息

Int J Biol Sci. 2025 Jul 24;21(11):4719-4735. doi: 10.7150/ijbs.116753. eCollection 2025.

Abstract

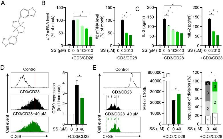
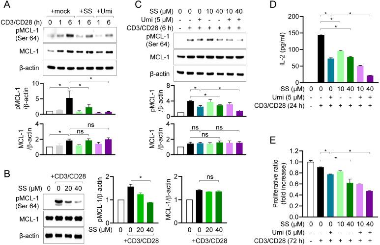
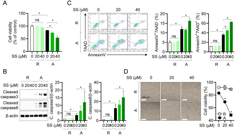
Sesamin, a natural lignan derived from , has been reported to possess anti-inflammatory and pro-apoptotic properties. However, its effect on T cell-mediated diseases and the underlying molecular mechanisms remain unclear. In this study, we demonstrate that sesamin selectively induces apoptosis in activated T cells through direct interaction with MCL-1, a critical anti-apoptotic protein of the Bcl-2 family. Sesamin suppressed IL-2 expression, CD69 upregulation, and proliferation in activated human and murine T cells. Molecular docking predicted strong binding of sesamin to the BH3-binding groove of MCL-1, which was validated by pull-down and co-immunoprecipitation assays. Sesamin inhibited MCL-1 phosphorylation at Ser64 and disrupted its heterodimerization with Bak, promoting caspase-3/8 cleavage and apoptotic death selectively in activated, but not resting, T cells. In a murine model of atopic dermatitis, oral administration of sesamin ameliorated pathological skin symptoms, reduced Th2/Th17 cytokine expression, serum IgE, mast cell infiltration, and lymph node hypertrophy. These effects correlated with suppressed MCL-1 activity and enhanced apoptosis in inflamed tissue. Our findings suggest that sesamin modulates immune responses via a novel MCL-1-dependent mechanism and represents a promising dietary-derived therapeutic strategy for T cell-driven chronic inflammatory diseases.

摘要

芝麻素是一种从[具体来源未给出]中提取的天然木脂素,据报道具有抗炎和促凋亡特性。然而,其对T细胞介导的疾病的影响及潜在分子机制仍不清楚。在本研究中,我们证明芝麻素通过与MCL-1(Bcl-2家族的一种关键抗凋亡蛋白)直接相互作用,选择性地诱导活化T细胞凋亡。芝麻素抑制活化的人和小鼠T细胞中IL-2的表达、CD69的上调及增殖。分子对接预测芝麻素与MCL-1的BH3结合凹槽有强结合,这通过下拉和免疫共沉淀实验得到验证。芝麻素抑制MCL-1在Ser64处的磷酸化,并破坏其与Bak的异二聚化,从而选择性地促进活化而非静止的T细胞中caspase-3/8的切割和凋亡死亡。在特应性皮炎小鼠模型中,口服芝麻素可改善皮肤病理症状,降低Th2/Th17细胞因子表达、血清IgE、肥大细胞浸润及淋巴结肿大。这些效应与炎症组织中MCL-1活性的抑制及凋亡增强相关。我们的研究结果表明,芝麻素通过一种新的MCL-1依赖性机制调节免疫反应,代表了一种有前景的源自饮食的T细胞驱动的慢性炎症性疾病治疗策略。

https://cdn.ncbi.nlm.nih.gov/pmc/blobs/af9c/12374809/061e892945d6/ijbsv21p4719g001.jpg

文献AI研究员

20分钟写一篇综述,助力文献阅读效率提升50倍。

立即体验

用中文搜PubMed

大模型驱动的PubMed中文搜索引擎

马上搜索

文档翻译

学术文献翻译模型,支持多种主流文档格式。

立即体验