Suppr超能文献

甲基化介导的长链非编码RNA CRAT40通过招募YBX1启动RelA转录促进结直肠癌进展。

Methylation-mediated LncRNA CRAT40 promotes colorectal cancer progression by recruiting YBX1 to initiate RelA transcription.

作者信息

Lu Qing, Lv Xiuhe, Wang Jin, Xia Bihan, Yan Hailin, Wang Zhu, Yang Jinlin

机构信息

Department of Gastroenterology and Hepatology, West China Hospital of Sichuan University, Chengdu 610041, Sichuan, China.

Department of Gastroenterology and Hepatology, Sichuan University-Oxford University Huaxi Gastrointestinal Cancer Centre, West China Hospital of Sichuan University, Chengdu 610041, Sichuan, China.

出版信息

Int J Biol Sci. 2025 Jul 25;21(11):4834-4850. doi: 10.7150/ijbs.105629. eCollection 2025.

Abstract

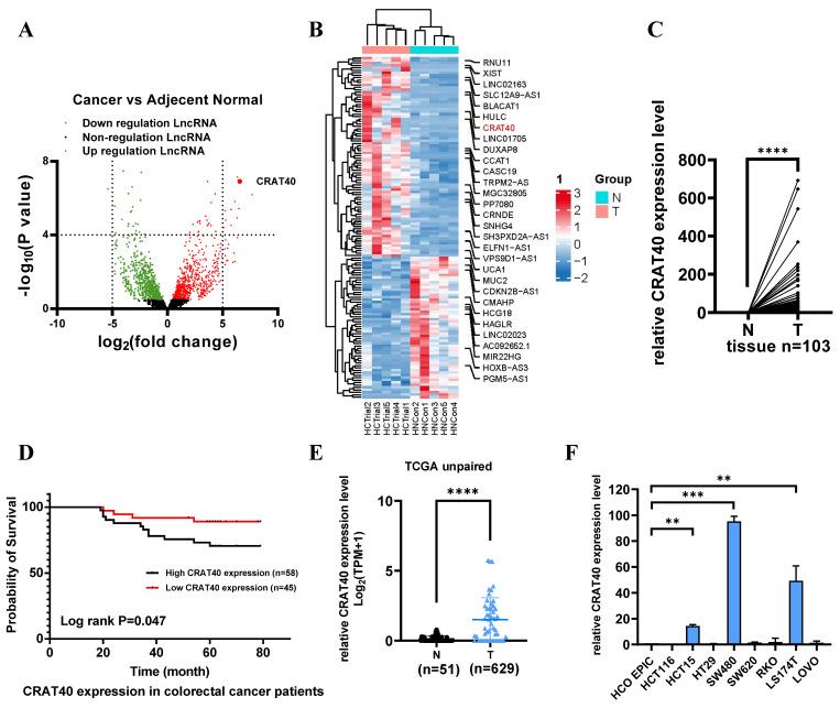
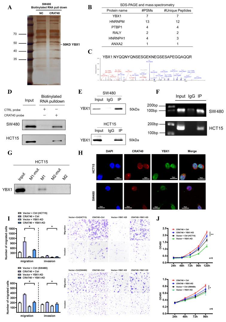
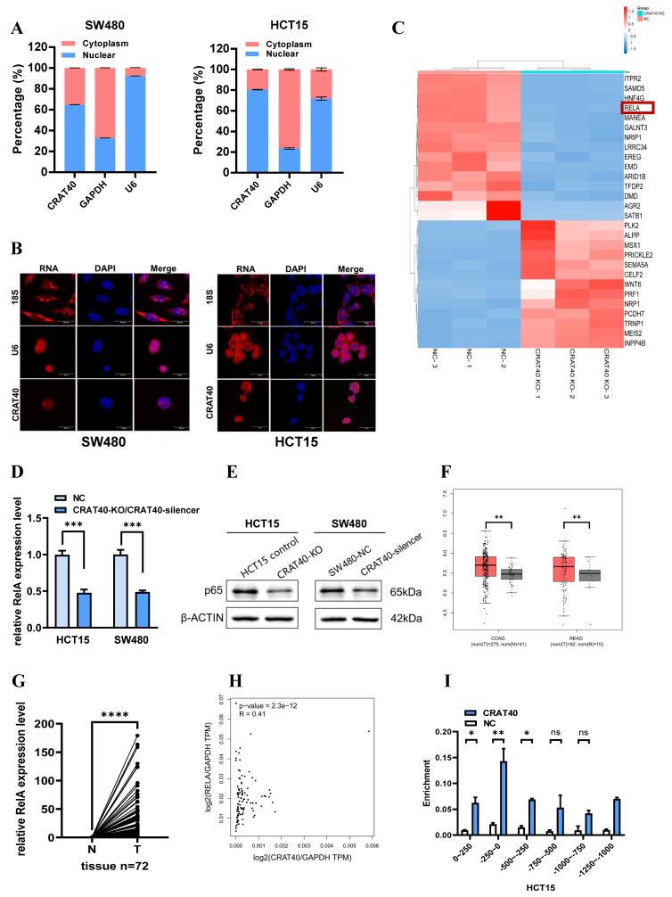
Colorectal cancer (CRC) remains a leading cause of cancer-related mortality worldwide. Long noncoding RNAs (lncRNAs) have emerged as crucial regulators in the initiation and progression of various malignancies, including CRC. In this study, we found that lnc-CRAT40 was upregulated in CRC and associated with poor prognosis following CRC resection. Functional assays revealed that elevated lnc-CRAT40 expression promotes tumor cell proliferation and metastasis both in vitro and in vivo. The modification of N6-methyladenosine, driven by METTL3, was essential for the stability of lnc-CRAT40, which may partially contribute to the upregulation of lnc-CRAT40. Mechanistically, lnc-CRAT40 directly interacted with Y-box binding protein 1 (YBX1) and recruits it to the RelA promoter, thereby activating NF-κB signaling, which in turn drives CRC proliferation and metastatic potential. These findings provide novel insights into the molecular mechanisms underlying CRC progression and highlight lnc-CRAT40 as a potential prognostic biomarker and therapeutic target.

摘要

结直肠癌(CRC)仍然是全球癌症相关死亡的主要原因。长链非编码RNA(lncRNAs)已成为包括CRC在内的各种恶性肿瘤发生和发展的关键调节因子。在本研究中,我们发现lnc-CRAT40在CRC中上调,且与CRC切除术后的不良预后相关。功能分析表明,lnc-CRAT40表达升高在体外和体内均促进肿瘤细胞增殖和转移。由METTL3驱动的N6-甲基腺苷修饰对于lnc-CRAT40的稳定性至关重要,这可能部分导致lnc-CRAT40的上调。机制上,lnc-CRAT40直接与Y盒结合蛋白1(YBX1)相互作用,并将其招募到RelA启动子,从而激活NF-κB信号通路,进而驱动CRC的增殖和转移潜能。这些发现为CRC进展的分子机制提供了新的见解,并突出了lnc-CRAT40作为潜在的预后生物标志物和治疗靶点。

https://cdn.ncbi.nlm.nih.gov/pmc/blobs/308e/12374820/a437718add01/ijbsv21p4834g001.jpg

文献AI研究员

20分钟写一篇综述,助力文献阅读效率提升50倍。

立即体验

用中文搜PubMed

大模型驱动的PubMed中文搜索引擎

马上搜索

文档翻译

学术文献翻译模型,支持多种主流文档格式。

立即体验