Suppr超能文献

小鼠缺血性中风模型中神经炎症和表观遗传调控的年龄相关变化

Age-Related Changes in Neuroinflammation and Epigenetic Regulation in Mouse Ischemic Stroke Model.

作者信息

Kondo Mari, Tamura Hayato, Segi-Nishida Eri, Hasegawa Hiroshi

机构信息

Laboratory of Hygienic Sciences, Kobe Pharmaceutical University, 4-19-1 Motoyamakita-machi, Higashinada-ku, Kobe 6588558, Japan.

Department of Biological Science and Technology, Faculty of Advanced Engineering, Tokyo University of Science, 6-3-1 Niijuku, Katsushika-ku, Tokyo 1258585, Japan.

出版信息

Brain Sci. 2025 Jul 28;15(8):810. doi: 10.3390/brainsci15080810.

Abstract

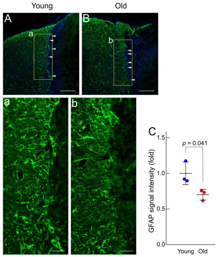
: The incidence and prevalence of ischemic stroke, a leading cause of death and disability worldwide, are significantly higher in older adults than in younger individuals. Senescence induces a variety of biological changes that influence the pathogenesis of diseases such as ischemic stroke, thereby necessitating age-specific medical treatments. However, the molecular mechanisms underlying age-related differences in ischemic stroke progression remain poorly understood. : We compared the histological and molecular features of ischemic stroke in a photothrombotic mouse model, focusing on 9-week-old (young) and 90-week-old (old) mice. : We found that microglial accumulation at the infarct region of the cerebral cortex was significantly lower in old mice than in young ones. This reduction in the microglial response was accompanied by a decrease in the morphological robustness of the astrocytes forming the glial scar. Furthermore, the mRNA expression of proinflammatory cytokines CXCL10, CCL2, and TNF-α, which were upregulated in the infarct region, was considerably higher in the old mice than in the young ones. Cytokine expression was well correlated with the mRNA levels of Toll-like receptor 4 (TLR4), a key regulator of neuroinflammation in old mice, but less correlated with them in young mice. Interestingly, mRNA expression in young mice was negatively correlated with the mRNA expression of the epigenetic regulator HDAC7, whereas this correlation was positive in old mice. : These findings suggest that age-dependent changes in epigenetic regulation, such as the interaction between HDAC7 and TLR4, may contribute to the distinct pathological progression of ischemic stroke in older individuals.

摘要

缺血性中风是全球死亡和残疾的主要原因,其发病率和患病率在老年人中显著高于年轻人。衰老会引发多种生物学变化,这些变化会影响诸如缺血性中风等疾病的发病机制,因此需要针对不同年龄段的医疗治疗方法。然而,缺血性中风进展中与年龄相关差异的分子机制仍知之甚少。

我们比较了光血栓形成小鼠模型中缺血性中风的组织学和分子特征,重点关注9周龄(年轻)和90周龄(年老)的小鼠。

我们发现,老年小鼠大脑皮质梗死区域的小胶质细胞积聚明显低于年轻小鼠。小胶质细胞反应的这种减少伴随着形成胶质瘢痕的星形胶质细胞形态稳健性的降低。此外,梗死区域中上调的促炎细胞因子CXCL10、CCL2和TNF-α的mRNA表达在老年小鼠中比在年轻小鼠中高得多。细胞因子表达与老年小鼠神经炎症的关键调节因子Toll样受体4(TLR4)的mRNA水平密切相关,但在年轻小鼠中相关性较小。有趣的是,年轻小鼠中的mRNA表达与表观遗传调节因子HDAC7的mRNA表达呈负相关,而在老年小鼠中这种相关性为正。

这些发现表明,表观遗传调控的年龄依赖性变化,如HDAC7和TLR4之间的相互作用,可能导致老年人缺血性中风的不同病理进展。

https://cdn.ncbi.nlm.nih.gov/pmc/blobs/5fe9/12384191/056baf5eb1e6/brainsci-15-00810-g001.jpg

文献AI研究员

20分钟写一篇综述,助力文献阅读效率提升50倍。

立即体验

用中文搜PubMed

大模型驱动的PubMed中文搜索引擎

马上搜索

文档翻译

学术文献翻译模型,支持多种主流文档格式。

立即体验