Suppr超能文献

探索和错义变体在身体成分、饮料消费与慢性肺病关联中的潜在作用:一项两样本孟德尔随机化研究。

Exploring the Potential Roles of and Missense Variants in the Association Between Body Composition, Beverage Consumption, and Chronic Lung Diseases: A Two-Sample Mendelian Randomization Study.

作者信息

Apalowo Oladayo E, Walt Hunter K, Alaba Tolu E, Komakech Joel J, Schilling Mark W

机构信息

Department of Biochemistry, Nutrition and Health Promotion, Mississippi State University, Starkville, MS 39762, USA.

F. Widjaja Foundation Inflammatory Bowel Disease Institute, Cedars-Sinai Medical Center, Los Angeles, CA 90048, USA.

出版信息

Int J Mol Sci. 2025 Aug 12;26(16):7799. doi: 10.3390/ijms26167799.

Abstract

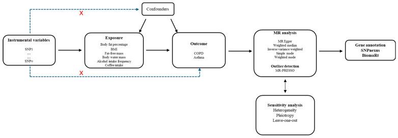
The study examined the association between body composition and beverage consumption and the risk of asthma and chronic obstructive pulmonary disease (COPD) and explored the single nucleotide polymorphisms (SNPs) involved in these associations by leveraging summary statistics from genome-wide association studies (GWAS) in nonoverlapping populations. The IEU OpenGWAS project was sourced for exposure datasets: body mass index, body fat percentage, fat-free mass, total body water mass, alcohol intake frequency, and coffee intake, and selected health outcome datasets: asthma and chronic obstructive pulmonary disease. Datasets were assessed and filtered using R, followed by a two-sample Mendelian randomization analysis. The MR Egger, weighted median, inverse variance weighted, simple mode, and weighted mode methods were used to examine the association between exposures and outcomes. Heterogeneity and pleiotropy analyses were used to evaluate the reliability of results. Additionally, SNPnexus was used to ascertain SNPs linked to established phenotypes, while SNP annotation was obtained from the Ensembl BioMart database via the biomaRt package. Genes belonging to overlapping groups were visualized using ComplexHeatmap. Higher body fat percentage (OR = 1.72, 95% CI: 1.23-2.41, = 0.002), increased BMI (OR = 1.56, CI: 1.23-1.20, = 2.53 × 10), and more frequent alcohol intake (OR = 1.34, CI: 1.08-1.68, = 0.009) were associated with elevated COPD risk. Asthma risk was similarly increased with higher body fat percentage (OR = 1.60, CI: 1.23-2.21, = 0.001), BMI (OR = 1.54, CI: 1.29-1.84, = 2.23 × 10), fat-free mass (OR = 1.21, CI: 1.02-1.44, = 0.032), and alcohol intake frequency (OR = 1.19, CI: 1.01-1.40, = 0.039). Total body water mass and coffee intake were not associated with asthma and COPD. SNP annotation revealed that some genetic variants that influenced the association of the exposure variables with asthma and COPD were missense variants in several genes, including the evolutionarily highly conserved gene, (rs13107325; C/A/T allele), and (rs2307111; T/A/C allele), as well as intronic variants in (rs56094641; A/G/T allele) and (rs10146997; A/G allele). The discovery of the missense variants rs13107325 and rs2307111 in and , respectively, in addition to other intronic and synonymous SNPs suggests that these SNPs may have some roles in the development or progression of asthma and COPD. This may contribute to the identification of molecular signatures or biomarkers that forecast the risk, development, or therapeutic response of chronic lung diseases in persons with metabolic dysregulation, including obesity.

摘要

该研究调查了身体成分与饮料消费之间的关联以及哮喘和慢性阻塞性肺疾病(COPD)的风险,并通过利用来自非重叠人群的全基因组关联研究(GWAS)的汇总统计数据,探索了这些关联中涉及的单核苷酸多态性(SNP)。从IEU OpenGWAS项目获取暴露数据集:体重指数、体脂百分比、去脂体重、全身水质量、饮酒频率和咖啡摄入量,以及选定的健康结果数据集:哮喘和慢性阻塞性肺疾病。使用R对数据集进行评估和筛选,随后进行两样本孟德尔随机化分析。采用MR Egger、加权中位数、逆方差加权、简单模式和加权模式方法来检验暴露因素与结果之间的关联。使用异质性和多效性分析来评估结果的可靠性。此外,使用SNPnexus来确定与既定表型相关的SNP,同时通过biomaRt包从Ensembl BioMart数据库获得SNP注释。使用ComplexHeatmap对属于重叠组的基因进行可视化。较高的体脂百分比(OR = 1.72,95%CI:1.23 - 2.41,P = 0.002)、升高的BMI(OR = 1.56,CI:1.23 - 1.20,P = 2.53×10)以及更频繁的饮酒(OR = 1.34,CI:1.08 - 1.68,P = 0.009)与COPD风险升高相关。哮喘风险同样随着较高的体脂百分比(OR = 1.60,CI:1.23 - 2.21,P = 0.001)、BMI(OR = 1.54,CI:1.29 - 1.84,P = 2.23×10)、去脂体重(OR = 1.21,CI:1.02 - 1.44,P = 0.032)和饮酒频率(OR = 1.19,CI:1.01 - 1.40,P = 0.039)而增加。全身水质量和咖啡摄入量与哮喘和COPD无关。SNP注释显示,一些影响暴露变量与哮喘和COPD关联的基因变异是几个基因中的错义变异,包括进化上高度保守的基因,如(rs13107325;C/A/T等位基因)和(rs2307111;T/A/C等位基因),以及(rs56094641;A/G/T等位基因)和(rs10146997;A/G等位基因)中的内含子变异。在和中分别发现错义变异rs13107325和rs2307111,以及其他内含子和同义SNP,表明这些SNP可能在哮喘和COPD的发生或发展中起一定作用。这可能有助于识别预测代谢失调(包括肥胖)人群慢性肺部疾病风险、发展或治疗反应的分子特征或生物标志物。

https://cdn.ncbi.nlm.nih.gov/pmc/blobs/34bc/12386338/5a2b0583b442/ijms-26-07799-g001.jpg

文献AI研究员

20分钟写一篇综述,助力文献阅读效率提升50倍。

立即体验

用中文搜PubMed

大模型驱动的PubMed中文搜索引擎

马上搜索

文档翻译

学术文献翻译模型,支持多种主流文档格式。

立即体验