Suppr超能文献

高压氧调节肿瘤pH值以增强铜掺杂羟乙基淀粉共轭纳米颗粒对癌症干细胞的作用。

Hyperbaric Oxygen Regulates Tumor pH to Boost Copper-Doped Hydroxyethyl Starch Conjugate Nanoparticles Against Cancer Stem Cells.

作者信息

Deng Qingyuan, Hua Ao, Li Shiyou, Zhang Zhijie, Chen Xiang, Wang Qiang, Wang Xing, Chu Zhiqin, Yang Xiangliang, Li Zifu

机构信息

Department of Nanomedicine and Biopharmaceuticals College of Life Science and Technology Huazhong University of Science and Technology Wuhan P. R. China.

Department of Electrical and Electronic Engineering The University of Hong Kong Hong Kong P. R. China.

出版信息

Exploration (Beijing). 2025 Apr 3;5(4):e20240080. doi: 10.1002/EXP.20240080. eCollection 2025 Aug.

Abstract

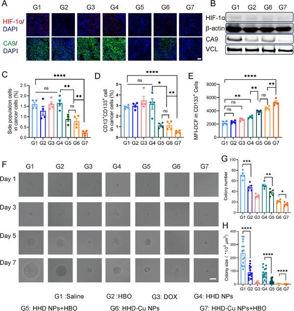
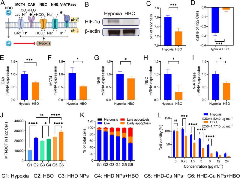
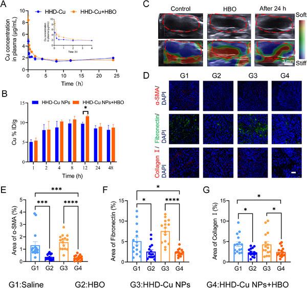
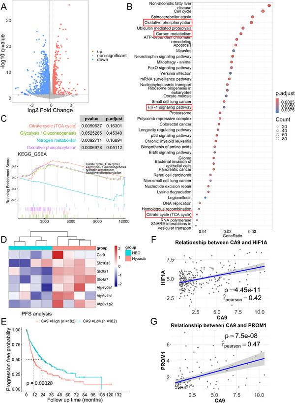
An extracellular acidic environment and an intracellular mildly alkaline environment induced by carbonic anhydrase 9 (CA9) play a critical role in self-renewal, invasion, migration, and drug resistance of cancer stem cells (CSCs) within hypoxic solid tumors. Here, we report an antitumor strategy leveraging hyperbaric oxygen therapy (HBO) to regulate tumor pH and boost hydroxyethyl starch-doxorubicin-copper nanoparticles (HHD-Cu NPs) against CSCs. HBO overcomes tumor hypoxia, downregulates pH-regulatory proteins such as CA9, and leads to intracellular accumulation of acidic metabolites. As a result, HBO promotes intracellular acidification of both tumor cells and CSCs, triggering efficient doxorubicin release and the potent copper-mediated chemical dynamic effect of subsequently administered dual-acid-responsive HHD-Cu NPs. The combination of HBO with HHD-Cu NPs not only eliminates tumor cells but also inhibits CSCs, altogether leading to potent tumor inhibition. This study explores a new function of clinical-widely used HBO and establishes a novel combination therapy for treating CSCs abundant hypoxic solid tumors.

摘要

碳酸酐酶9(CA9)诱导的细胞外酸性环境和细胞内轻度碱性环境在缺氧实体瘤内癌症干细胞(CSC)的自我更新、侵袭、迁移和耐药性中起关键作用。在此,我们报告一种利用高压氧疗法(HBO)调节肿瘤pH值并增强羟乙基淀粉-阿霉素-铜纳米颗粒(HHD-Cu NPs)对CSC作用的抗肿瘤策略。HBO克服肿瘤缺氧,下调诸如CA9等pH调节蛋白,并导致酸性代谢物在细胞内积累。结果,HBO促进肿瘤细胞和CSC的细胞内酸化,触发阿霉素的有效释放以及随后施用的双酸响应性HHD-Cu NPs的强效铜介导化学动力学效应。HBO与HHD-Cu NPs的联合不仅消除肿瘤细胞,还抑制CSC,共同导致强效的肿瘤抑制。本研究探索了临床广泛使用的HBO的新功能,并建立了一种用于治疗富含CSC的缺氧实体瘤的新型联合疗法。

https://cdn.ncbi.nlm.nih.gov/pmc/blobs/22cd/12380064/3b74832613ed/EXP2-5-e20240080-g003.jpg

文献AI研究员

20分钟写一篇综述,助力文献阅读效率提升50倍。

立即体验

用中文搜PubMed

大模型驱动的PubMed中文搜索引擎

马上搜索

文档翻译

学术文献翻译模型,支持多种主流文档格式。

立即体验