Suppr超能文献

关于锥体虫属人畜共患病潜力的生物学特性及流行病学见解:一项范围综述

Biological characteristics and epidemiological insights into the zoonotic potential of Colpodella spp.: a scoping review.

作者信息

Zhao Yilin, Cao Zhanxin, Li Shizhu, Du Chunhong, Jiang Jiafu

机构信息

State Key Laboratory of Pathogen and Biosecurity, Academy of Military Medical Sciences, Beijing, 100071, China.

Yunnan Provincial Key Laboratory of Natural Epidemic Disease Prevention and Control Technology, Yunnan Institute of Endemic Diseases Control and Prevention, Dali, 671000, China.

出版信息

Infect Dis Poverty. 2025 Aug 28;14(1):91. doi: 10.1186/s40249-025-01361-1.

Abstract

BACKGROUND

Colpodella species are classified within the domain Eukaryota, specifically under the order Colpodellida, family Colpodellaceae, and genus Colpodella, which are close relative of the phylum Apicomplexa. These organisms are unicellular, predatory flagellates. In recent years, their frequent detection in animal tissues, vector insect samples, and particularly in human has garnered significant attention as an emerging zoonotic threat. This review is to scope the biological characteristics and epidemiological features of Colpodella species.

METHODS

The PubMed, Web of Science, and China National Knowledge Infrastructure databases were searched to identify studies in English or Chinese published before 4 February 2025. We searched for Colpodella-related nucleotide sequences released in the GenBank before 31 December, 2024. The literature and sequences were selected based on predefined inclusion criteria. We extracted the characteristics of Colpodella spp. from included articles and performed a phylogenetic analysis based on the included sequences.

RESULTS

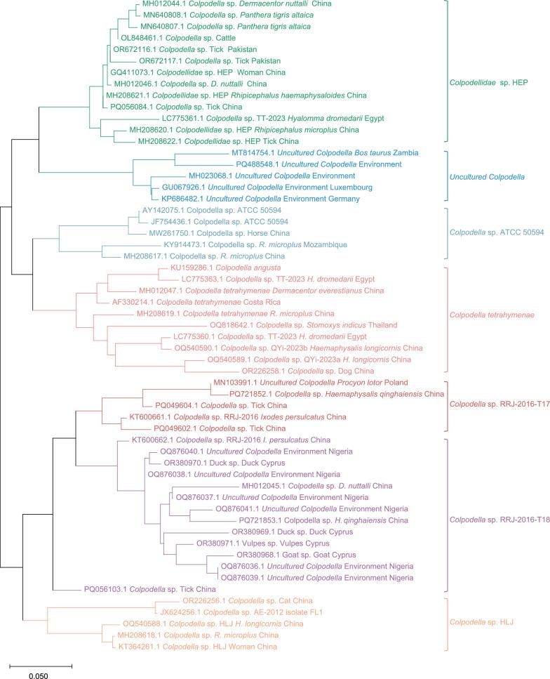
Thirty-seven records and 83 sequences were included in the study, respectively. Colpodella spp. currently comprise only two formally named species, alongside at least 11 species uncultured or unnamed in GenBank. Their life cycle includes trophozoite and cyst stages, with nutrient acquisition mediated by myzocytosis. These organisms display structural and protein similarities in their apical complexes to apicomplexan protozoa, yet with distinct differences. They are currently found in a wide range of hosts, including humans, livestock, pets, wildlife and vectors, across multiple continents, including Europe, Asia, Africa, and the Americas. Phylogenetic analyses reveal that Colpodella spp. exhibit significant genetic diversity and can be divided into seven clades, each characterized by distinct host ranges and regional distributions, and three clades posed pathogenic potential and significant risk of human infection.

CONCLUSIONS

This study systematically elucidates the broad host/vector range, genetic diversity and public health implications of Colpodella species based on comprehensive integrated genomic and epidemiological analyses. We recommend establishing active surveillance networks using clade-specific molecular markers for hosts and vectors in high-risk regions, incorporating Colpodella screening into routine diagnostics for fever cases of unknown origin with anaemia, prioritizing studies on isolation and cultivation, biological characteristics, and clade-specific in vitro invasion assays to elucidate the pathogenic mechanisms.

摘要

背景

梨形虫属物种归类于真核生物域,具体属于梨形虫目、梨形虫科和梨形虫属,它们是顶复门的近亲。这些生物是单细胞捕食性鞭毛虫。近年来,它们在动物组织、媒介昆虫样本中频繁被检测到,尤其是在人类中被检测到,这作为一种新出现的人畜共患病威胁引起了广泛关注。本综述旨在梳理梨形虫属物种的生物学特征和流行病学特征。

方法

检索了PubMed、Web of Science和中国知网数据库,以识别2025年2月4日前发表的英文或中文研究。我们检索了2024年12月31日前在GenBank中发布的与梨形虫相关的核苷酸序列。根据预先设定的纳入标准选择文献和序列。我们从纳入的文章中提取梨形虫属物种的特征,并基于纳入的序列进行系统发育分析。

结果

该研究分别纳入了37条记录和83个序列。梨形虫属目前仅包括两个正式命名的物种,以及在GenBank中至少11个未培养或未命名的物种。它们的生命周期包括滋养体和包囊阶段,营养获取通过胞饮作用介导。这些生物在其顶端复合体中显示出与顶复门原生动物的结构和蛋白质相似性,但也存在明显差异。它们目前在包括欧洲、亚洲、非洲和美洲在内的多个大陆的广泛宿主中被发现,包括人类、家畜、宠物、野生动物和媒介。系统发育分析表明,梨形虫属物种表现出显著的遗传多样性,可分为七个进化枝,每个进化枝具有不同的宿主范围和区域分布,三个进化枝具有致病潜力和对人类感染的重大风险。

结论

本研究基于全面综合的基因组和流行病学分析,系统阐明了梨形虫属物种广泛的宿主/媒介范围、遗传多样性和公共卫生影响。我们建议在高风险地区建立使用进化枝特异性分子标记对宿主和媒介进行主动监测的网络,将梨形虫筛查纳入不明原因发热伴贫血病例的常规诊断中,优先开展关于分离培养、生物学特性以及进化枝特异性体外侵袭试验的研究,以阐明致病机制。

https://cdn.ncbi.nlm.nih.gov/pmc/blobs/a222/12392618/f9be32663a11/40249_2025_1361_Fig1_HTML.jpg

文献AI研究员

20分钟写一篇综述,助力文献阅读效率提升50倍。

立即体验

用中文搜PubMed

大模型驱动的PubMed中文搜索引擎

马上搜索

文档翻译

学术文献翻译模型,支持多种主流文档格式。

立即体验