Suppr超能文献

信号转导和转录激活因子3单倍体不足与常染色体显性高免疫球蛋白E综合征相关。

STAT3 haploinsufficiency is associated with autosomal dominant hyper-IgE syndrome.

作者信息

Andreani Virginia, Forde Aaron James, Fliegauf Manfred, Bressan Giulia, Noé Vera, Ott Nils, Saghafi Shiva, Vornholz Larsen, Isay Sophie E, Ruland Jürgen, Henneke Philipp, Grimbacher Bodo

机构信息

Institute for Immunodeficiency, Center for Chronic Immunodeficiency (CCI), Medical Center, Faculty of Medicine, University of Freiburg, Freiburg, Germany.

Immunology, Asthma and Allergy Research Institute, Tehran University of Medical Sciences, Tehran, Iran.

出版信息

Sci Adv. 2025 Aug 29;11(35):eadw2464. doi: 10.1126/sciadv.adw2464.

Abstract

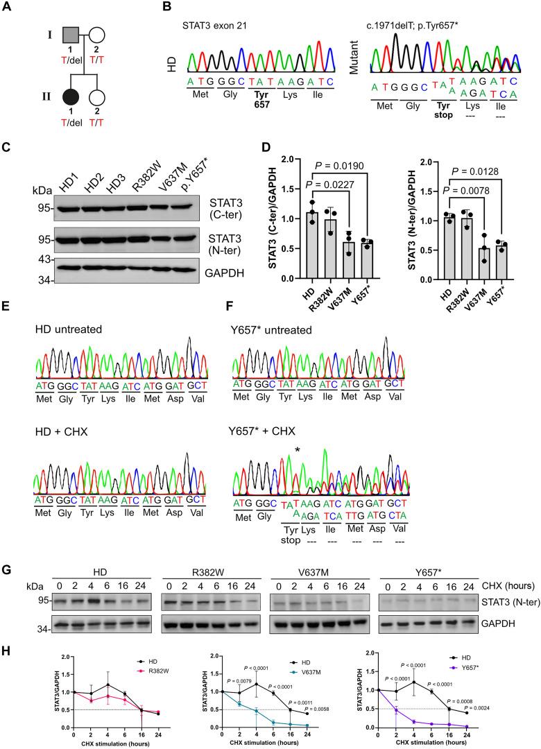
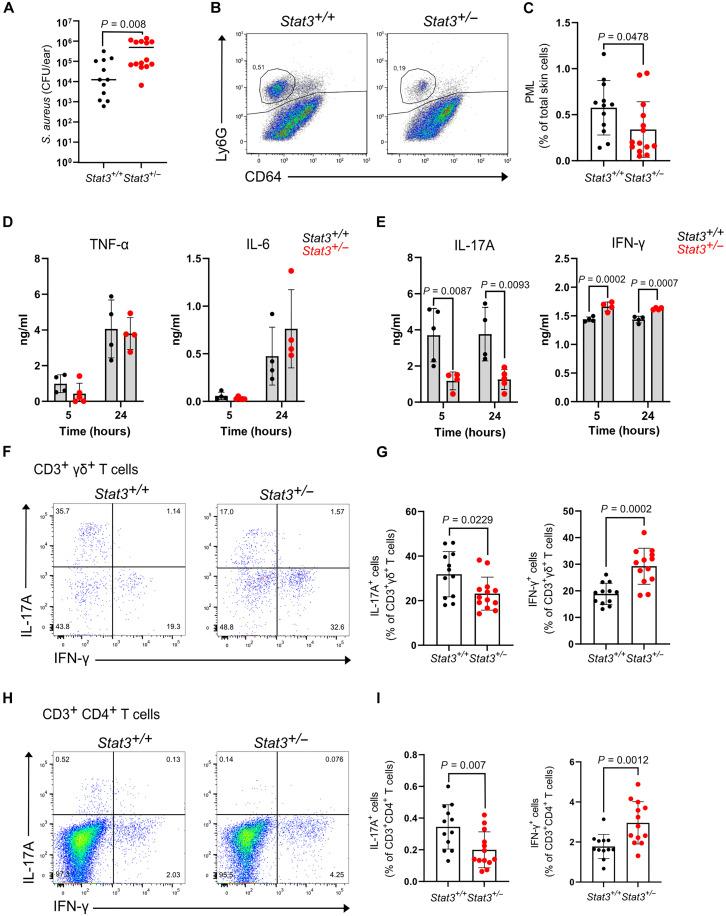
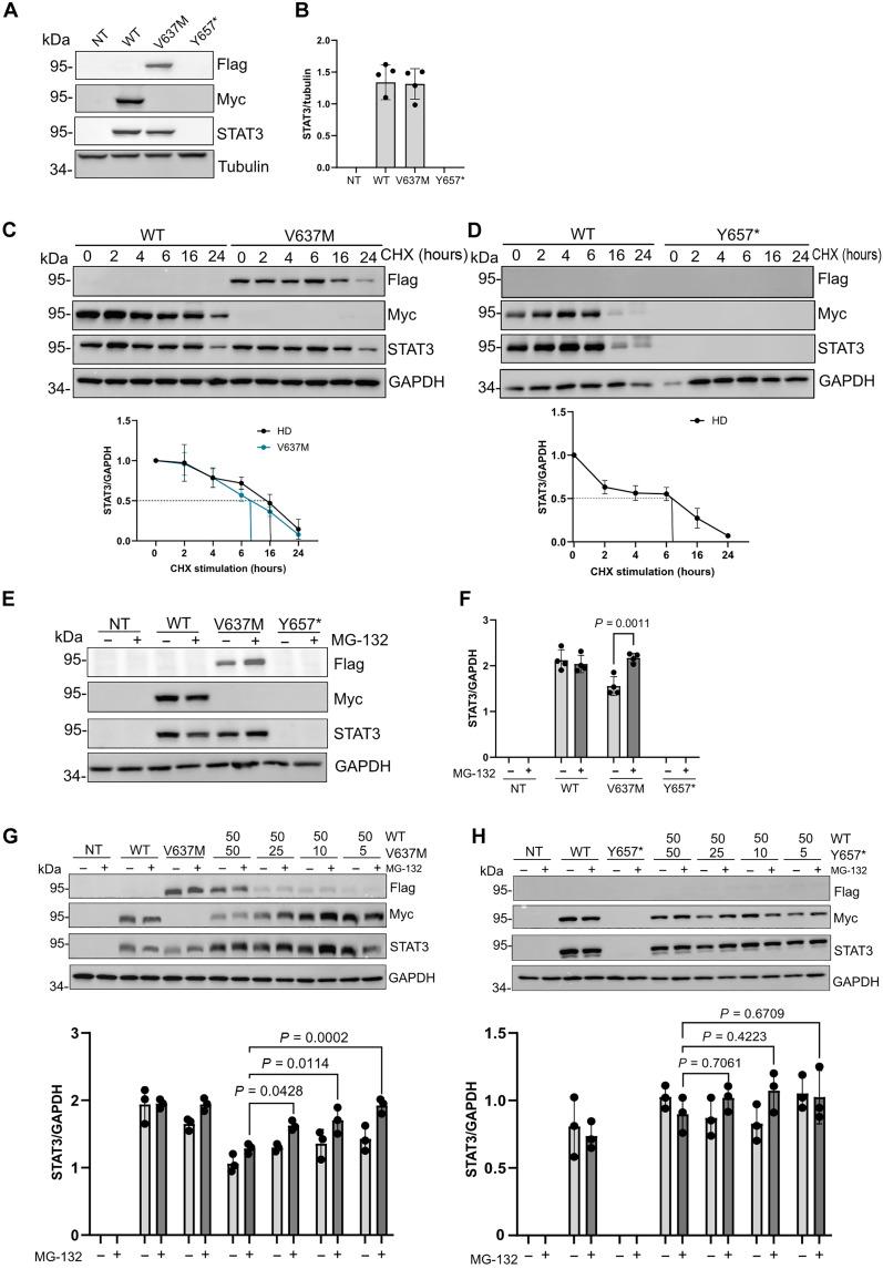
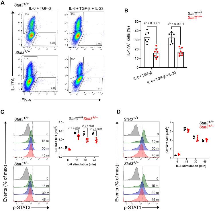
The autosomal dominant hyper-IgE syndrome (AD-HIES) is a primary immunodeficiency, which originates from heterozygous missense mutations in the signal transducer and activator of transcription 3 () gene. It is accepted that most STAT3 variants causing AD-HIES are dominant negative. Whether haploinsufficient mutations cause a phenotype in humans is still debated. We report on a family with a heterozygous nonsense mutation that led to rapid decay of the mutant mRNA and protein, leading to haploinsufficiency. To explore STAT3 heterozygosity, we created a haploinsufficient () mouse model in which we found that mice had increased IgE serum levels, reduced T17 cell differentiation, and were susceptible to a cutaneous infection. Together, our findings provide mechanistic evidence for the impact of haploinsufficiency in with residual protein expression as an important cause for immune deficiency. The implications extend to the diagnosis of immunodeficiency disorders and to the design of gene therapy in situations where gene dosage matters.

摘要

常染色体显性高IgE综合征(AD-HIES)是一种原发性免疫缺陷病,由信号转导及转录激活因子3(STAT3)基因的杂合错义突变引起。大多数导致AD-HIES的STAT3变异体被认为具有显性负性作用。单倍体不足突变是否会在人类中导致表型仍存在争议。我们报告了一个携带杂合无义突变的家系,该突变导致突变型mRNA和蛋白快速降解,从而导致单倍体不足。为了探究STAT3杂合性,我们创建了一个单倍体不足(Stat3+/-)小鼠模型,发现Stat3+/-小鼠血清IgE水平升高、T17细胞分化减少,且易患皮肤白色念珠菌感染。总之,我们的研究结果为单倍体不足在STAT3中的影响提供了机制证据,残余蛋白表达是免疫缺陷的一个重要原因。这一发现对免疫缺陷疾病的诊断以及基因剂量起重要作用的基因治疗设计具有启示意义。

https://cdn.ncbi.nlm.nih.gov/pmc/blobs/6b8a/12396324/1d18bf19da7d/sciadv.adw2464-f1.jpg

文献AI研究员

20分钟写一篇综述,助力文献阅读效率提升50倍。

立即体验

用中文搜PubMed

大模型驱动的PubMed中文搜索引擎

马上搜索

文档翻译

学术文献翻译模型,支持多种主流文档格式。

立即体验