Suppr超能文献

盐酸千金藤素通过调节肠道微生物群和代谢产物抑制前列腺癌进展。

Cepharanthine hydrochloride inhibits prostate cancer progression by modulating gut microbiota and metabolites.

作者信息

Li Hui, Luo Xing, He Peng, Dong Zongming, Jia Yongming, Sun Bishao, Zheng Ji, Zhu Jingzhen

机构信息

Department of Ultrasound, Second Affiliated Hospital, Army Medical University, Chongqing, China.

Department of Urology, Urologic Surgery Center, Xinqiao Hospital, Third Military Medical University (Army Medical University), Chongqing, China.

出版信息

Front Pharmacol. 2025 Aug 13;16:1627656. doi: 10.3389/fphar.2025.1627656. eCollection 2025.

Abstract

BACKGROUND

Cepharanthine Hydrochloride (CH) is widely used in clinical settings to alleviate leukopenia caused by various tumors following radiotherapy and chemotherapy. However, it remains unclear whether CH have an inhibitory effect on the progression of prostate cancer, and whether this effect is mediated by gut microbiota. To address this question, the present study constructed normal mouse models of prostate cancer, as well as antibiotic-treated mouse models of prostate cancer.

METHODS

CH were then administered via gavage to both groups of model mice. After treatment, the tumor sizes of the mice were measured, and feces, blood, and tumor tissues from both groups were collected for 16S rDNA, metabolomics, and transcriptomics sequencing analysis.

RESULTS

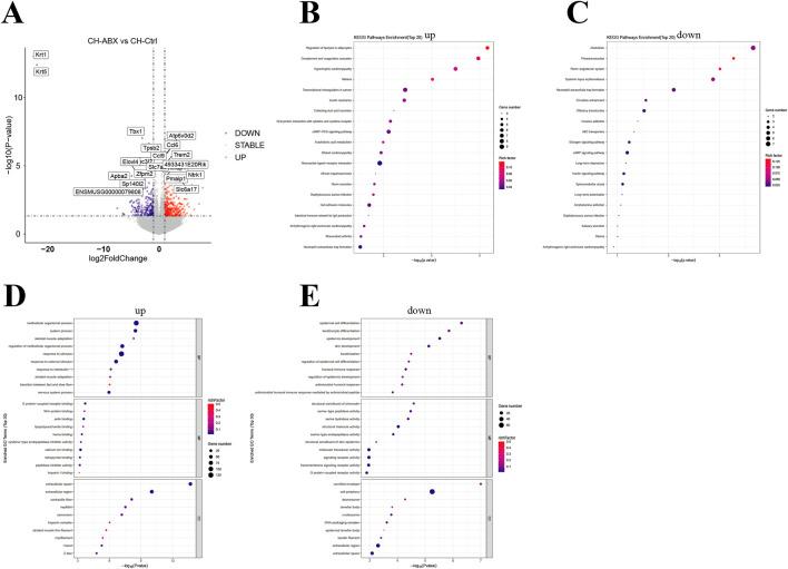
Results showed CH treatment significantly suppressed prostate cancer growth in mice without antibiotic cocktail pretreatment, but not in antibiotic-pretreated mice. 16S rRNA sequencing revealed distinct gut microbiota alterations in CH-Ctrl versus Ctrl/CH-ABX groups, with increased g_Blautia, g_, g_Butyricicoccus and decreased g_Akkermansia abundances. Metabolomic analysis identified 240 and 123 differentially abundant metabolites in CH-Ctrl vs Ctrl and CH-ABX, respectively. RNA-seq detected 579 and 530 differentially expressed genes in CH-Ctrl vs Ctrl and CH-ABX, respectively. Correlation analysis of differential gut microbiota, metabolites, and genes suggested that CH might inhibit prostate cancer growth by increasing the relative abundance of g_Blautia, g_, and g_Butyricicoccus, suppressing g_Akkermansia proliferation, enhancing Acetylglycine metabolite production, upregulating Ttpa, Gm14964, Shc3, Elovl4 gene expression, and downregulating Gm10531, Bc021767 gene expression.

CONCLUSION

This study is the first to explore the potential mechanisms of gut microbiota-mediated CH treatment for prostate cancer, providing a scientific basis for the application of CH in PCa therapy.

摘要

背景

盐酸千金藤素(CH)在临床中广泛用于缓解放疗和化疗后各种肿瘤引起的白细胞减少。然而,CH对前列腺癌进展是否具有抑制作用,以及这种作用是否由肠道微生物群介导,仍不清楚。为了解决这个问题,本研究构建了前列腺癌正常小鼠模型以及抗生素处理的前列腺癌小鼠模型。

方法

然后通过灌胃将CH给予两组模型小鼠。治疗后,测量小鼠的肿瘤大小,并收集两组的粪便、血液和肿瘤组织进行16S rDNA、代谢组学和转录组学测序分析。

结果

结果显示,在未进行抗生素鸡尾酒预处理的小鼠中,CH治疗显著抑制了前列腺癌生长,但在抗生素预处理的小鼠中则没有。16S rRNA测序显示,CH-Ctrl组与Ctrl/CH-ABX组的肠道微生物群有明显变化,g_Blautia、g_、g_Butyricicoccus丰度增加,g_Akkermansia丰度降低。代谢组学分析在CH-Ctrl与Ctrl组以及CH-ABX组中分别鉴定出240种和123种差异丰富的代谢物。RNA测序在CH-Ctrl与Ctrl组以及CH-ABX组中分别检测到579个和530个差异表达基因。差异肠道微生物群、代谢物和基因的相关性分析表明,CH可能通过增加g_Blautia、g_和g_Butyricicoccus的相对丰度、抑制g_Akkermansia增殖、增强乙酰甘氨酸代谢物产生、上调Ttpa、Gm14964、Shc3、Elovl4基因表达以及下调Gm10531、Bc021767基因表达来抑制前列腺癌生长。

结论

本研究首次探索了肠道微生物群介导的CH治疗前列腺癌的潜在机制,为CH在前列腺癌治疗中的应用提供了科学依据。

https://cdn.ncbi.nlm.nih.gov/pmc/blobs/a7b2/12380746/96b66b6ab3f4/fphar-16-1627656-g001.jpg

文献AI研究员

20分钟写一篇综述,助力文献阅读效率提升50倍。

立即体验

用中文搜PubMed

大模型驱动的PubMed中文搜索引擎

马上搜索

文档翻译

学术文献翻译模型,支持多种主流文档格式。

立即体验