Suppr超能文献

致癌性RNA结合蛋白HuR的类药物分子降解剂

Druglike Molecular Degraders of the Oncogenic RNA-Binding Protein HuR.

作者信息

Kassabri Liann, Benhamou Raphael I

机构信息

The Institute for Drug Research of the School of Pharmacy, Faculty of Medicine, The Hebrew University of Jerusalem, Jerusalem 91121, Israel.

出版信息

JACS Au. 2025 Jul 16;5(8):3879-3891. doi: 10.1021/jacsau.5c00551. eCollection 2025 Aug 25.

Abstract

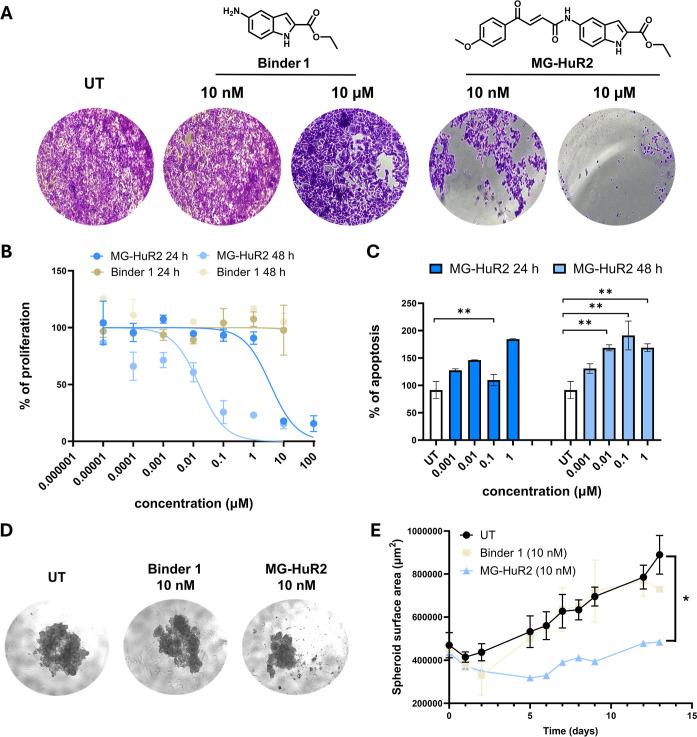
Hu antigen R (HuR), also known as ELAVL1, is an RNA-binding protein (RBP) that plays a pivotal role in promoting oncogene expression by stabilizing oncogenic mRNAs. Elevated cytoplasmic levels of HuR are strongly associated with critical processes in breast cancer progression, including enhanced proliferation, survival, and metastasis. Targeting HuR presents a promising therapeutic strategy for aggressive subtypes of breast cancer. In this study, we developed small molecule degraders using both Molecular glues and Proteolysis TArgeting Chimera (PROTAC) technologies. The most effective degraders significantly reduced HuR levels in breast cancer cell lines, exhibiting a biphasic degradation profile due to dual-pocket engagement. This resulted in decreased expression of HuR-associated mRNAs and inhibition of breast cancer cellular phenotypes in both 2D and 3D spheroid cancer models. The lead degrader met all druglikeness criteria across the evaluated models. With the increasing interest in molecular glues and PROTACs within pharmaceutical development, targeted protein degradation is emerging as a powerful strategy for addressing previously undruggable proteins. These findings underscore the potential of molecular glues and PROTACs to navigate the challenges of targeting structurally dynamic RBPs such as HuR. The development of these degraders offers a promising therapeutic pathway with significant implications for cancer and other RNA-driven diseases.

摘要

Hu抗原R(HuR),也称为ELAVL1,是一种RNA结合蛋白(RBP),通过稳定致癌mRNA在促进癌基因表达中起关键作用。HuR在细胞质中的水平升高与乳腺癌进展的关键过程密切相关,包括增强增殖、存活和转移。靶向HuR为侵袭性乳腺癌亚型提供了一种有前景的治疗策略。在本研究中,我们使用分子胶和蛋白酶靶向嵌合体(PROTAC)技术开发了小分子降解剂。最有效的降解剂显著降低了乳腺癌细胞系中的HuR水平,由于双口袋结合而呈现双相降解曲线。这导致HuR相关mRNA的表达降低,并在二维和三维球体癌症模型中抑制乳腺癌细胞表型。先导降解剂在所有评估模型中均符合所有类药标准。随着药物开发中对分子胶和PROTAC的兴趣日益增加,靶向蛋白降解正成为解决以前难以成药的蛋白质的有力策略。这些发现强调了分子胶和PROTAC应对靶向结构动态RBP(如HuR)挑战的潜力。这些降解剂的开发提供了一条有前景的治疗途径,对癌症和其他RNA驱动的疾病具有重要意义。

https://cdn.ncbi.nlm.nih.gov/pmc/blobs/9920/12381739/04040525c424/au5c00551_0001.jpg

文献AI研究员

20分钟写一篇综述,助力文献阅读效率提升50倍。

立即体验

用中文搜PubMed

大模型驱动的PubMed中文搜索引擎

马上搜索

文档翻译

学术文献翻译模型,支持多种主流文档格式。

立即体验