Suppr超能文献

鉴定 和 作为多形性胶质母细胞瘤治疗耐药的枢纽基因:生物信息学分析

Identification of , and as Hub Genes of Therapeutic Resistance in Glioblastoma Multiforme Bioinformatics Analysis.

作者信息

Lee Sujin, Roh Jungwook, Yoon Goeun, Kang Jihoon, Youn Buhyun, Kim Wanyeon

机构信息

Department of Science Education, Korea National University of Education, Cheongju-si, Republic of Korea.

Department of Biology Education, Seowon University, Cheongju-si, Republic of Korea.

出版信息

Cancer Genomics Proteomics. 2025 Sep-Oct;22(5):791-808. doi: 10.21873/cgp.20537.

Abstract

BACKGROUND/AIM: Glioblastoma multiforme (GBM) is a highly aggressive, treatment-resistant brain tumor with a dismal prognosis, and identifying key molecules involved in its therapeutic resistance is essential to improve patient outcomes. This study was undertaken to identify hub genes associated with the radioresistance and temozolomide (TMZ) resistance of GBM using bioinformatics analysis.

MATERIALS AND METHODS

RNA-seq and microarray datasets from the GEO database were analyzed to identify differentially expressed genes (DEGs). GO and KEGG pathway enrichment analyses were performed using Enrichr. A protein-protein interaction (PPI) network was constructed using STRING and visualized with Cytoscape, and hub genes were identified by MCODE analysis. Expression and survival analyses were conducted on TCGA and GTEx datasets using GEPIA2.

RESULTS

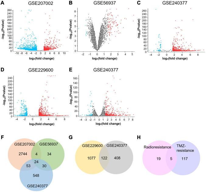
Twenty-four DEGs were considered linked to radioresistance and 122 to TMZ resistance. Functional enrichment and PPI network analyses highlighted key therapeutic resistance pathways, including cytokine-mediated signaling and inflammatory response pathways. Notably, , and were identified as key hub genes significantly enriched in these pathways. Expression analysis confirmed their up-regulation in GBM, and survival analysis indicated their association with prognosis.

CONCLUSION

This study identifies , and as potential therapeutic targets for overcoming the resistance of GBM to radiotherapy and chemotherapy. In addition, these genes might serve as prognostic biomarkers and key regulators of GBM malignancy. Future studies are warranted to explore their functional roles and assess their potential use as therapeutic intervention targets.

摘要

背景/目的:多形性胶质母细胞瘤(GBM)是一种具有高度侵袭性、对治疗耐药且预后不佳的脑肿瘤,确定参与其治疗耐药性的关键分子对于改善患者预后至关重要。本研究旨在通过生物信息学分析确定与GBM的放射抗性和替莫唑胺(TMZ)抗性相关的枢纽基因。

材料与方法

分析来自GEO数据库的RNA测序和微阵列数据集,以鉴定差异表达基因(DEG)。使用Enrichr进行基因本体(GO)和京都基因与基因组百科全书(KEGG)通路富集分析。使用STRING构建蛋白质-蛋白质相互作用(PPI)网络,并用Cytoscape进行可视化,通过分子复合物检测(MCODE)分析鉴定枢纽基因。使用GEPIA2对癌症基因组图谱(TCGA)和基因型-组织表达(GTEx)数据集进行表达和生存分析。

结果

24个DEG被认为与放射抗性相关,122个与TMZ抗性相关。功能富集和PPI网络分析突出了关键的治疗抗性通路,包括细胞因子介导的信号传导和炎症反应通路。值得注意的是,[此处原文缺失具体基因名称]被确定为在这些通路中显著富集的关键枢纽基因。表达分析证实它们在GBM中上调,生存分析表明它们与预后相关。

结论

本研究确定[此处原文缺失具体基因名称]为克服GBM对放疗和化疗抗性的潜在治疗靶点。此外,这些基因可能作为GBM恶性肿瘤的预后生物标志物和关键调节因子。未来的研究有必要探索它们的功能作用,并评估它们作为治疗干预靶点的潜在用途。

https://cdn.ncbi.nlm.nih.gov/pmc/blobs/228d/12402718/f2791323dc60/cgp-22-794-g0001.jpg

文献AI研究员

20分钟写一篇综述,助力文献阅读效率提升50倍。

立即体验

用中文搜PubMed

大模型驱动的PubMed中文搜索引擎

马上搜索

文档翻译

学术文献翻译模型,支持多种主流文档格式。

立即体验