Suppr超能文献

分选连接蛋白7(SNX7)通过激活细胞凋亡抑制蛋白样蛋白(CFLIP)的表达介导前列腺癌自噬的抑制。

SNX7 mediates inhibition of autophagy in prostate cancer via activation of CFLIP expression.

作者信息

Qin Liang, Yang Fan, Guo Zhuifeng, Lu Xuwei, Wu Jiawen, Jiang Dongzhen, Yang Ning

机构信息

Department of Urology, Minhang Hospital, Fudan University, 170 Xin-Song Road, Shanghai, 201199, China.

出版信息

Discov Oncol. 2025 Aug 29;16(1):1656. doi: 10.1007/s12672-025-03446-7.

Abstract

BACKGROUND

Prostate cancer (PC) is a major health concern among men worldwide, yet its underlying molecular mechanisms remain incompletely understood. Identifying key regulatory genes and signaling pathways involved in PC progression is essential for improving diagnosis and developing targeted therapies.

METHODS

Prostate adenocarcinoma (PRAD) samples from The Cancer Genome Atlas (TCGA) and the GSE46602 dataset were analyzed using bioinformatics techniques in order to determine the hub gene linked to PC. Through cell experiments, we studied the effects of SNX7 and its related genes on PC cell proliferation, migration, invasion, and autophagy-related protein binding. Additionally, we looked into the connection between SNX7 expression and other immune cells.

RESULTS

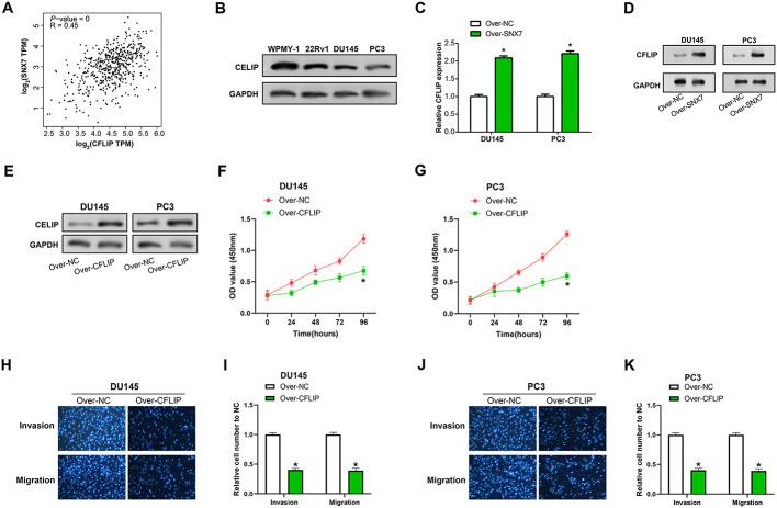
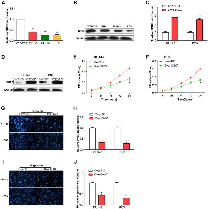
We discovered that a favorable prognosis for patients with PC was linked to increased expression of SNX7. The function of SNX7 as a tumor suppressor gene in PC was further demonstrated by in vitro experiments, and its overexpression may successfully stop PC cell proliferation. CFLIP was positively correlated with SNX7, and its overexpression significantly reduced PC cell viability, migration, and invasion. Rescue experiments showed that SNX7 overexpression reversed the proliferative and invasive effects induced by CFLIP knockdown. Additionally, CFLIP knockdown enhanced the interaction between ATG3 and LC3A, whereas overexpression of SNX7 or CFLIP weakened this binding. SNX7 was also found to be associated with various immune cells, hinting at a prospective immunomodulatory role in PC.

CONCLUSION

The research results showed that SNX7 activates the expression of CFLIP, inhibited the binding of ATG3 and LC3, and inhibited the occurrence of autophagy, emphasizing the potential diagnostic value of SNX7 in PC.

摘要

背景

前列腺癌(PC)是全球男性主要的健康问题,但其潜在的分子机制仍未完全了解。识别参与PC进展的关键调控基因和信号通路对于改善诊断和开发靶向治疗至关重要。

方法

使用生物信息学技术分析来自癌症基因组图谱(TCGA)和GSE46602数据集的前列腺腺癌(PRAD)样本,以确定与PC相关的枢纽基因。通过细胞实验,我们研究了分选连接蛋白7(SNX7)及其相关基因对PC细胞增殖、迁移、侵袭和自噬相关蛋白结合的影响。此外,我们还研究了SNX7表达与其他免疫细胞之间的联系。

结果

我们发现PC患者的良好预后与SNX7表达增加有关。体外实验进一步证明了SNX7作为PC中的肿瘤抑制基因的功能,其过表达可能成功阻止PC细胞增殖。细胞凋亡抑制蛋白长型(CFLIP)与SNX7呈正相关,其过表达显著降低PC细胞活力、迁移和侵袭。挽救实验表明,SNX7过表达逆转了CFLIP敲低诱导的增殖和侵袭作用。此外,CFLIP敲低增强了自噬相关蛋白3(ATG3)与微管相关蛋白1轻链3α(LC3A)之间的相互作用,而SNX7或CFLIP的过表达减弱了这种结合。还发现SNX7与各种免疫细胞有关,这暗示了其在PC中潜在的免疫调节作用。

结论

研究结果表明,SNX7激活CFLIP的表达,抑制ATG3与LC3的结合,并抑制自噬的发生,强调了SNX7在PC中的潜在诊断价值。

https://cdn.ncbi.nlm.nih.gov/pmc/blobs/509f/12397473/053f30bd291e/12672_2025_3446_Fig1_HTML.jpg

文献AI研究员

20分钟写一篇综述,助力文献阅读效率提升50倍。

立即体验

用中文搜PubMed

大模型驱动的PubMed中文搜索引擎

马上搜索

文档翻译

学术文献翻译模型,支持多种主流文档格式。

立即体验