Suppr超能文献

β-谷甾醇作为肿节风的一种抗肿瘤活性成分,通过上调TBX20抑制结直肠癌进展。

β-Sitosterol as an Anti-Tumour Active Component of Herba Sarcandrae Inhibits Colorectal Cancer Progression Through Up-Regulation of TBX20.

作者信息

Yuan Haixiao, Feng Weiqing, Yang Shaohua, Yin Hao, Ouyang Shaoyong, Xie Hong, Tang Hongmei, Ou Xiaowei, Gong Xianling, Yuan Jie

机构信息

Director's Office, Guancun Health Center, Guangzhou, Guangdong, China.

Foshan Clinical Medical School, Guangzhou University of Chinese Medicine, Foshan, Guangdong, China.

出版信息

J Cell Mol Med. 2025 Sep;29(17):e70809. doi: 10.1111/jcmm.70809.

Abstract

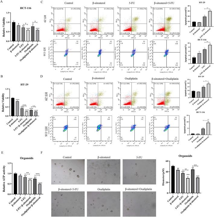
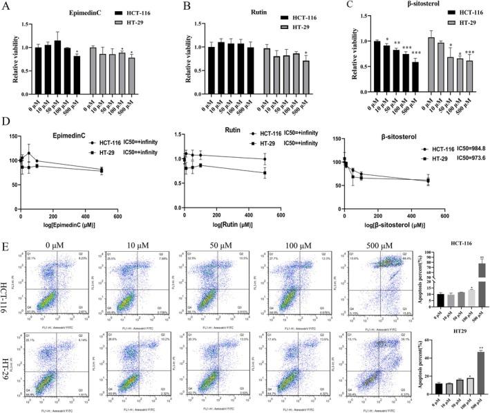
Colorectal cancer (CRC) is a common malignant tumor of the digestive tract with a high incidence rate. Herba Sarcandrae (HS) is an antipyretic and has been reported to have anti-cancer effects. This study explored the impacts of β-sitosterol on the sensitivity of CRC to 5-fluorouracil (5-FU) and oxaliplatin and the stability of TBX20 protein in CRC cells. There were 41 HS active ingredients and 265 corresponding potential targets, and 48 potential targets of HS were enriched in CRC. Then, 206 differentially expressed genes (DEGs) related to TBX20 overexpression were screened based on the TCGA database, some of which were associated with TMN stages of COAD patients. Epimedin C, rutin, and β-sitosterol, which could be combined with TBX20, were screened and validated in CRC cells. Functionally, β-sitosterol could suppress proliferation and induce apoptosis of CRC cells. β-sitosterol could also enhance the sensitivity of CRC to 5-FU and oxaliplatin. In xenograft models, both HS and β-sitosterol treatments inhibited tumor growth and upregulated TBX20 protein expression, with β-sitosterol demonstrating a stronger effect. Mechanistically, β-sitosterol may stabilize TBX20 by inhibiting its ubiquitin-mediated degradation. In conclusion, β-sitosterol, as an anti-tumor active component of HS, prevents CRC cell proliferation, and accelerates apoptosis by upregulating TBX20.

摘要

结直肠癌(CRC)是一种常见的消化道恶性肿瘤,发病率很高。肿节风(HS)是一种退热药,据报道具有抗癌作用。本研究探讨了β-谷甾醇对CRC细胞对5-氟尿嘧啶(5-FU)和奥沙利铂敏感性的影响以及TBX20蛋白在CRC细胞中的稳定性。HS有41种活性成分和265个相应的潜在靶点,其中48个HS潜在靶点在CRC中富集。然后,基于TCGA数据库筛选出206个与TBX20过表达相关的差异表达基因(DEG),其中一些与COAD患者的TMN分期相关。在CRC细胞中筛选并验证了可与TBX20结合的朝藿定C、芦丁和β-谷甾醇。在功能上,β-谷甾醇可以抑制CRC细胞的增殖并诱导其凋亡。β-谷甾醇还可以增强CRC对5-FU和奥沙利铂的敏感性。在异种移植模型中,HS和β-谷甾醇治疗均抑制肿瘤生长并上调TBX20蛋白表达,其中β-谷甾醇的作用更强。机制上,β-谷甾醇可能通过抑制其泛素介导的降解来稳定TBX20。总之,β-谷甾醇作为HS的抗肿瘤活性成分,可通过上调TBX20来阻止CRC细胞增殖并加速凋亡。

https://cdn.ncbi.nlm.nih.gov/pmc/blobs/fbc2/12401127/d3bb263c2bba/JCMM-29-e70809-g003.jpg

文献AI研究员

20分钟写一篇综述,助力文献阅读效率提升50倍。

立即体验

用中文搜PubMed

大模型驱动的PubMed中文搜索引擎

马上搜索

文档翻译

学术文献翻译模型,支持多种主流文档格式。

立即体验