Suppr超能文献

综合筛查确定GPR31是代谢功能障碍相关脂肪性肝炎的关键驱动因素和可药物靶向目标。

Integrated screening identifies GPR31 as a key driver and druggable target for metabolic dysfunction-associated steatohepatitis.

作者信息

Zhang Xiao-Jing, Fu Jiajun, Cheng Xu, Shen Hong, Yang Hailong, Wang Kun, Li Wei, Tian Han, Tian Tian, Zhou Junjie, Tian Song, Wang Zhouxiang, Wan Juan, Bai Lan, Duan Hongfei, Zhang Xin, Tian Ruifeng, Xu Haibo, Liao Rufang, Zou Toujun, Shi Jing, Qu Weiyi, Fang Liang, Cai Jingjing, Zhang Peng, She Zhi-Gang, Jiang Jingwei, Hu Yufeng, Wang Yibin, Li Hongliang

机构信息

State Key Laboratory of New Targets Discovery and Drug Development for Major Diseases, Gannan Innovation and Translational Medicine Research Institute, School of Pharmacy, First Affiliated Hospital, Gannan Medical University, Ganzhou, China.

Department of Cardiology, Renmin Hospital of Wuhan University, Wuhan, China.

出版信息

J Clin Invest. 2025 Sep 2;135(17). doi: 10.1172/JCI173193.

Abstract

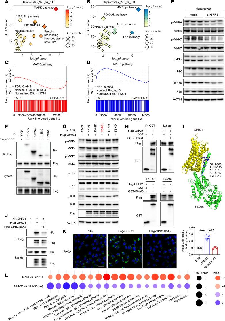
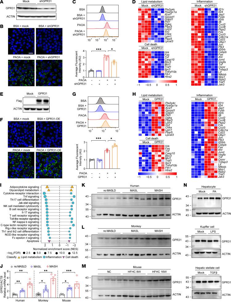
Metabolic dysfunction-associated steatohepatitis (MASH) is a globally prevalent but intractable disease lacking effective pharmacotherapies. Here, we performed an integrated multilayered screening for pathogenic genes and druggable targets for MASH. We identified the subclass of metabolite-sensing G protein-coupled receptors, specifically GPR31, a critical contributor to MASH occurrence, which, to our knowledge, was previously uncharacterized. Mechanistically, Gαi3 is the essential downstream effector for the pro-MASH efficiency of GPR31 via glycosylation-dependent interaction with GPR31 and extra activation of PKCδ-MAPK signaling. Hepatocyte-specific GPR31 deficiency robustly blocked hepatic lipotoxicity and fibrosis in a mouse model of diet-induced MASH, whereas expression of the GPR31 transgene aggravated MASH development. Of translational importance, we developed a small-molecule inhibitor, named G4451, that specifically inhibits the GPR31-Gαi3 interaction by targeting the GPR31 conformational transition. Encouragingly, oral administration of G4451 effectively blocked MASH progression in preclinical models in both rodents and nonhuman primates. Collectively, the present study provides proof of concept that interference with GPR31 constitutes an attractive therapeutic strategy for MASH.

摘要

代谢功能障碍相关脂肪性肝炎(MASH)是一种全球流行但难以治疗的疾病,缺乏有效的药物治疗方法。在此,我们对MASH的致病基因和可成药靶点进行了综合多层筛选。我们鉴定出了代谢物感知G蛋白偶联受体亚类,特别是GPR31,它是MASH发生的关键因素,据我们所知,此前尚未被描述。从机制上讲,Gαi3是GPR31促MASH效应的必需下游效应器,通过与GPR31的糖基化依赖性相互作用和PKCδ-MAPK信号的额外激活来实现。在饮食诱导的MASH小鼠模型中,肝细胞特异性GPR31缺陷有力地阻断了肝脏脂毒性和纤维化,而GPR31转基因的表达则加剧了MASH的发展。具有转化意义的是,我们开发了一种名为G4451的小分子抑制剂,它通过靶向GPR31构象转变来特异性抑制GPR31-Gαi3相互作用。令人鼓舞的是,在啮齿动物和非人类灵长类动物的临床前模型中,口服G4451有效地阻断了MASH的进展。总的来说,本研究提供了概念验证,即干扰GPR31构成了一种有吸引力的MASH治疗策略。

https://cdn.ncbi.nlm.nih.gov/pmc/blobs/97e3/12404741/69638849f96c/jci-135-173193-g047.jpg

文献AI研究员

20分钟写一篇综述,助力文献阅读效率提升50倍。

立即体验

用中文搜PubMed

大模型驱动的PubMed中文搜索引擎

马上搜索

文档翻译

学术文献翻译模型,支持多种主流文档格式。

立即体验