Suppr超能文献

ACMSD抑制可纠正代谢相关脂肪性肝病/非酒精性脂肪性肝炎中的纤维化、炎症和DNA损伤。

ACMSD inhibition corrects fibrosis, inflammation, and DNA damage in MASLD/MASH.

作者信息

Liu Yasmine J, Kimura Masaki, Li Xiaoxu, Sulc Jonathan, Wang Qi, Rodríguez-López Sandra, Scantlebery Angelique M L, Strotjohann Keno, Gallart-Ayala Hector, Vijayakumar Archana, Myers Robert P, Ivanisevic Julijana, Houtkooper Riekelt H, Subramanian G Mani, Takebe Takanori, Auwerx Johan

机构信息

Laboratory of Integrative Systems Physiology, Institute of Bioengineering, École Polytechnique Fédérale de Lausanne, 1015 Lausanne, Switzerland.

Division of Gastroenterology, Hepatology and Nutrition & Division of Developmental Biology, Cincinnati Children's Hospital Medical Center, Cincinnati, OH 45229, USA.

出版信息

J Hepatol. 2025 Feb;82(2):174-188. doi: 10.1016/j.jhep.2024.08.009. Epub 2024 Aug 22.

Abstract

BACKGROUND & AIMS: Recent findings reveal the importance of tryptophan-initiated de novo nicotinamide adenine dinucleotide (NAD) synthesis in the liver, a process previously considered secondary to biosynthesis from nicotinamide. The enzyme α-amino-β-carboxymuconate-ε-semialdehyde decarboxylase (ACMSD), primarily expressed in the liver and kidney, acts as a modulator of de novo NAD synthesis. Boosting NAD levels has previously demonstrated remarkable metabolic benefits in mouse models. In this study, we aimed to investigate the therapeutic implications of ACMSD inhibition in the treatment of metabolic dysfunction-associated steatotic liver disease/steatohepatitis (MASLD/MASH).

METHODS

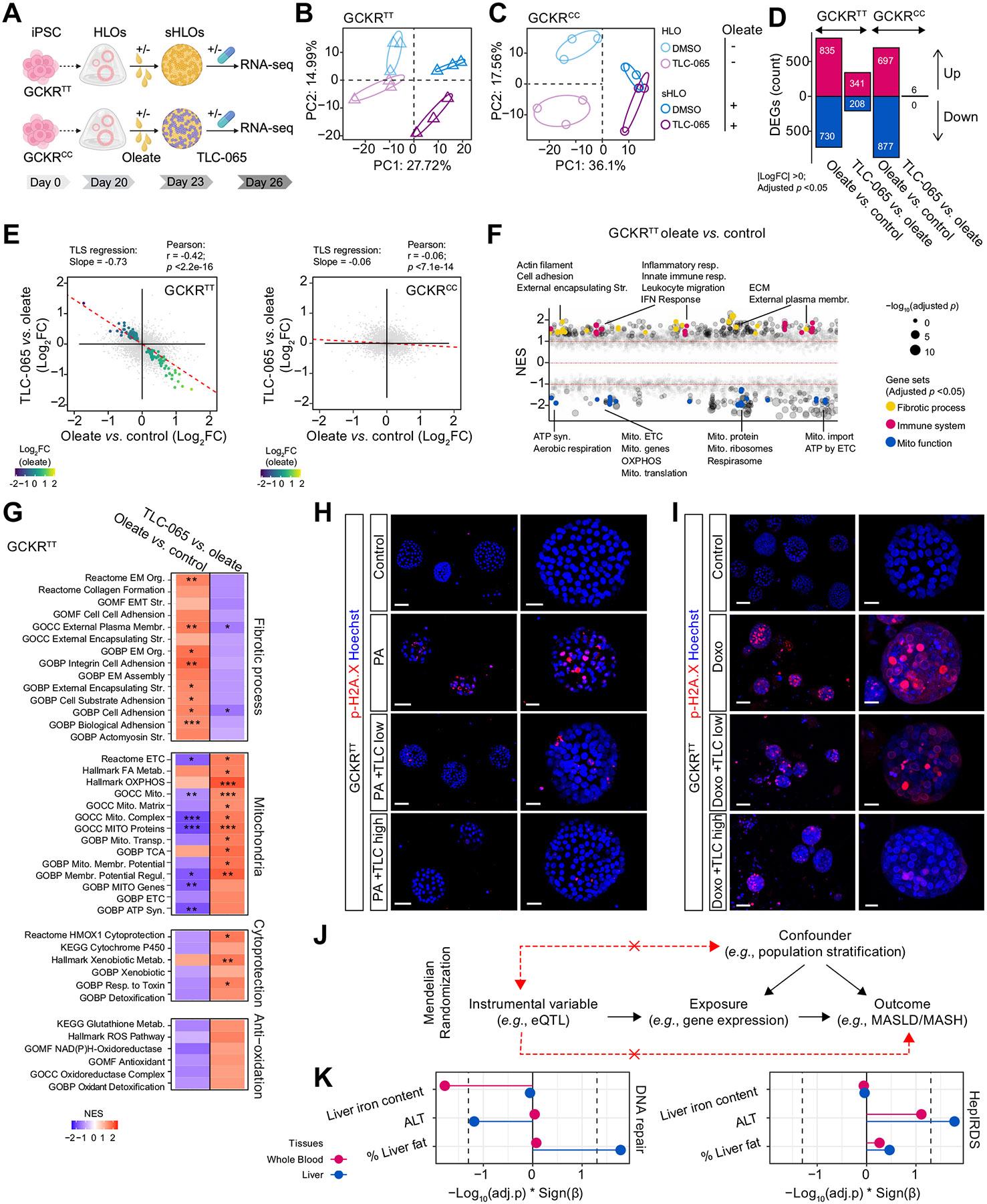
In vitro experiments were conducted in primary rodent hepatocytes, Huh7 human liver carcinoma cells and induced pluripotent stem cell-derived human liver organoids (HLOs). C57BL/6J male mice were fed a western-style diet and housed at thermoneutrality to recapitulate key aspects of MASLD/MASH. Pharmacological ACMSD inhibition was given therapeutically, following disease onset. HLO models of steatohepatitis were used to assess the DNA damage responses to ACMSD inhibition in human contexts.

RESULTS

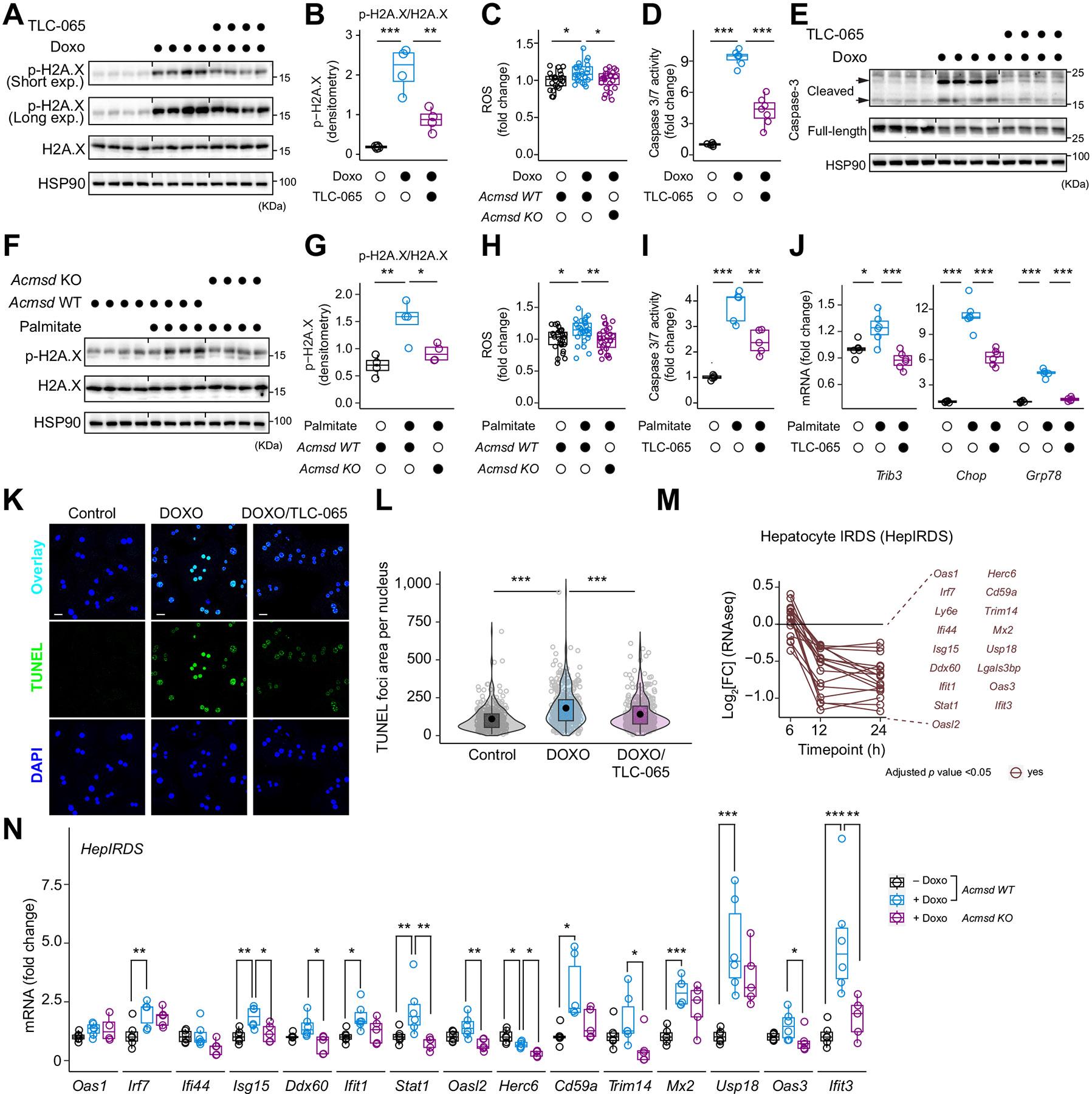
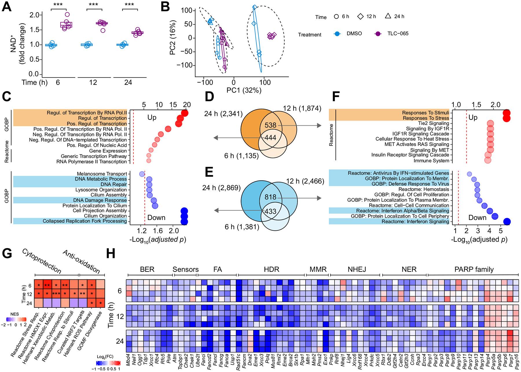
Inhibiting ACMSD with a novel specific pharmacological inhibitor promotes de novo NAD synthesis and reduces DNA damage ex vivo, in vivo, and in HLO models. In mouse models of MASLD/MASH, de novo NAD biosynthesis is suppressed, and transcriptomic DNA damage signatures correlate with disease severity; in humans, Mendelian randomization-based genetic analysis suggests a notable impact of genomic stress on liver disease susceptibility. Therapeutic inhibition of ACMSD in mice increases liver NAD and reverses MASLD/MASH, mitigating fibrosis, inflammation, and DNA damage, as observed in HLO models of steatohepatitis.

CONCLUSIONS

Our findings highlight the benefits of ACMSD inhibition in enhancing hepatic NAD levels and enabling genomic protection, underscoring its therapeutic potential in MASLD/MASH.

IMPACT AND IMPLICATIONS

Enhancing NAD levels has been shown to induce remarkable health benefits in mouse models of metabolic dysfunction-associated steatotic liver disease/steatohepatitis (MASLD/MASH), yet liver-specific NAD boosting strategies remain underexplored. Here, we present a novel pharmacological approach to enhance de novo synthesis of NAD in the liver by inhibiting α-amino-β-carboxymuconate-ε-semialdehyde decarboxylase (ACMSD), an enzyme highly expressed in the liver. Inhibiting ACMSD increases NAD levels, enhances mitochondrial respiration, and maintains genomic stability in hepatocytes ex vivo and in vivo. These molecular benefits prevent disease progression in both mouse and human liver organoid models of steatohepatitis. Our preclinical study identifies ACMSD as a promising target for MASLD/MASH management and lays the groundwork for developing ACMSD inhibitors as a clinical treatment.

摘要

背景与目的

最近的研究结果揭示了色氨酸启动的肝脏中烟酰胺腺嘌呤二核苷酸(NAD)从头合成的重要性,这一过程以前被认为是次要的烟酰胺生物合成途径。α-氨基-β-羧基粘康酸-ε-半醛脱羧酶(ACMSD)主要在肝脏和肾脏中表达,是NAD从头合成的调节剂。提高NAD水平此前已在小鼠模型中显示出显著的代谢益处。在本研究中,我们旨在探讨ACMSD抑制在治疗代谢功能障碍相关脂肪性肝病/脂肪性肝炎(MASLD/MASH)中的治疗意义。

方法

在原代啮齿动物肝细胞、Huh7人肝癌细胞和诱导多能干细胞衍生的人肝脏类器官(HLO)中进行体外实验。给C57BL/6J雄性小鼠喂食西式饮食,并饲养在热中性环境中,以模拟MASLD/MASH的关键特征。在疾病发作后进行治疗性给予ACMSD的药理学抑制。使用脂肪性肝炎的HLO模型评估人体对ACMSD抑制的DNA损伤反应。

结果

用一种新型特异性药理学抑制剂抑制ACMSD可促进NAD从头合成,并在体外、体内和HLO模型中减少DNA损伤。在MASLD/MASH小鼠模型中,NAD从头生物合成受到抑制,转录组DNA损伤特征与疾病严重程度相关;在人类中,基于孟德尔随机化的遗传分析表明基因组应激对肝脏疾病易感性有显著影响。在小鼠中对ACMSD进行治疗性抑制可增加肝脏NAD并逆转MASLD/MASH,减轻纤维化、炎症和DNA损伤,如在脂肪性肝炎的HLO模型中观察到的那样。

结论

我们的研究结果突出了ACMSD抑制在提高肝脏NAD水平和实现基因组保护方面的益处,强调了其在MASLD/MASH中的治疗潜力。

影响与意义

提高NAD水平已在代谢功能障碍相关脂肪性肝病/脂肪性肝炎(MASLD/MASH)小鼠模型中显示出显著的健康益处,但肝脏特异性NAD增强策略仍未得到充分探索。在这里,我们提出了一种新的药理学方法,通过抑制在肝脏中高度表达的α-氨基-β-羧基粘康酸-ε-半醛脱羧酶(ACMSD)来增强肝脏中NAD的从头合成。抑制ACMSD可增加NAD水平,增强线粒体呼吸,并在体外和体内维持肝细胞中的基因组稳定性。这些分子益处可防止脂肪性肝炎的小鼠和人类肝脏类器官模型中的疾病进展。我们的临床前研究确定ACMSD是MASLD/MASH管理的一个有希望的靶点,并为开发ACMSD抑制剂作为临床治疗奠定了基础。

https://cdn.ncbi.nlm.nih.gov/pmc/blobs/d580/11741923/189f38fbce24/nihms-2033184-f0002.jpg

文献AI研究员

20分钟写一篇综述,助力文献阅读效率提升50倍。

立即体验

用中文搜PubMed

大模型驱动的PubMed中文搜索引擎

马上搜索

文档翻译

学术文献翻译模型,支持多种主流文档格式。

立即体验