Suppr超能文献

用于巨噬细胞介导的炎症性疾病靶向治疗的免疫保护性阳离子人参皂苷Rb1囊泡

Immuno-protective cationic ginsenoside Rb1 vesicles for macrophage-mediated targeted therapy of inflammatory diseases.

作者信息

Luo Jiawen, Fan Huizhen, Shu Chenying, Lin Yiming, Li Hanqing, Cai Shunv, Li Xin, Mao Yanfei, Lu Min, Xu Pingbo

机构信息

Department of Anesthesiology, Zhejiang Cancer Hospital, Hangzhou Institute of Medicine, Chinese Academy of Sciences, Hangzhou, 310022, Zhejiang, China.

Postgraduate Training Base Alliance of Wenzhou Medical University (Zhejiang Cancer Hospital), Hangzhou, Zhejiang 310022, China.

出版信息

Mater Today Bio. 2025 Aug 12;34:102195. doi: 10.1016/j.mtbio.2025.102195. eCollection 2025 Oct.

Abstract

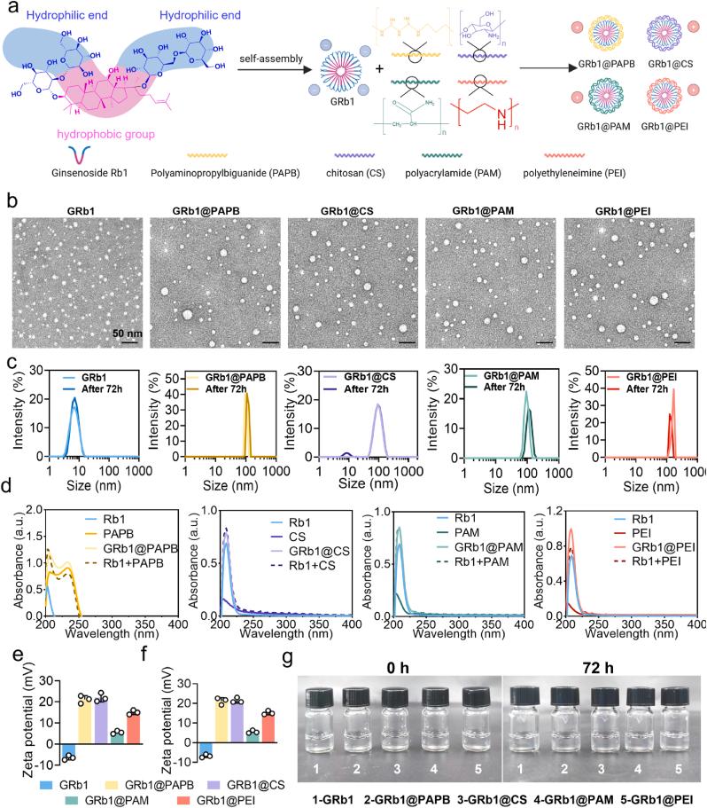
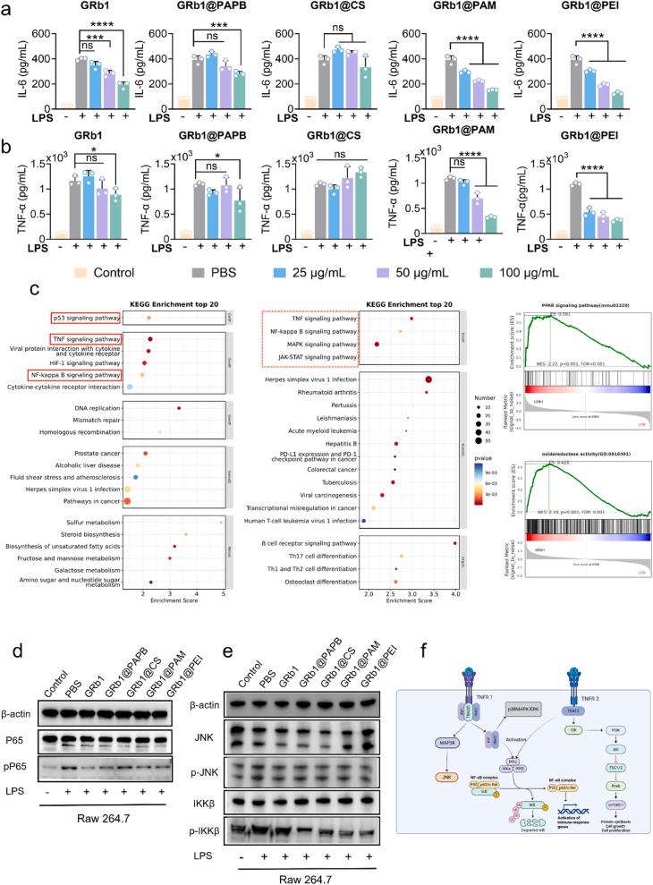
Inflammatory diseases (IDs), characterized by chronic inflammation, are linked to conditions such as bacterial and viral infections, arthritis, and neurodegenerative disorders. Current treatments offer only temporary relief, highlighting the need for more effective therapies. Ginsenoside Rb1 (Rb1), with potent anti-inflammatory and antioxidant properties, can self-assemble into nanoparticles. To enhance targeted therapy for IDs, this study explores the effects of cationic modifications on Rb1 self-assemblies (GRb1). Among the various modifications, polyethylenimine (PEI) (GRb1@PEI) is the most effective at enhancing GRb1's ability to specifically target macrophages. In a murine model of LPS-induced sepsis-related acute lung injury (ALI), PEI facilitates the delivery of Rb1 to sites of inflammation. There, Rb1 inhibits the TNF-α signaling pathway, which helps normalize inflammatory markers and reduce immune cell recruitment. Additionally, GRb1@PEI serves as a multifunctional carrier for antibiotics with diverse physicochemical properties, enhancing bacterial clearance and alleviating inflammation and immune responses in blood infection-associated ALI and bacterial pneumonia models. Among four cationic polymer-modified GRb1 variants, this study demonstrates that GRb1@PEI is the most efficient multifunctional nanocarrier for targeted anti-inflammatory therapy of inflammatory diseases, providing important guidance for future therapeutic development.

摘要

炎症性疾病(IDs)以慢性炎症为特征,与细菌和病毒感染、关节炎以及神经退行性疾病等病症相关。目前的治疗方法只能提供暂时的缓解,这凸显了对更有效疗法的需求。人参皂苷Rb1(Rb1)具有强大的抗炎和抗氧化特性,能够自组装成纳米颗粒。为了增强对炎症性疾病的靶向治疗效果,本研究探讨了阳离子修饰对Rb1自组装体(GRb1)的影响。在各种修饰中,聚乙烯亚胺(PEI)(GRb1@PEI)在增强GRb1特异性靶向巨噬细胞的能力方面最为有效。在脂多糖诱导的败血症相关急性肺损伤(ALI)小鼠模型中,PEI有助于将Rb1递送至炎症部位。在那里,Rb1抑制肿瘤坏死因子-α信号通路,这有助于使炎症标志物恢复正常并减少免疫细胞募集。此外,GRb1@PEI作为具有多种物理化学性质的抗生素的多功能载体,在血液感染相关ALI和细菌性肺炎模型中增强细菌清除并减轻炎症和免疫反应。在四种阳离子聚合物修饰的GRb1变体中,本研究表明GRb1@PEI是用于炎症性疾病靶向抗炎治疗的最有效的多功能纳米载体,为未来的治疗开发提供了重要指导。

https://cdn.ncbi.nlm.nih.gov/pmc/blobs/7f56/12391774/3dd52ca335a4/ga1.jpg

文献AI研究员

20分钟写一篇综述,助力文献阅读效率提升50倍。

立即体验

用中文搜PubMed

大模型驱动的PubMed中文搜索引擎

马上搜索

文档翻译

学术文献翻译模型,支持多种主流文档格式。

立即体验