Suppr超能文献

基于双铁死亡诱导的微针贴片用于增强化学动力学/光热联合治疗三阴性乳腺癌

Dual-ferroptosis induction-based microneedle patches for enhanced chemodynamic/photothermal combination therapy against triple-negative breast cancer.

作者信息

Wang Yujie, Chu Zhaoyou, Wang Peisan, Li Tao, Jin Yu, Wu Silong, Song Xiaowei, Zhang Weinan, Yang Miaomiao, Zha Zhengbao, Qian Haisheng, Ma Yan

机构信息

School of Biomedical Engineering, Anhui Provincial Institute of Translational Medicine, Anhui Medical University, Hefei 230032, China.

Department of Critical Care Medicine, the First Affiliated Hospital of Anhui Medical University, Hefei 230032, China.

出版信息

Acta Pharm Sin B. 2025 Aug;15(8):4210-4224. doi: 10.1016/j.apsb.2025.05.034. Epub 2025 May 31.

Abstract

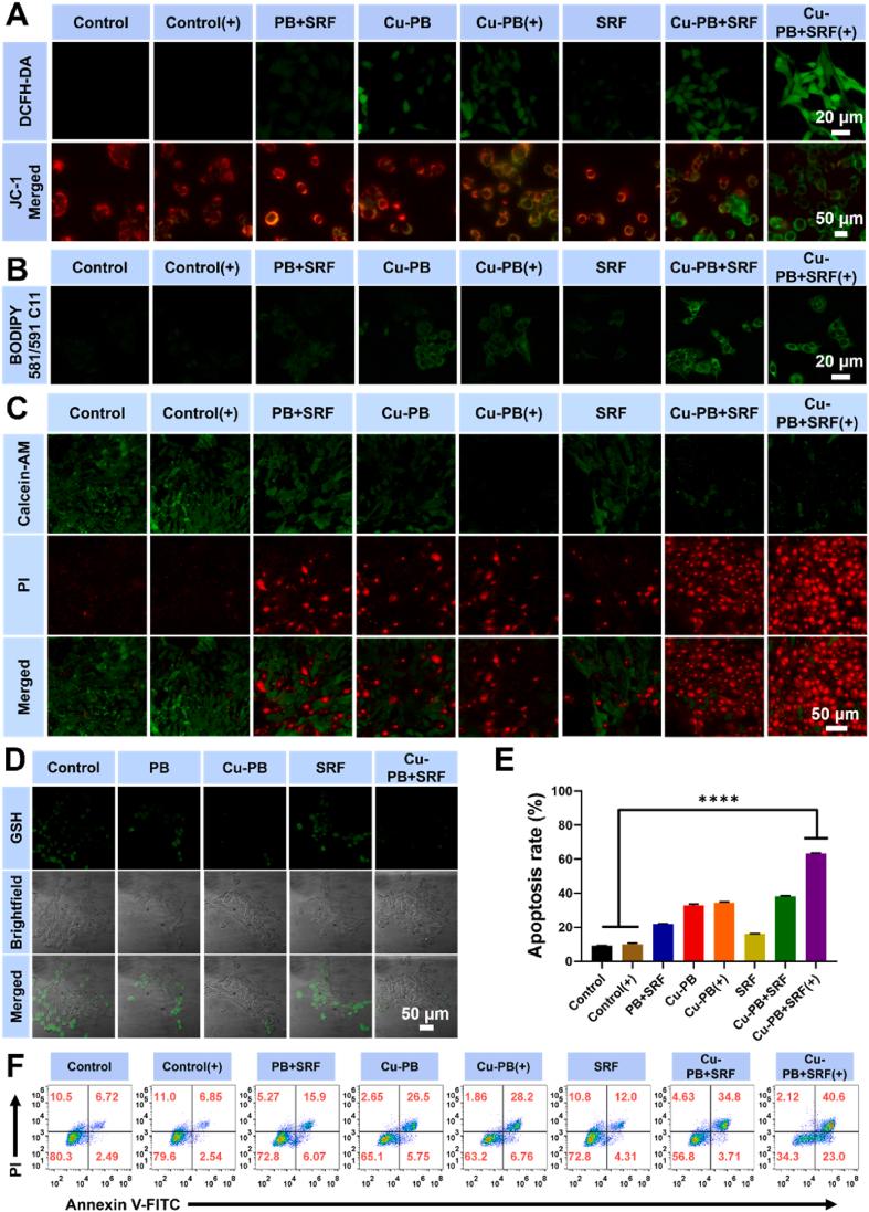
Triple-negative breast cancer (TNBC) remains a refractory subtype of breast cancer due to its resistance to various therapeutic strategies. In this study, we introduce a "brake-release and accelerator-pressing" approach to engineer a microneedle patch embedded with copper-doped Prussian blue nanoparticles (Cu-PB) and the ferroptosis inducer sorafenib (SRF) for raised chemodynamic (CDT)/photothermal (PTT) combination therapy against TNBC. Upon transdermal insertion, the dissolving microneedles swiftly disintegrate and facilitate the release of SRF. Under gentle external light exposure, copper ions (Cu) and iron ions (Fe) were liberated from Cu-PB. The direct chelation of Cu and the indirect suppression by SRF, collectively attenuate glutathione peroxidase 4 (GPX4) enzymatic function, destabilizing the cellular redox equilibrium (referred to as the "brake-release" strategy). The release of Cu and Fe ions instigates a Fenton/Fenton-like reaction within tumor cells, further yielding hydroxyl radicals and elevating reactive oxygen species (ROS) concentrations (referred to as the "accelerator-pressing" strategy). This overwhelming ROS accumulation, coupled with the impaired clearance of resultant lipid peroxides (LPO), ultimately triggers a robust ferroptosis cell death response. In summary, this study presents an innovative combinatorial therapeutic strategy based on dual-ferroptosis induction for TNBC, implying a promising therapeutic platform for developing ferroptosis-centered treatments for this aggressive breast cancer subtype.

摘要

三阴性乳腺癌(TNBC)由于对多种治疗策略具有抗性,仍然是乳腺癌的难治性亚型。在本研究中,我们引入了一种“松开刹车并踩下油门”的方法,设计了一种微针贴片,其嵌入了铜掺杂普鲁士蓝纳米颗粒(Cu-PB)和铁死亡诱导剂索拉非尼(SRF),用于增强化学动力学(CDT)/光热(PTT)联合治疗TNBC。经皮插入后,溶解的微针迅速崩解并促进SRF的释放。在温和的外部光照下,铜离子(Cu)和铁离子(Fe)从Cu-PB中释放出来。Cu的直接螯合作用以及SRF的间接抑制作用共同减弱了谷胱甘肽过氧化物酶4(GPX4)的酶功能,破坏了细胞氧化还原平衡(称为“松开刹车”策略)。Cu和Fe离子的释放促使肿瘤细胞内发生芬顿/类芬顿反应,进一步产生羟基自由基并提高活性氧(ROS)浓度(称为“踩下油门”策略)。这种压倒性的ROS积累,加上由此产生的脂质过氧化物(LPO)清除受损,最终引发强烈的铁死亡细胞死亡反应。总之,本研究提出了一种基于双铁死亡诱导的TNBC创新联合治疗策略,为开发针对这种侵袭性乳腺癌亚型的以铁死亡为中心的治疗方法提供了一个有前景的治疗平台。

https://cdn.ncbi.nlm.nih.gov/pmc/blobs/cf70/12399192/83e49acda36e/ga1.jpg

文献AI研究员

20分钟写一篇综述,助力文献阅读效率提升50倍。

立即体验

用中文搜PubMed

大模型驱动的PubMed中文搜索引擎

马上搜索

文档翻译

学术文献翻译模型,支持多种主流文档格式。

立即体验