Suppr超能文献

热中性环境会使代谢相关脂肪性肝病恶化,并揭示棕色脂肪组织对β3-肾上腺素能刺激的反应存在缺陷。

Thermoneutral housing worsens MASLD and reveals defective brown adipose tissue response to β3-adrenergic stimulation.

作者信息

Martin Céline Marie Pauline, Polizzi Arnaud, Alquier-Bacquié Valérie, Huillet Marine, Rives Clémence, Dauriat Charlène J G, Bruse Justine, Melin Valentine, Naylies Claire, Lippi Yannick, Lasserre Frédéric, Wan JingHong, Flores-Flores Rémy, Bertrand-Michel Justine, Blas-Y-Estrada Florence, Rousseau-Bacquié Elodie, Levade Thierry, Rémignon Hervé, Langin Dominique, Mouisel Etienne, Lotersztajn Sophie, Chassaing Benoit, Gamet-Payrastre Laurence, Guillou Hervé, Ellero-Simatos Sandrine, Fougerat Anne, Loiseau Nicolas

机构信息

Toxalim, Université de Toulouse, INRAE, ENVT, EI-Purpan, Toulouse, France.

Microbiome-Host Interactions, Institut Pasteur, Université Paris Cité, INSERM U1306, Paris, France.

出版信息

iScience. 2025 Jul 26;28(9):113221. doi: 10.1016/j.isci.2025.113221. eCollection 2025 Sep 19.

Abstract

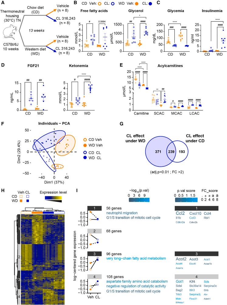
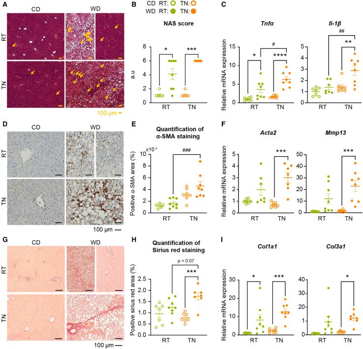
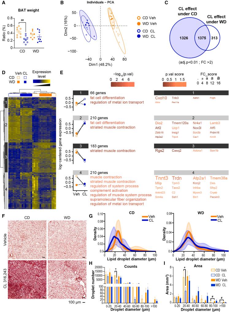
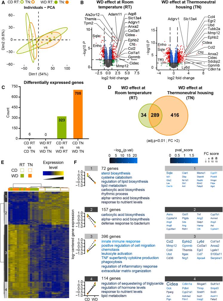
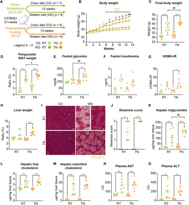
Metabolic dysfunction-associated steatotic liver disease (MASLD), and its more advanced stage metabolic dysfunction-associated steatohepatitis, is the most common chronic liver disease, constituting a major public health issue. Relevant preclinical models are needed to define molecular mechanisms underlying MASLD pathogenesis and evaluate therapeutic approaches. The majority of the lipids accumulating in the liver upon MASLD originate from adipose tissue and appropriate models to study the liver-adipose tissue dialog are also needed. Here, we demonstrated that, compared to standard temperature housing, thermoneutral housing aggravated western diet (WD)-induced obesity, diabetes, and steatosis in male mice, which was associated with increased hepatic expression of inflammation- and fibrosis-related genes. Accordingly, thermoneutral-housed WD-fed mice developed more severe hepatic inflammation and fibrosis compared to standard-housed mice. We next used thermoneutral-housed WD-fed mice to question the effect of MASLD during β3-adrenergic stimulation. We found that diet-induced MASLD is associated with defective inter-organ metabolic cross-talk which leads to impaired activation of brown adipose tissue.

摘要

代谢功能障碍相关脂肪性肝病(MASLD)及其更严重阶段的代谢功能障碍相关脂肪性肝炎,是最常见的慢性肝病,构成了一个重大的公共卫生问题。需要相关的临床前模型来确定MASLD发病机制的分子机制并评估治疗方法。MASLD时肝脏中积累的大部分脂质来源于脂肪组织,因此也需要合适的模型来研究肝脏与脂肪组织之间的相互作用。在此,我们证明,与标准温度饲养相比,热中性饲养加剧了雄性小鼠西式饮食(WD)诱导的肥胖、糖尿病和脂肪变性,这与肝脏中炎症和纤维化相关基因表达增加有关。因此,与标准饲养的小鼠相比,热中性饲养的WD喂养小鼠出现了更严重的肝脏炎症和纤维化。接下来,我们使用热中性饲养的WD喂养小鼠来探究β3-肾上腺素能刺激期间MASLD的影响。我们发现,饮食诱导的MASLD与器官间代谢串扰缺陷有关,这会导致棕色脂肪组织激活受损。

https://cdn.ncbi.nlm.nih.gov/pmc/blobs/8ce7/12396296/46fbf75dcf59/fx1.jpg

文献AI研究员

20分钟写一篇综述,助力文献阅读效率提升50倍。

立即体验

用中文搜PubMed

大模型驱动的PubMed中文搜索引擎

马上搜索

文档翻译

学术文献翻译模型,支持多种主流文档格式。

立即体验