Suppr超能文献

N-乙酰葡糖胺基转移酶V通过介导胰岛素样生长因子1受体信号通路减轻心肌梗死。

N-acetylglucosaminyltransferase V attenuates myocardial infarction by mediating the insulin-like growth factor 1 receptor signaling pathway.

作者信息

Chang Tianqi, Jin Yangya'nan, Fan Chenyu, Wang Hu, Jin Ling, Shi Yidan, Li Houhua, Wang Jiaxing, Xu Ming

机构信息

Department of Cardiology and Institute of Vascular Medicine, Peking University Third Hospital, State Key Laboratory of Vascular Homeostasis and Remodeling, NHC Key Laboratory of Cardiovascular Molecular Biology and Regulatory Peptides, Beijing Key Laboratory of Cardiovascular Receptors Research, Peking University, Beijing, China.

College of Chemistry and Molecular Engineering, Peking University, Beijing, China.

出版信息

J Transl Int Med. 2025 Jun 20;13(3):281-294. doi: 10.1515/jtim-2025-0021. eCollection 2025 Jun.

Abstract

BACKGROUND AND OBJECTIVES

N-glycosylation, a crucial post-translational modification, is well-recognized for its pivotal role in cardiovascular functions. N-acetylglucosaminyltransferase V (GnT-V) is one of the major glycosyltransferases that determine the complexity of N-glycans in N-glycosylation modification. This study aimed to explore the role of GnT-V in myocardial infarction (MI).

METHODS

Proteomics and N-glycoproteomic analysis were performed on myocardial tissues for the N-glycosylation profile after MI. Adeno-associated virus (AAV) with a mouse cTnT promoter was utilized to induce overexpression of GnT-V in the heart for the role of GnT-V in MI. Echocardiography and histological analysis were used to evaluate the effect of GnT-V on MI. For the potential mechanisms of GnT-V, proteomic analysis was performed on cardiomyocytes that were subjected to GnT-V overexpression and hypoxic stress. The results were validated by western blot, lectin blot and immunoprecipitation assays, and confirmed with PNGase F and tunicamycin treatment.

RESULTS

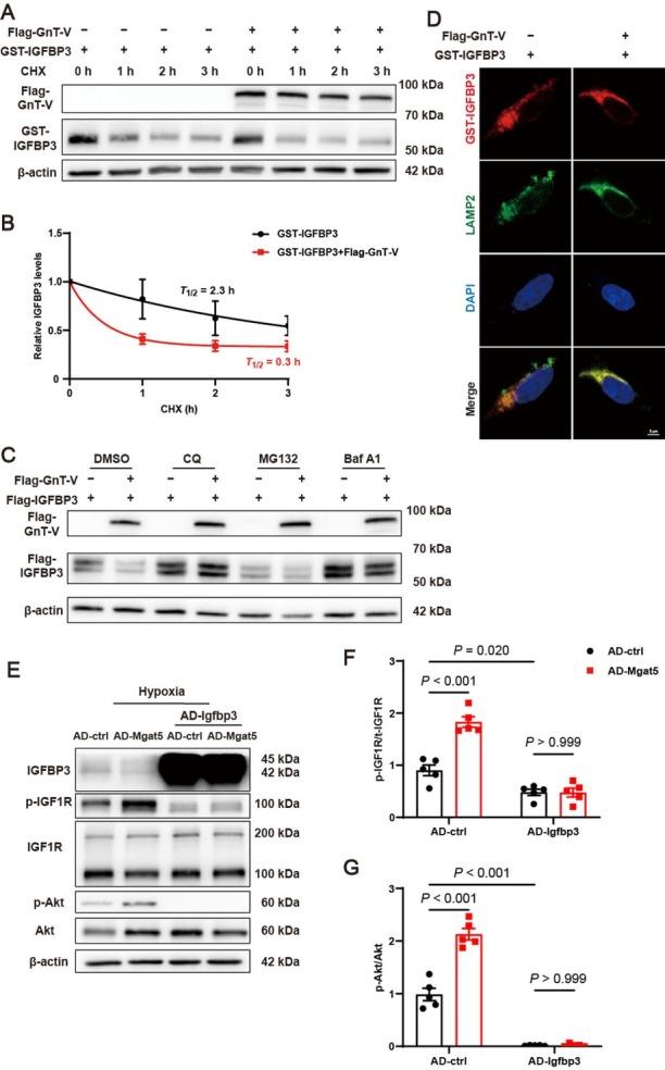
N-glycosylation of protein was significantly reduced after MI, which could be related to a decrease in the expression levels of GnT-V and its target glycans. Targeted GnT-V overexpression in the heart by using AAV improved cardiac function and reduced the infarct size after MI. Further, proteomics analysis of cardiomyocytes revealed that insulin-like growth factor-binding protein 3 (IGFBP3) was targeted by GnT-V and induced degradation through the lysosome pathway. Consequently, the insulin-like growth factor 1 receptor (IGF1R) signaling pathway was activated through overexpression of GnT-V.

CONCLUSION

Our findings suggest that promoting the IGF1R signaling cascades by regulating the N-glycosylation of certain proteins in the signaling pathway, especially through GnT-V, may act as a promising strategy for treating MI.

摘要

背景与目的

N-糖基化是一种关键的翻译后修饰,其在心血管功能中的核心作用已得到充分认识。N-乙酰葡糖胺基转移酶V(GnT-V)是决定N-糖基化修饰中N-聚糖复杂性的主要糖基转移酶之一。本研究旨在探讨GnT-V在心肌梗死(MI)中的作用。

方法

对心肌组织进行蛋白质组学和N-糖蛋白质组学分析,以研究MI后的N-糖基化谱。利用具有小鼠cTnT启动子的腺相关病毒(AAV)诱导心脏中GnT-V的过表达,以研究GnT-V在MI中的作用。采用超声心动图和组织学分析评估GnT-V对MI的影响。对于GnT-V的潜在机制,对过表达GnT-V并经历缺氧应激的心肌细胞进行蛋白质组学分析。结果通过蛋白质免疫印迹、凝集素印迹和免疫沉淀试验进行验证,并用PNGase F和衣霉素处理进行确认。

结果

MI后蛋白质的N-糖基化显著降低,这可能与GnT-V及其靶聚糖表达水平的降低有关。通过使用AAV在心脏中靶向过表达GnT-V可改善心脏功能并减小MI后的梗死面积。此外,对心肌细胞的蛋白质组学分析表明,胰岛素样生长因子结合蛋白3(IGFBP3)是GnT-V的靶点,并通过溶酶体途径诱导降解。因此,通过GnT-V的过表达激活了胰岛素样生长因子1受体(IGF1R)信号通路。

结论

我们的研究结果表明,通过调节信号通路中某些蛋白质的N-糖基化,特别是通过GnT-V促进IGF1R信号级联反应,可能是治疗MI的一种有前景的策略。

https://cdn.ncbi.nlm.nih.gov/pmc/blobs/f394/12392078/d156a12bc00e/j_jtim-2025-0021_fig_001.jpg

文献AI研究员

20分钟写一篇综述,助力文献阅读效率提升50倍。

立即体验

用中文搜PubMed

大模型驱动的PubMed中文搜索引擎

马上搜索

文档翻译

学术文献翻译模型,支持多种主流文档格式。

立即体验