Suppr超能文献

进食状态依赖性神经肽能对相互连接的抑制性神经元的调节影响果蝇的感觉运动决策。

Feeding state-dependent neuropeptidergic modulation of reciprocally interconnected inhibitory neurons biases sensorimotor decisions in Drosophila.

作者信息

de Tredern Eloïse, Manceau Dylan, Blanc Alexandre, Parameswaran Abhijit, Sakagiannis Panagiotis, Barre Chloe, Sus Victoria, Viscido Francesca, Akiki Perla, Hasan Md Amit, Autran Sandra, Laurent François, Nawrot Martin Paul, Masson Jean-Baptiste, Jovanic Tihana

机构信息

Université Paris-Saclay, CNRS, Institut des neurosciences Paris-Saclay, Saclay, France.

Institut Pasteur, Université Paris Cité, CNRS UMR 3571, Decision and Bayesian Computation, Paris, France.

出版信息

Nat Commun. 2025 Sep 2;16(1):8198. doi: 10.1038/s41467-025-61805-y.

Abstract

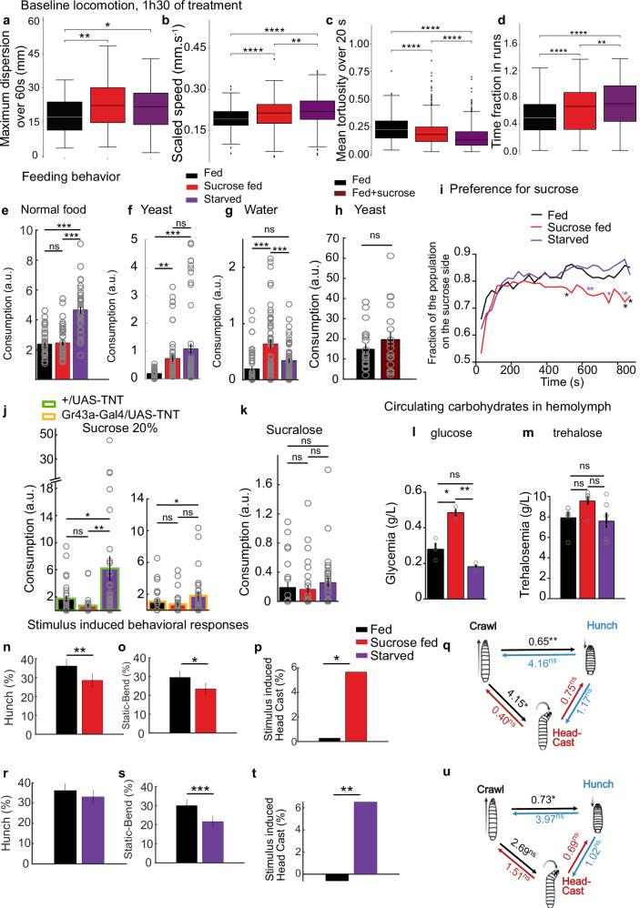
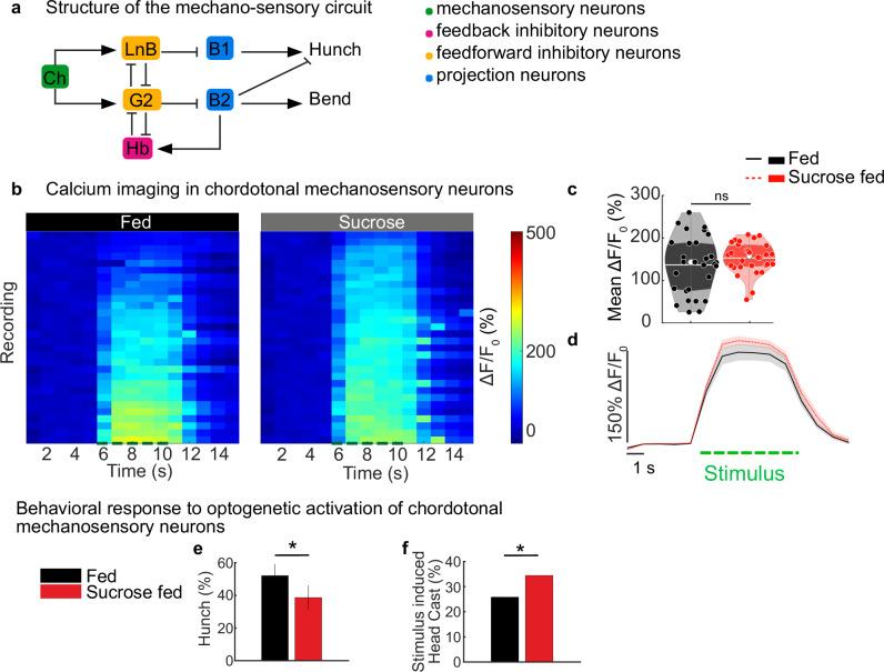
An animal's feeding state changes its behavioral priorities and thus influences even nonfeeding-related decisions. How the feeding state information is transmitted to nonfeeding-related circuits and what circuit mechanisms are involved in biasing nonfeeding-related decisions remain open questions. By combining calcium imaging, neuronal manipulations, behavioral analysis and computational modeling, we determined that the competition between different aversive responses to mechanical cues is biased by changes in the feeding state. We found that this effect is achieved by the differential modulation of two different types of reciprocally connected inhibitory neurons promoting opposing actions. This modulation results in a more frequent active type of response and, less frequently, a protective type of response if larvae are fed sugar than when they are fed a balanced diet. Information about the internal state is conveyed to inhibitory neurons through homologs of the vertebrate neuropeptide Y, which is known to be involved in regulating feeding behavior.

摘要

动物的进食状态会改变其行为优先级,从而甚至影响与进食无关的决策。进食状态信息如何传递到与进食无关的神经回路,以及在偏向与进食无关的决策中涉及哪些神经回路机制,仍是悬而未决的问题。通过结合钙成像、神经元操纵、行为分析和计算建模,我们确定对机械线索的不同厌恶反应之间的竞争会受到进食状态变化的影响。我们发现,这种效应是通过对促进相反动作的两种不同类型的相互连接的抑制性神经元进行差异调节来实现的。如果给幼虫喂食糖,与喂食均衡饮食时相比,这种调节会导致更频繁的主动型反应,以及较少出现的保护型反应。关于内部状态的信息通过脊椎动物神经肽Y的同源物传递给抑制性神经元,已知神经肽Y参与调节进食行为。

https://cdn.ncbi.nlm.nih.gov/pmc/blobs/8226/12405588/c15f311a938d/41467_2025_61805_Fig1_HTML.jpg

文献AI研究员

20分钟写一篇综述,助力文献阅读效率提升50倍。

立即体验

用中文搜PubMed

大模型驱动的PubMed中文搜索引擎

马上搜索

文档翻译

学术文献翻译模型,支持多种主流文档格式。

立即体验