Suppr超能文献

单细胞RNA测序揭示了血小板反应蛋白-2缺陷型真皮成纤维细胞的促再生表型。

Single cell RNA seq reveals the pro-regenerative phenotype of thrombospondin-2 deficient dermal fibroblasts.

作者信息

Huang Yaqing, Wang Nuoya, Xing Hao, Gao Daqian, Hsia Henry C, Raredon Micha Sam Brickman, Kyriakides Themis R

机构信息

Department of Pathology, Yale University, New Haven, 06520, CT, USA.

Vascular Biology and Therapeutics Program, Yale University, New Haven, 06520, CT, USA.

出版信息

Sci Rep. 2025 Sep 2;15(1):32304. doi: 10.1038/s41598-025-15839-3.

Abstract

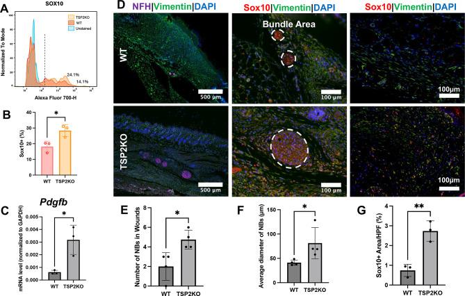
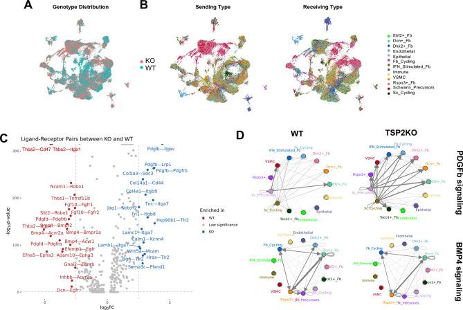
Fibroblasts display complex functions linked to distinct gene expression profiles. These profiles influence matrix production, cell communication, and tissue development and repair. Thrombospondin-2 (TSP2), produced by fibroblasts, is a potent angiogenesis inhibitor and negatively associated with tissue repair. Single-cell RNA sequencing (scRNA-seq) on WT and TSP2 KO skin fibroblasts demonstrate distinct cell heterogeneity. Specifically, we found an enrichment of Sox10 + multipotent progenitor cells, identified as Schwann precursor cells, in TSP2 KO fibroblasts, while fibrosis-related subpopulations decreased. Immunostaining of mouse back skin wounds and cells validated the increase of this Sox10 + population. Furthermore, in silico analysis suggested enhanced PDGF-β-mediated pro-survival and inhibited BMP4-mediated differentiation signaling pathways. These molecular and functional alterations likely contribute to improved healing and increased neurogenesis in TSP2 KO wounds. Overall, our findings describe the heterogeneity of dermal fibroblasts (DFs) and identify pro-regenerative features of TSP2 KO fibroblasts.

摘要

成纤维细胞表现出与不同基因表达谱相关的复杂功能。这些谱影响基质产生、细胞通讯以及组织发育和修复。成纤维细胞产生的血小板反应蛋白2(TSP2)是一种有效的血管生成抑制剂,与组织修复呈负相关。对野生型(WT)和TSP2基因敲除(KO)皮肤成纤维细胞进行的单细胞RNA测序(scRNA-seq)显示出明显的细胞异质性。具体而言,我们发现在TSP2 KO成纤维细胞中,被鉴定为雪旺氏前体细胞的Sox10 +多能祖细胞富集,而与纤维化相关的亚群减少。对小鼠背部皮肤伤口和细胞进行免疫染色验证了该Sox10 +群体的增加。此外,计算机分析表明血小板衍生生长因子-β(PDGF-β)介导的促存活信号增强,而骨形态发生蛋白4(BMP4)介导的分化信号通路受到抑制。这些分子和功能改变可能有助于TSP2 KO伤口愈合的改善和神经发生的增加。总体而言,我们的研究结果描述了真皮成纤维细胞(DFs)的异质性,并确定了TSP2 KO成纤维细胞的促再生特征。

https://cdn.ncbi.nlm.nih.gov/pmc/blobs/75cc/12405501/2e8b8862bbb3/41598_2025_15839_Fig1_HTML.jpg

文献AI研究员

20分钟写一篇综述,助力文献阅读效率提升50倍。

立即体验

用中文搜PubMed

大模型驱动的PubMed中文搜索引擎

马上搜索

文档翻译

学术文献翻译模型,支持多种主流文档格式。

立即体验