Suppr超能文献

溶质载体家族16成员3作为一种免疫抑制性库普弗细胞标志物预示着乙肝阳性肝细胞癌的预后不良。

SLC16A3 as an immunosuppressive Kupffer cell marker predicts poor prognosis in HBV-positive hepatocellular carcinoma.

作者信息

Zhang Jingcheng, Pan Yuyan, Zhao Zhengqi, Chen Bochen, Fan Wei, Zhao Sicheng, Lv Yuanlin, Jiang Tao

机构信息

School of Basic Medical Sciences, Zhejiang Chinese Medical University, Hangzhou, China.

Key Laboratory of Blood-Stasis-Toxin Syndrome of Zhejiang Province, Hangzhou, China.

出版信息

J Transl Med. 2025 Sep 2;23(1):988. doi: 10.1186/s12967-025-06861-0.

Abstract

BACKGROUND

Hepatocellular carcinoma (HCC) is one of the malignant tumors that currently pose a significant threat to human health, with infection by hepatitis B virus (HBV) being a critical risk factor for the development of HCC. It is critical to identify potential molecular targets affecting HBV-positive HCC patients.

METHODS

In this study, we comprehensively utilized single-cell sequencing and external transcriptome sequencing databases to further analyze the mechanism of SLC16A3's influence on liver cancer and its microenvironment under different HBV status. Immunohistochemical staining in our clinical cohort was used to analyze the expression difference and influence of SLC16A3 in HCC. At the same time, we confirmed the direct effects of SLC16A3 on HCC cells with different HBV status through cell line experiments.

RESULTS

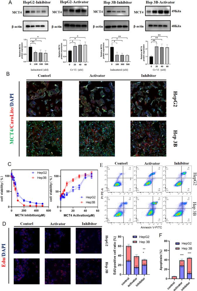
Compared with normal tissues, SLC16A3 expression is up-regulated in HBV-positive HCC patients, and the up-regulation amplitude is greater than that in HBV-negative HCC patients, and it is associated with poor prognosis. The validation was performed on several external validation data sets and external validation queues. Multi-omics analysis showed that SLC16A3 expression is related to the specific differentiation of the immune microenvironment, especially Kupfer cells, which can mediate the emergence of the inhibitory immune microenvironment and indirectly lead to poor prognosis. SLC16A3 can directly mediate the proliferation of HBV-positive liver cancer cell lines in vitro.

CONCLUSION

Our study found that SLC16A3 is closely related to HBV status and liver cancer, and it has a significant marker for the prognosis of HBV-positive liver cancer. SLC16A3 is associated with abnormal metabolic pattern and immune regulation of Kupffer cells, and can directly affect HBV-positive hepatocellular carcinoma cell lines.

摘要

背景

肝细胞癌(HCC)是目前对人类健康构成重大威胁的恶性肿瘤之一,乙型肝炎病毒(HBV)感染是HCC发生的关键危险因素。识别影响HBV阳性HCC患者的潜在分子靶点至关重要。

方法

在本研究中,我们综合利用单细胞测序和外部转录组测序数据库,进一步分析SLC16A3在不同HBV状态下对肝癌及其微环境的影响机制。我们通过临床队列中的免疫组织化学染色分析SLC16A3在HCC中的表达差异及影响。同时,我们通过细胞系实验证实了SLC16A3对不同HBV状态的HCC细胞的直接作用。

结果

与正常组织相比,SLC16A3在HBV阳性HCC患者中表达上调,且上调幅度大于HBV阴性HCC患者,并且与预后不良相关。在多个外部验证数据集和外部验证队列中进行了验证。多组学分析表明,SLC16A3表达与免疫微环境的特定分化有关,尤其是库普弗细胞,其可介导抑制性免疫微环境的出现并间接导致预后不良。SLC16A3在体外可直接介导HBV阳性肝癌细胞系的增殖。

结论

我们的研究发现,SLC16A3与HBV状态和肝癌密切相关,是HBV阳性肝癌预后的重要标志物。SLC16A3与库普弗细胞异常代谢模式和免疫调节相关,且可直接影响HBV阳性肝细胞癌细胞系。

https://cdn.ncbi.nlm.nih.gov/pmc/blobs/b7d6/12406350/be797f5d6814/12967_2025_6861_Fig1_HTML.jpg

文献AI研究员

20分钟写一篇综述,助力文献阅读效率提升50倍。

立即体验

用中文搜PubMed

大模型驱动的PubMed中文搜索引擎

马上搜索

文档翻译

学术文献翻译模型,支持多种主流文档格式。

立即体验