Suppr超能文献

丁酸和戊酸通过抑制海马神经炎症减轻应激诱导的铁死亡和抑郁样行为。

Butyric acid and valeric acid attenuate stress-induced ferroptosis and depressive-like behaviors by suppressing hippocampal neuroinflammation.

作者信息

Ma Xiaoying, Shi Weibo, Wang Zhen, Li Shujin, Ma Rufei, Zhu Weihao, Wu Lin, Feng Xiaowei, Cong Bin, Li Yingmin

机构信息

Collaborative Innovation Center of Forensic Medical Molecular Identification, Hebei Key Laboratory of Forensic Medicine, Department of Forensic Medicine, Hebei Medical University, Shijiazhuang, 050017, China.

出版信息

J Transl Med. 2025 Sep 2;23(1):974. doi: 10.1186/s12967-025-06950-0.

Abstract

BACKGROUND

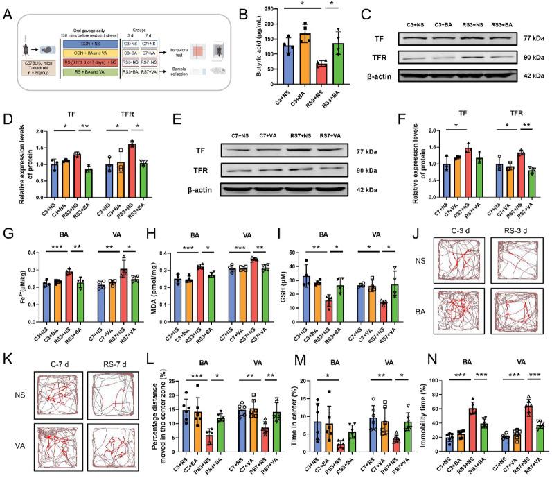
Depression is closely associated with stress-induced hippocampal damage and dysfunction. Emerging evidence demonstrates that the gut microbiota and its metabolites, acting as probiotics or prebiotics, can modulate brain structure and function via the gut-brain axis, thereby offering therapeutic potential for ameliorating related neurological and psychiatric disorders. This study delves into the contribution of the gut microbiota and its metabolites to stress-induced ferroptosis of hippocampal neurons and the associated molecular pathways.

METHODS

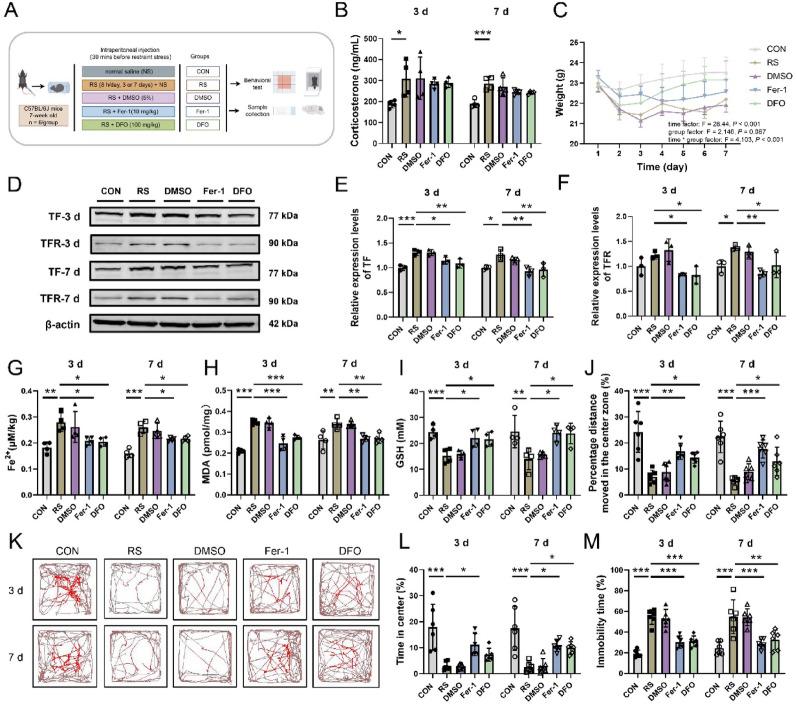
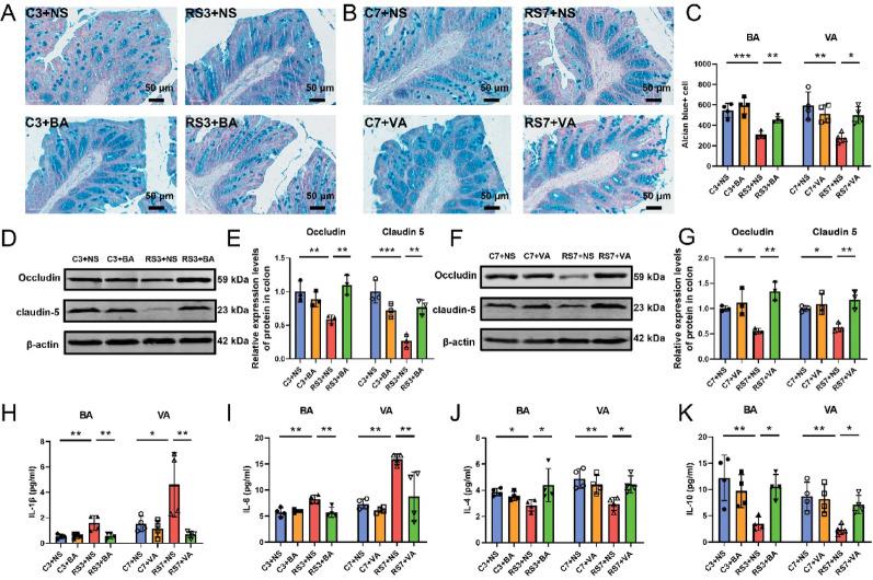
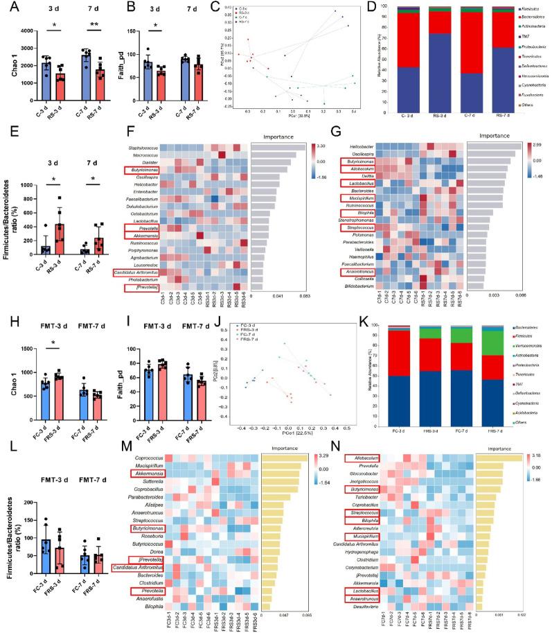
This study used time-course stress paradigms combined with ferroptosis inhibitors to identify hippocampal neuronal ferroptosis. Fecal microbiota transplantation were conducted to analyze the role of gut microbiota in this process. Subsequently, 16 S rDNA sequencing and metabolomics techniques were applied to identify key gut microbiota and metabolites. Metabolites intervention were performed to examine their causal relationship with neuronal ferroptosis. Finally, we used histochemical and molecular assays to assess both intestinal and blood-brain barrier integrity as well as inflammation in peripheral blood and hippocampal tissue, along with GPR41/RhoA/Rock1 pathway changes, to preliminarily investigate the molecular mechanisms underlying stress-induced hippocampal neuronal ferroptosis.

RESULTS

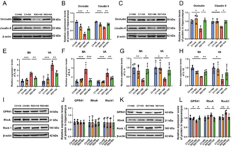
We demonstrated that stress triggered hippocampal neuronal ferroptosis and subsequent depressive-like behaviors in mice. Fecal microbiota transplantation successfully replicated the ferroptosis phenotype. Butyric acid and valeric acid were identified as key metabolites significantly reduced in the serum of acutely and chronically stressed mice, respectively. Intervention with these metabolites markedly alleviated ferroptosis. Furthermore, valerate intervention increased hippocampal GPR41 expression and significantly suppressed the pro-inflammatory RhoA/Rock1 pathway in chronically stressed mice, thereby reducing neuroinflammation and ameliorating neuronal ferroptosis. However, butyrate intervention showed no significant effect on the GPR41/RhoA/Rock1 pathway.

CONCLUSION

Stress induces ferroptosis in hippocampal neurons, where reduced abundance of short-chain fatty acid-producing bacteria plays a key role. Key metabolites butyric acid and valeric acid alleviate neuroinflammation to improve ferroptosis via the gut-brain axis in acute and chronic stress, respectively. Specifically, valeric acid exerts neuroprotective effect through the GPR41/RhoA/Rock1 pathway, whereas butyric acid-mediated protection likely operates through alternative mechanisms.

摘要

背景

抑郁症与应激诱导的海马损伤和功能障碍密切相关。新出现的证据表明,肠道微生物群及其代谢产物作为益生菌或益生元,可通过肠-脑轴调节脑结构和功能,从而为改善相关神经和精神疾病提供治疗潜力。本研究探讨肠道微生物群及其代谢产物对应激诱导的海马神经元铁死亡及相关分子途径的作用。

方法

本研究采用时间进程应激范式结合铁死亡抑制剂来识别海马神经元铁死亡。进行粪便微生物群移植以分析肠道微生物群在此过程中的作用。随后,应用16S rDNA测序和代谢组学技术来识别关键的肠道微生物群和代谢产物。进行代谢产物干预以检查它们与神经元铁死亡的因果关系。最后,我们使用组织化学和分子检测来评估肠道和血脑屏障的完整性以及外周血和海马组织中的炎症,以及GPR41/RhoA/Rock1通路的变化,以初步研究应激诱导的海马神经元铁死亡的分子机制。

结果

我们证明应激可引发小鼠海马神经元铁死亡及随后的抑郁样行为。粪便微生物群移植成功复制了铁死亡表型。丁酸和戊酸分别被确定为急性和慢性应激小鼠血清中显著减少的关键代谢产物。用这些代谢产物进行干预可显著减轻铁死亡。此外,戊酸干预增加了慢性应激小鼠海马中GPR41的表达,并显著抑制了促炎的RhoA/Rock1通路,从而减少神经炎症并改善神经元铁死亡。然而,丁酸干预对GPR41/RhoA/Rock1通路没有显著影响。

结论

应激诱导海马神经元铁死亡,其中产生短链脂肪酸的细菌丰度降低起关键作用。关键代谢产物丁酸和戊酸分别通过肠-脑轴在急性和慢性应激中减轻神经炎症以改善铁死亡。具体而言,戊酸通过GPR41/RhoA/Rock1通路发挥神经保护作用,而丁酸介导的保护可能通过其他机制起作用。

https://cdn.ncbi.nlm.nih.gov/pmc/blobs/b6d2/12403447/42875f2f2e79/12967_2025_6950_Fig1_HTML.jpg

文献AI研究员

20分钟写一篇综述,助力文献阅读效率提升50倍。

立即体验

用中文搜PubMed

大模型驱动的PubMed中文搜索引擎

马上搜索

文档翻译

学术文献翻译模型,支持多种主流文档格式。

立即体验