Suppr超能文献

外源性线粒体预处理通过介导线粒体转移增强脐带间充质干细胞对2型糖尿病小鼠非酒精性脂肪性肝病的治疗效果。

Exogenous Mitochondrial Pretreatment Enhances the Therapeutic Effect of UC-MSCs on NAFLD in Type 2 Diabetic Mice by Mediating Mitochondrial Transfer.

作者信息

Hu Ruofan, Zhao Jian, Cheng Yu, Su Wanlu, Ren Rui, Zhang Haixia, Zhang Yue, Wang Anning, Mu Yiming, Yu Songyan

机构信息

Department of Endocrinology, Chinese People's Liberation Army General Hospital, No. 28 Fuxing Road, Beijing 100853, China.

The 908th Hospital of Chinese People's Liberation Army Joint Logistic Support Force, Nanchang, China.

出版信息

Stem Cells Int. 2025 Aug 25;2025:4639115. doi: 10.1155/sci/4639115. eCollection 2025.

Abstract

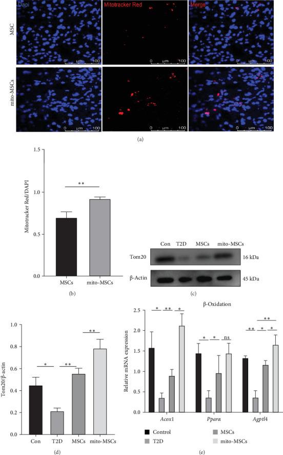
Nonalcoholic fatty liver disease (NAFLD) is the most prevalent form of chronic liver disease and is a comorbidity in type 2 diabetes (T2D) mellitus. Mesenchymal stem cell (MSC) is emerging as a potential therapeutic strategy for diabetes and NAFLD through mitochondrial transfer initiated by signaling from injured recipient cells. Thus, in this study, we investigated whether exogenous mitochondrial preconditioning of MSCs could exert superior effects on NAFLD and explore the role of MSCs-mediated mitochondrial transfer into hepatocyte. After free HepG2 mitochondria pretreated, umbilical cord-derived MSCs (UC-MSCs) (mito-MSCs), T2D model mice were infused with equal amounts of MSCs/mito-MSCs via the tail vein once a week for 4 weeks. Body weight and random blood glucose were monitored weekly. After the end of treatment, the mitochondrial transfer level of MSCs before and after pretreatment were monitored by fluorescence tracing. Blood and liver were collected for biochemical and histopathological examinations. The number, morphology, and function of mitochondria in liver tissue were evaluated by tissue electron microscopy and western blot analysis. Real-time quantitative reverse transcription polymerase chain reaction (qRT-PCR) was performed to monitor the expression of genes associated with lipid metabolism and regulation pathways. Pretreatment of UC-MSCs enhanced the efficacy of MSCs in lowering blood glucose, liver transaminase, triglyceride levels, and reducing histological damage, which may be related to free mitochondria triggering autophagy of MSCs, which in turn promoted the entry of MSCs mitochondria into the liver tissue of diabetic mice. Exogenous mitochondria could enhance the therapeutic efficacy of MSCs in NAFLD via mediating mitochondrial transfer, which offers a novel strategy for the improving the outcomes of MSCs cell-therapy for diabetes-related NAFLD.

摘要

非酒精性脂肪性肝病(NAFLD)是最常见的慢性肝病形式,也是2型糖尿病(T2D)的一种合并症。间充质干细胞(MSC)正作为一种潜在的治疗策略,通过受损受体细胞发出的信号引发的线粒体转移来治疗糖尿病和NAFLD。因此,在本研究中,我们调查了MSC的外源性线粒体预处理是否能对NAFLD产生更好的效果,并探索了MSC介导的线粒体转移到肝细胞中的作用。在用游离的HepG2线粒体预处理脐带间充质干细胞(UC-MSC)(线粒体-MSC)后,每周一次经尾静脉向T2D模型小鼠输注等量的MSC/线粒体-MSC,共4周。每周监测体重和随机血糖。治疗结束后,通过荧光追踪监测预处理前后MSC的线粒体转移水平。采集血液和肝脏进行生化和组织病理学检查。通过组织电子显微镜和蛋白质免疫印迹分析评估肝组织中线粒体的数量、形态和功能。进行实时定量逆转录聚合酶链反应(qRT-PCR)以监测与脂质代谢和调节途径相关的基因表达。UC-MSC的预处理增强了MSC降低血糖、肝转氨酶、甘油三酯水平以及减少组织学损伤的效果,这可能与游离线粒体触发MSC的自噬有关,进而促进了MSC线粒体进入糖尿病小鼠的肝组织。外源性线粒体可通过介导线粒体转移增强MSC对NAFLD的治疗效果,这为改善糖尿病相关NAFLD的MSC细胞治疗结果提供了一种新策略。

https://cdn.ncbi.nlm.nih.gov/pmc/blobs/1071/12401616/1af828c2a47c/SCI2025-4639115.001.jpg

文献AI研究员

20分钟写一篇综述,助力文献阅读效率提升50倍。

立即体验

用中文搜PubMed

大模型驱动的PubMed中文搜索引擎

马上搜索

文档翻译

学术文献翻译模型,支持多种主流文档格式。

立即体验