Suppr超能文献

细胞毒性CD4⁺ T细胞在黑色素瘤患者的检查点免疫治疗耐药中表现出免疫抑制性转变。

Cytotoxic CD4⁺ T cells exhibit an immunosuppressive shift in checkpoint immunotherapy resistance in melanoma patients.

作者信息

Bae Heekyong R, Son Byeongchan, Hwang Kyoungho, Kim Suntae, Young Howard A, Kwon Eun-Young

机构信息

Center for Food and Nutritional Genomics, Kyungpook National University, Daegu, 41566, Republic of Korea.

Department of Food Science and Nutrition, Kyungpook National University, Daegu, 41566, Republic of Korea.

出版信息

Cancer Immunol Immunother. 2025 Sep 4;74(9):297. doi: 10.1007/s00262-025-04145-6.

Abstract

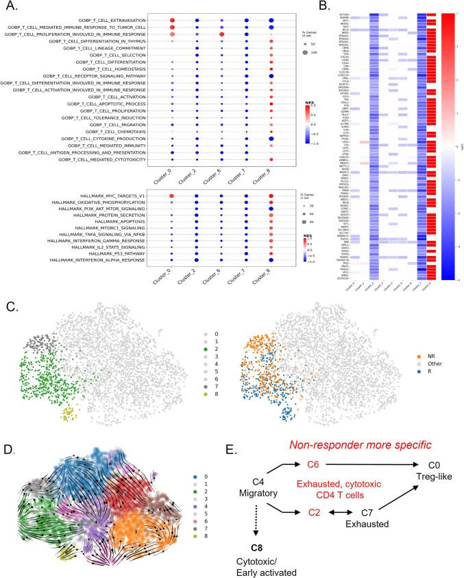
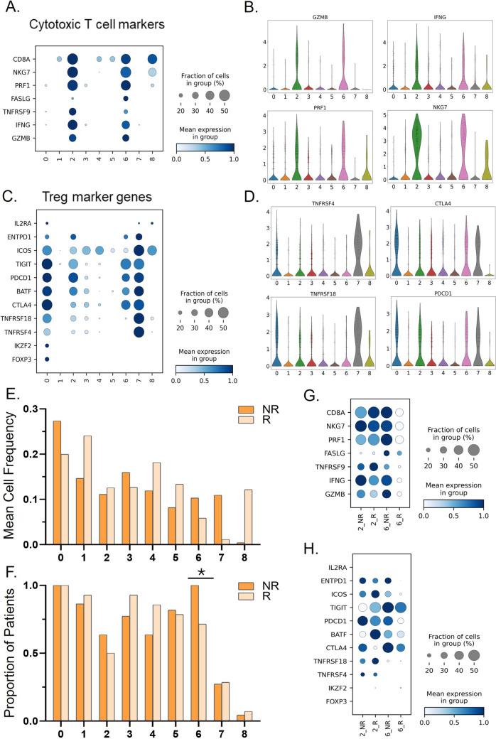
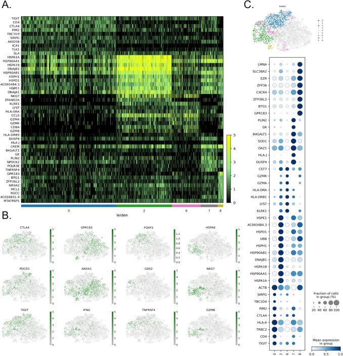
Although checkpoint immunotherapy has primarily focused on CD8⁺ T cells, emerging evidence highlights an important role for cytotoxic CD4⁺ T cells in mediating therapeutic responses. However, research on the functional properties of cytotoxic CD4⁺ T cells in the context of immunotherapy is still at an early stage and remains insufficiently defined. Utilizing single-cell RNA-sequencing datasets obtained from metastatic melanoma patients treated with checkpoint inhibitors targeting PD-1 and/or CTLA-4, we performed transcriptomic profiling of conventional CD4⁺ T cells, excluding proliferative and regulatory (FOXP3⁺) subsets, and compared responders and non-responders as distinct groups. Importantly, our analysis identified distinct clusters that discriminate between responders and non-responders, with cytotoxic CD4⁺ T cells occupying a central position within these clusters. In responder-specific clusters, cytotoxic CD4⁺ T cells exhibited features of early activation, whereas clusters specific to non-responders were characterized by an exhausted phenotype. Notably, non-responder-specific clusters were positioned proximally to Treg-like clusters, suggesting a potential transition from cytotoxic to regulatory CD4⁺ T cell states in non-responders. Our findings reinforce the emerging concept that cytotoxic CD4⁺ T cells play a central role in mediating immunotherapy responses. These results provide a foundation for the development of predictive biomarkers and novel therapeutic strategies aimed at modulating CD4⁺ T cell differentiation.

摘要

尽管检查点免疫疗法主要聚焦于CD8⁺ T细胞,但新出现的证据凸显了细胞毒性CD4⁺ T细胞在介导治疗反应中的重要作用。然而,在免疫疗法背景下对细胞毒性CD4⁺ T细胞功能特性的研究仍处于早期阶段,且定义尚不充分。利用从接受靶向PD-1和/或CTLA-4的检查点抑制剂治疗的转移性黑色素瘤患者获得的单细胞RNA测序数据集,我们对常规CD4⁺ T细胞进行了转录组分析,排除了增殖性和调节性(FOXP3⁺)亚群,并将反应者和无反应者作为不同组进行比较。重要的是,我们的分析确定了区分反应者和无反应者的不同簇,细胞毒性CD4⁺ T细胞在这些簇中占据中心位置。在反应者特异性簇中,细胞毒性CD4⁺ T细胞表现出早期激活的特征,而无反应者特异性簇的特征是耗竭表型。值得注意的是,无反应者特异性簇位于类似调节性T细胞簇的近端,表明无反应者中细胞毒性CD4⁺ T细胞可能向调节性CD4⁺ T细胞状态转变。我们的发现强化了细胞毒性CD4⁺ T细胞在介导免疫治疗反应中起核心作用这一新兴概念。这些结果为开发预测性生物标志物和旨在调节CD4⁺ T细胞分化的新型治疗策略奠定了基础。

https://cdn.ncbi.nlm.nih.gov/pmc/blobs/9522/12411337/03e0c6bad607/262_2025_4145_Fig1_HTML.jpg

文献AI研究员

20分钟写一篇综述,助力文献阅读效率提升50倍。

立即体验

用中文搜PubMed

大模型驱动的PubMed中文搜索引擎

马上搜索

文档翻译

学术文献翻译模型,支持多种主流文档格式。

立即体验