Suppr超能文献

马杜拉足分支菌的激酶组分析确定了细胞壁完整性途径中的激酶是由马杜拉足分支菌引起的真菌性足菌肿新的潜在治疗药物靶点。

Kinome analysis of Madurella mycetomatis identified kinases in the cell wall integrity pathway as novel potential therapeutic drug targets in eumycetoma caused by Madurella mycetomatis.

作者信息

Konings Mickey, Strepis Nikolaos, Manabe Ri-Ichiroh, Hasegawa Akira, Chaudhari Somdatta, du Pré Saskia, Schippers Marij, Tagami Michihira, Ma Jingyi, Okazaki Yasushi, Todd Matthew, Biersack Bernhard, Masand Vijay, Verbon Annelies, Kasukawa Takeya, Abugessaisa Imad, van de Sande Wendy W J

机构信息

Department of Medical Microbiology and Infectious Diseases Rotterdam, Erasmus Medical Center, University Medical Centre, Rotterdam, The Netherlands.

Laboratory for Comprehensive Genomic Analysis, RIKEN Center for Integrative Medical Sciences, Yokohama, Kanagawa, Japan.

出版信息

PLoS Negl Trop Dis. 2025 Sep 4;19(9):e0013482. doi: 10.1371/journal.pntd.0013482. eCollection 2025 Sep.

Abstract

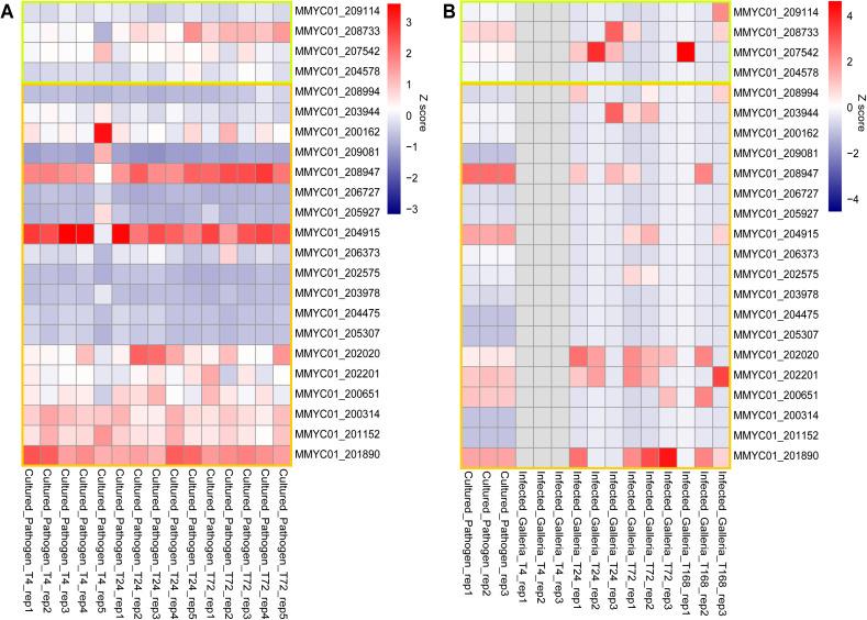
Eumycetoma is a neglected tropical subcutaneous disease most commonly caused by the fungus Madurella mycetomatis. Currently, eumycetoma is treated by a combination of antifungal therapy and surgery, with limited success rates. To identify novel drug targets we used an in silico approach to determine the kinases present in M. mycetomatis genome and rank them as potential drug targets. In total 132 predicted kinases were identified in M. mycetomatis, of which 21 were predicted to be essential for fungal viability and 4 of these had no human orthologues. Two were linked to the Cell Wall Integrity (CWI) signalling pathway and were expressed in a Galleria mellonella infection model. Several kinase inhibitors were identified after in silico modelling, however only 8 were able to inhibit growth. Five had predicted binding affinity with components of the CWI. Altogether, the CWI shows potential as a drug target for further evaluation.

摘要

足菌肿是一种被忽视的热带皮下疾病,最常见的病因是马杜拉足肿菌。目前,足菌肿通过抗真菌治疗和手术联合治疗,成功率有限。为了确定新的药物靶点,我们采用计算机模拟方法来确定马杜拉足肿菌基因组中存在的激酶,并将它们列为潜在的药物靶点。在马杜拉足肿菌中总共鉴定出132种预测的激酶,其中21种被预测对真菌生存能力至关重要,其中4种没有人类同源物。两种与细胞壁完整性(CWI)信号通路相关,并在大蜡螟感染模型中表达。经过计算机模拟后鉴定出几种激酶抑制剂,但只有8种能够抑制生长。其中5种预测与CWI的成分具有结合亲和力。总的来说,CWI显示出作为药物靶点进行进一步评估的潜力。

https://cdn.ncbi.nlm.nih.gov/pmc/blobs/6c3e/12425257/d4032f2a49c7/pntd.0013482.g001.jpg

文献AI研究员

20分钟写一篇综述,助力文献阅读效率提升50倍。

立即体验

用中文搜PubMed

大模型驱动的PubMed中文搜索引擎

马上搜索

文档翻译

学术文献翻译模型,支持多种主流文档格式。

立即体验