Suppr超能文献

海洋原核浮游生物中横向基因转移的净速率。

Net rate of lateral gene transfer in marine prokaryoplankton.

作者信息

Stepanauskas Ramunas, Brown Julia M, Arasti Shayesteh, Mai Uyen, Gavelis Gregory, Pachiadaki Maria, Bezuidt Oliver, Munson-McGee Jacob H, Chang Tianyi, Biller Steven J, Berube Paul M, Mirarab Siavash

机构信息

Bigelow Laboratory for Ocean Sciences; East Boothbay, ME 04544, United States.

Department of Computer Science and Engineering, University of California; San Diego, La Jolla, CA 92093, United States.

出版信息

ISME J. 2025 Jan 2;19(1). doi: 10.1093/ismejo/wraf159.

Abstract

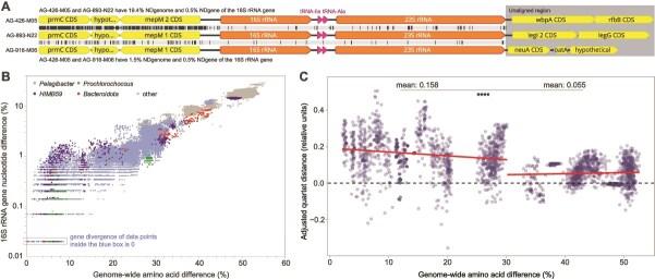
Lateral gene transfer is a major evolutionary process in Bacteria and Archaea. Despite its importance, lateral gene transfer quantification in nature using traditional phylogenetic methods has been hampered by the rarity of most genes within the enormous microbial pangenomes. Here, we estimated lateral gene transfer rates within the epipelagic tropical and subtropical ocean using a global, randomized collection of single amplified genomes and a non-phylogenetic computational approach. By comparing the fraction of shared genes between pairs of genomes against a lateral gene transfer-free model, we show that an average cell line laterally acquires and retains ~13% of its genes every 1 million years. This translates to a net lateral gene transfer rate of ~250 genes L-1 seawater day-1 and involves both "flexible" and "core" genes. Our study indicates that whereas most genes are exchanged among closely related cells, the range of lateral gene transfer exceeds the contemporary definition of bacterial species, thus providing prokaryoplankton with extensive genetic resources for lateral gene transfer-based adaptation to environmental stressors. This offers an important starting point for the quantitative analysis of lateral gene transfer in natural settings and its incorporation into evolutionary and ecosystem studies and modeling.

摘要

横向基因转移是细菌和古菌中的一个主要进化过程。尽管其很重要,但利用传统系统发育方法对自然界中的横向基因转移进行定量分析,却因巨大的微生物泛基因组中大多数基因的稀缺性而受到阻碍。在这里,我们使用全球随机收集的单扩增基因组和一种非系统发育计算方法,估计了热带和亚热带海洋上层的横向基因转移速率。通过将基因组对之间共享基因的比例与无横向基因转移模型进行比较,我们发现平均每个细胞系每100万年横向获得并保留其约13%的基因。这相当于净横向基因转移速率约为250个基因·升⁻¹海水·天⁻¹,且涉及“灵活”基因和“核心”基因。我们的研究表明,虽然大多数基因在亲缘关系较近的细胞之间交换,但横向基因转移的范围超过了当代细菌物种的定义,从而为原核浮游生物提供了基于横向基因转移来适应环境压力的广泛遗传资源。这为在自然环境中对横向基因转移进行定量分析,并将其纳入进化和生态系统研究及建模提供了一个重要的起点。

https://cdn.ncbi.nlm.nih.gov/pmc/blobs/85d5/12416821/d7da0a4ad1fd/wraf159f1.jpg

文献AI研究员

20分钟写一篇综述,助力文献阅读效率提升50倍。

立即体验

用中文搜PubMed

大模型驱动的PubMed中文搜索引擎

马上搜索

文档翻译

学术文献翻译模型,支持多种主流文档格式。

立即体验