Suppr超能文献

利用黑腹果蝇对分枝杆菌毒力进行全基因组表型分析

Genome-wide phenotypic insights into mycobacterial virulence using Drosophila melanogaster.

作者信息

Sivakumar Niruja, Fuentes Esther, Selvik Linn-Karina, Arch Marta, Ås Christina Gabrielsen, Cardona Pere-Joan, Ioerger Thomas R, Dragset Marte Singsås

机构信息

Centre for Molecular Inflammation Research (CEMIR), Norwegian University of, Science and Technology (NTNU), Trondheim, Norway.

Department of Clinical and Molecular Medicine, Norwegian University of Science and Technology (NTNU), Trondheim, Norway.

出版信息

PLoS Pathog. 2025 Sep 5;21(9):e1013474. doi: 10.1371/journal.ppat.1013474. eCollection 2025 Sep.

Abstract

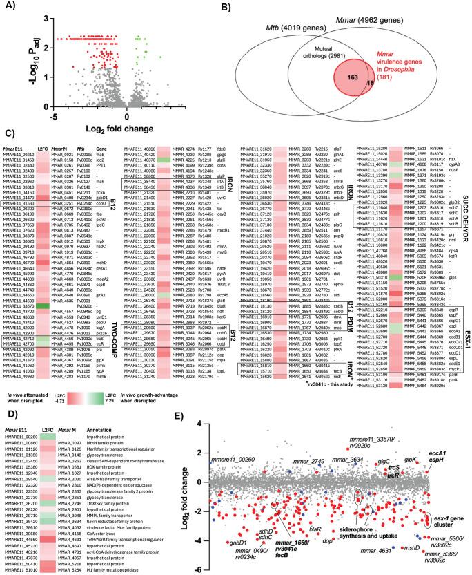
Drosophila melanogaster (Drosophila) is one of the most extensively studied animal models we have, with a broad, advanced, and organized research community. Yet, Drosophila has barely been exploited to understand the underlying mechanisms of mycobacterial infections, which cause some of the deadliest infectious diseases humans are currently battling. Here, we identified mycobacterial genes required for the pathogen's growth during Drosophila infection. Using Mycobacterium marinum (Mmar) to model mycobacterial pathogens, we first validated that an established mycobacterial virulence factor, EccB1 of the ESX-1 Type VII secretion system, is required for Mmar growth within the flies. Subsequently, we identified Mmar virulence genes in Drosophila in a high-throughput genome-wide phenotypic manner using transposon insertion sequencing. Of the 181 identified virulence genes, the vast majority (91%) had orthologs in the tuberculosis-causing M. tuberculosis (Mtb), suggesting that the encoded virulence mechanisms may be conserved across Mmar and Mtb species. By studying one of the identified genes in more depth, the putative ATP-binding protein ABC transporter encoded by mmar_1660, we found that both the Mmar gene and its Mtb ortholog (rv3041c) were required for virulence in human macrophages as well. We pinpointed the probable virulence mechanism of the genes to their requirements for growth during iron limitation, a condition met by mycobacteria during host infection. Together, our results bring forward Drosophila as a promising host model to study and identify mycobacterial virulence factors, providing insights that may transfer to Mtb human infection.

摘要

黑腹果蝇是我们拥有的研究最为广泛的动物模型之一,拥有广泛、先进且有组织的研究群体。然而,果蝇在理解分枝杆菌感染的潜在机制方面几乎未得到充分利用,而分枝杆菌感染会引发人类目前正在对抗的一些最致命的传染病。在此,我们鉴定了病原体在果蝇感染期间生长所需的分枝杆菌基因。使用海分枝杆菌(Mmar)作为分枝杆菌病原体的模型,我们首先验证了一种已确定的分枝杆菌毒力因子,即ESX-1 VII型分泌系统的EccB1,是Mmar在果蝇体内生长所必需的。随后,我们使用转座子插入测序以高通量全基因组表型方式在果蝇中鉴定了Mmar毒力基因。在鉴定出的181个毒力基因中,绝大多数(91%)在引起结核病的结核分枝杆菌(Mtb)中有直系同源基因,这表明所编码的毒力机制可能在Mmar和Mtb物种之间是保守的。通过更深入地研究其中一个鉴定出的基因,即由mmar_1660编码的假定ATP结合蛋白ABC转运体,我们发现Mmar基因及其Mtb直系同源基因(rv3041c)在人类巨噬细胞中也是毒力所必需的。我们将这些基因可能的毒力机制确定为它们在铁限制条件下生长的需求,而分枝杆菌在宿主感染期间会遇到这种情况。总之,我们的结果表明果蝇是研究和鉴定分枝杆菌毒力因子的一个有前景的宿主模型,为可能适用于Mtb人类感染的见解提供了依据。

https://cdn.ncbi.nlm.nih.gov/pmc/blobs/3ee8/12425279/7bae3f86177b/ppat.1013474.g001.jpg

文献AI研究员

20分钟写一篇综述,助力文献阅读效率提升50倍。

立即体验

用中文搜PubMed

大模型驱动的PubMed中文搜索引擎

马上搜索

文档翻译

学术文献翻译模型,支持多种主流文档格式。

立即体验