Suppr超能文献

表观遗传小分子筛选鉴定出一种用于改善杜氏肌营养不良症的新型组蛋白去乙酰化酶抑制剂化合物。

Epigenetic small molecule screening identifies a new HDACi compound for ameliorating Duchenne muscular dystrophy.

作者信息

Louie Ke'ale W, Hasegawa Eva H, Farr Gist H, Ignacz Amanda C, Paguio Alison, Maenza Alyssa, Paquette Alison G, Henry Clarissa A, Maves Lisa

机构信息

Center for Developmental Biology and Regenerative Medicine, Seattle Children's Research Institute, Seattle, WA 98101, USA.

Department of Pediatrics, University of Washington, Seattle, WA 98105, USA.

出版信息

Mol Ther Nucleic Acids. 2025 Aug 13;36(3):102683. doi: 10.1016/j.omtn.2025.102683. eCollection 2025 Sep 9.

Abstract

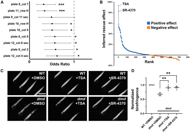
Duchenne muscular dystrophy (DMD) is the most common inherited muscle disease. There are currently few effective therapies to treat the disease, although many approaches are being pursued. Certain histone deacetylase inhibitors (HDACi) have been shown to ameliorate DMD phenotypes in mouse and zebrafish models, and the HDACi givinostat has recently gained FDA approval for DMD. Our goal was to identify additional HDACi, or other classes of epigenetic small molecules, that are beneficial for DMD. Using an established animal model for DMD, the zebrafish mutant strain , we screened a library of over 800 epigenetic small molecules. Our screening identified a new HDACi, SR-4370, that ameliorated mutant zebrafish skeletal muscle degeneration, as well as additional HDACi that have previously been shown to improve zebrafish. We find that a single early treatment of HDACi can ameliorate the muscle phenotype and increase lifespan in zebrafish. Furthermore, we find that HDACi treatments that improve muscle also cause increased histone acetylation in zebrafish larvae. Our results add to the growing evidence that HDACi are promising candidates for treating DMD. Our study also provides further support for the effectiveness of small molecule screening in zebrafish.

摘要

杜氏肌营养不良症(DMD)是最常见的遗传性肌肉疾病。目前治疗该疾病的有效疗法很少,尽管正在探索多种方法。某些组蛋白去乙酰化酶抑制剂(HDACi)已被证明可改善小鼠和斑马鱼模型中的DMD表型,并且HDACi吉维诺司他最近已获得FDA批准用于治疗DMD。我们的目标是鉴定出对DMD有益的其他HDACi或其他类别的表观遗传小分子。我们使用已建立的DMD动物模型——斑马鱼突变株,筛选了一个包含800多种表观遗传小分子的文库。我们的筛选鉴定出一种新的HDACi,即SR-4370,它可改善突变斑马鱼的骨骼肌退化,以及其他先前已证明能改善斑马鱼状况的HDACi。我们发现对HDACi进行单次早期治疗可以改善斑马鱼的肌肉表型并延长其寿命。此外,我们发现改善斑马鱼肌肉状况的HDACi治疗还会导致斑马鱼幼虫中组蛋白乙酰化增加。我们的结果进一步证明了HDACi是治疗DMD的有前景的候选药物。我们的研究还为在斑马鱼中进行小分子筛选的有效性提供了进一步支持。

https://cdn.ncbi.nlm.nih.gov/pmc/blobs/4fd0/12410445/10ebe1f3afcb/fx1.jpg

文献AI研究员

20分钟写一篇综述,助力文献阅读效率提升50倍。

立即体验

用中文搜PubMed

大模型驱动的PubMed中文搜索引擎

马上搜索

文档翻译

学术文献翻译模型,支持多种主流文档格式。

立即体验