Suppr超能文献

异去氧紫衫叶素通过阻断信号转导与转录激活因子3(STAT3)磷酸化及增强紫杉醇疗效促进三阴性乳腺癌细胞死亡。

Isodeoxyelephantopin Promotes Cell Death in Triple-Negative Breast Cancer by Blocking STAT3 Phosphorylation and Enhancing the Effectiveness of Paclitaxel.

作者信息

Lin Danfeng, Wang Hui, Wu Shixi, Chen Haha

机构信息

Department of Breast Surgery The First Affiliated Hospital of Wenzhou Medical University Wenzhou Zhejiang China.

Department of Pathology, Zhejiang Cancer Hospital Hangzhou Institute of Medicine, Chinese Academy of Sciences Hangzhou Zhejiang China.

出版信息

Food Sci Nutr. 2025 Sep 5;13(9):e70737. doi: 10.1002/fsn3.70737. eCollection 2025 Sep.

Abstract

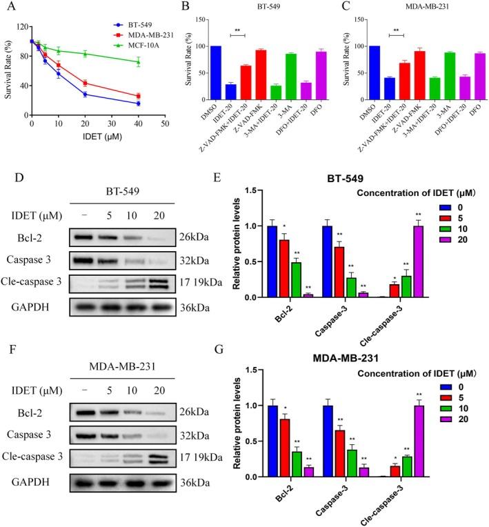
Triple-negative breast cancer (TNBC) is an aggressive and challenging subtype of breast cancer, presenting patients with a more complex treatment journey. This underscores the critical need for ongoing research and the development of effective therapies to enhance patient outcomes. Signal transducer and activator of transcription 3 (STAT3) is a crucial transcription factor that regulates various cellular processes, including proliferation, survival, and immune modulation. Its constitutive activation is frequently observed in multiple cancer types, contributing to tumor progression and immune evasion. Isodeoxyelephantopin (IDET) is a bioactive compound extracted from the traditional medicinal plant , yet its anti-tumor mechanisms require further investigation for a comprehensive understanding. The expression of indicated proteins was detected by Western blot analysis. Viability was evaluated using the trypan blue exclusion test. The combination index (CI) values were determined using CompuSyn software, based on the Chou-Talalay method. The anti-tumor activity of IDET combined with paclitaxel in vivo was confirmed in nude mice. In this study, we initially discovered that inhibiting STAT3 phosphorylation plays a vital role in the anti-tumor activity of IDET against TNBC. Furthermore, we found that IDET can enhance the anti-tumor activity of cisplatin and paclitaxel. Mechanistically, the inhibition of STAT3 phosphorylation is pivotal in mediating the synergistic anti-tumor effects observed with the combination of IDET and paclitaxel. Importantly, IDET also enhances the anti-tumor activity of paclitaxel in vivo. Taken together, our study reveals a novel mechanism of IDET and provides a potential strategy for treating TNBC.

摘要

三阴性乳腺癌(TNBC)是一种侵袭性强且具有挑战性的乳腺癌亚型,给患者带来了更为复杂的治疗过程。这凸显了持续开展研究以及开发有效疗法以改善患者预后的迫切需求。信号转导和转录激活因子3(STAT3)是一种关键的转录因子,可调节包括增殖、存活和免疫调节在内的各种细胞过程。其组成性激活在多种癌症类型中经常被观察到,促进肿瘤进展和免疫逃逸。异去氧土木香内酯(IDET)是一种从传统药用植物中提取的生物活性化合物,但其抗肿瘤机制需要进一步研究以全面了解。通过蛋白质印迹分析检测所示蛋白质的表达。使用台盼蓝排斥试验评估细胞活力。基于Chou-Talalay方法,使用CompuSyn软件确定联合指数(CI)值。在裸鼠体内证实了IDET与紫杉醇联合的抗肿瘤活性。在本研究中,我们最初发现抑制STAT3磷酸化在IDET对TNBC的抗肿瘤活性中起关键作用。此外,我们发现IDET可增强顺铂和紫杉醇的抗肿瘤活性。从机制上讲,抑制STAT3磷酸化在介导IDET与紫杉醇联合观察到的协同抗肿瘤作用中起关键作用。重要的是,IDET在体内也增强了紫杉醇的抗肿瘤活性。综上所述,我们的研究揭示了IDET的一种新机制,并为治疗TNBC提供了一种潜在策略。

https://cdn.ncbi.nlm.nih.gov/pmc/blobs/7c83/12411735/52a32bf10b5e/FSN3-13-e70737-g004.jpg

文献AI研究员

20分钟写一篇综述,助力文献阅读效率提升50倍。

立即体验

用中文搜PubMed

大模型驱动的PubMed中文搜索引擎

马上搜索

文档翻译

学术文献翻译模型,支持多种主流文档格式。

立即体验