Suppr超能文献

转录因子的表征及表达分析揭示了它们在抗盐胁迫中的关键作用。 (注:原英文文本似乎不完整,推测完整意思大概如此)

Characterization and expression analysis of transcription factors in unveil their critical roles in salt stress resistance.

作者信息

Jiang Yuanyuan, Chen Shoukun, Gao Shuqiang, Geng Jiahui, Shu Qin, Gao Shang, Li Huihui

机构信息

School of Tropical Agriculture and Forestry, Hainan University, Haikou, China.

Nanfan Research Institute, Chinese Academy of Agricultural Sciences (CAAS), Sanya, Hainan, China.

出版信息

Front Plant Sci. 2025 Aug 21;16:1592211. doi: 10.3389/fpls.2025.1592211. eCollection 2025.

Abstract

INTRODUCTION

Transcription factors (TFs) are essential regulators of gene expression, orchestrating plant growth, development, and responses to environmental stress. , a halophytic species renowned for its exceptional salt resistance, provides an ideal model for investigating the regulatory mechanisms underlying salt tolerance.

METHODS

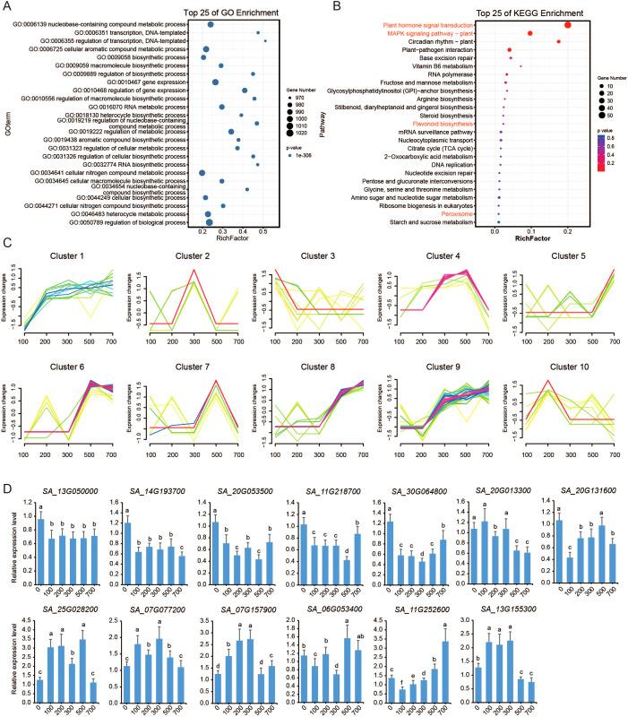
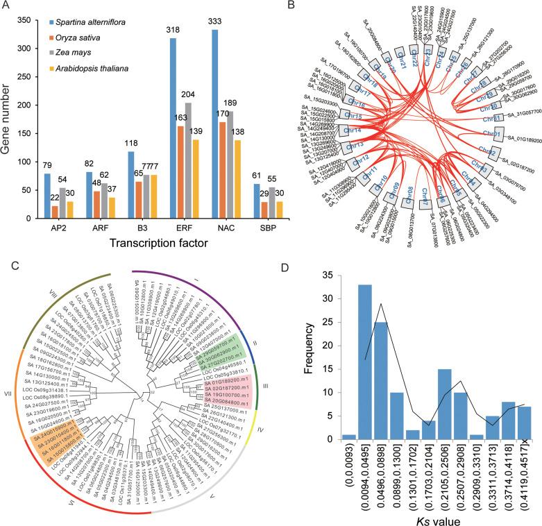
Here, we present a comprehensive genome-wide identification and characterization of TFs in . A total of 5,004 TFs were identified and classified into 56 families, with bHLH, MYB, NAC, and ERF being the most abundant. Gene structure analysis revealed an average of 5.05 exons per TF, with significant variation in exon number, coding sequence length, and GC content across families, reflecting their structural and functional diversity. Evolutionary analysis indicated that TFs have undergone gene duplication events, with purifying selection (/ < 1) shaping their evolution. Tissue-specific expression analysis revealed distinct TF expression patterns across roots, stems, leaves, inflorescences, and seeds, underscoring their roles in organogenesis. Under salt stress, 800 TFs exhibited differential expression, with MYB, bHLH, bZIP, ERF, and NAC families being the most responsive, suggesting their involvement in ion homeostasis, osmoregulation, and antioxidant defense.

RESULTS AND DISCUSSION

These findings provide key insights into the transcriptional regulation of salt resistance in , offering valuable genetic targets for enhancing crop resilience to salinity.

摘要

引言

转录因子(TFs)是基因表达的关键调节因子,调控着植物的生长、发育以及对环境胁迫的响应。[植物名称],一种以其卓越的耐盐性而闻名的盐生植物,为研究耐盐性的调控机制提供了理想模型。

方法

在此,我们对[植物名称]中的转录因子进行了全面的全基因组鉴定和表征。共鉴定出5004个转录因子,并将其分为56个家族,其中bHLH、MYB、NAC和ERF家族最为丰富。基因结构分析显示,每个转录因子平均有5.05个外显子,不同家族在外显子数量、编码序列长度和GC含量上存在显著差异,反映了它们的结构和功能多样性。进化分析表明,[植物名称]转录因子经历了基因复制事件,纯化选择(ω < 1)塑造了它们的进化。组织特异性表达分析揭示了转录因子在根、茎、叶、花序和种子中的不同表达模式,突出了它们在器官发生中的作用。在盐胁迫下,800个转录因子表现出差异表达,其中MYB、bHLH、bZIP、ERF和NAC家族反应最为强烈,表明它们参与了离子稳态、渗透调节和抗氧化防御。

结果与讨论

这些发现为[植物名称]耐盐性的转录调控提供了关键见解,为提高作物耐盐性提供了有价值的遗传靶点。

https://cdn.ncbi.nlm.nih.gov/pmc/blobs/480e/12408496/3c3f79592ffe/fpls-16-1592211-g001.jpg

文献AI研究员

20分钟写一篇综述,助力文献阅读效率提升50倍。

立即体验

用中文搜PubMed

大模型驱动的PubMed中文搜索引擎

马上搜索

文档翻译

学术文献翻译模型,支持多种主流文档格式。

立即体验