Suppr超能文献

间歇性去神经支配作为肌肉减少症中骨骼肌氧化还原稳态丧失和肌肉无力的驱动因素:运动可能的改善作用

Episodic denervation as a driver of loss of skeletal muscle redox homeostasis and muscle weakness in sarcopenia: Possible amelioration by exercise.

作者信息

Jackson Malcolm J

机构信息

Department of Musculoskeletal and Ageing Science, Institute of Life Course and Medical Sciences University of Liverpool, Liverpool, L7 8TX, UK.

出版信息

Sports Med Health Sci. 2025 Feb 7;7(5):341-350. doi: 10.1016/j.smhs.2025.02.002. eCollection 2025 Sep.

Abstract

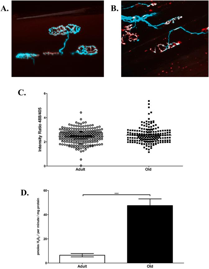
Substantial reductions in muscle motor unit numbers accompany ageing and occur in parallel the age-related changes in skeletal muscle mass and fibre number. These motor unit changes are reflected in reduced motor neuron numbers and size, axonal integrity and disrupted pre-and post-synaptic neuromuscular junctions (NMJ). Conversely, data indicate that the effects of ageing on neuromuscular transmission are relatively minor. Some authors have therefore argued that structural degeneration of motor axons and NMJ are unimportant in the pathogenesis of sarcopenia and for a non-neurogenic origin for ageing-induced muscle loss. Increased Reactive Oxygen Species (ROS) activities and changes in redox status are a feature of ageing and may play a key role in muscle loss through increased mitochondrial peroxide generation. This article will review the changes in motor units and NMJ seen during ageing and develop the argument that the changes in muscle mitochondrial peroxide generation and redox status may be caused by age-related changes in neuromuscular structure, but are not directly related to neuromuscular transmission. This provides an alternative explanation on how age-related changes in neural tissue might drive skeletal muscle fibre loss and weakness. Exercise interventions are known to reduce muscle loss and weakness in the elderly, but studies of such interventions on age-related changes in motor units, motor neurons or NMJ structure and function provide conflicting data. A further aim is therefore to identify areas where there is a need for novel research to understand whether, and how, targeted or long-term exercise might influence neuromuscular changes in ageing.

摘要

随着年龄增长,肌肉运动单位数量大幅减少,且与骨骼肌质量和纤维数量的年龄相关变化同时发生。这些运动单位的变化反映在运动神经元数量和大小的减少、轴突完整性以及突触前和突触后神经肌肉接头(NMJ)的破坏上。相反,数据表明衰老对神经肌肉传递的影响相对较小。因此,一些作者认为运动轴突和NMJ的结构退化在肌肉减少症的发病机制以及衰老诱导的肌肉损失的非神经源性起源中并不重要。活性氧(ROS)活性增加和氧化还原状态的变化是衰老的一个特征,可能通过增加线粒体过氧化物的产生在肌肉损失中起关键作用。本文将综述衰老过程中观察到的运动单位和NMJ的变化,并提出这样的观点,即肌肉线粒体过氧化物产生和氧化还原状态的变化可能是由神经肌肉结构的年龄相关变化引起的,但与神经肌肉传递没有直接关系。这为神经组织的年龄相关变化如何导致骨骼肌纤维损失和无力提供了另一种解释。已知运动干预可以减少老年人的肌肉损失和无力,但关于此类干预对运动单位、运动神经元或NMJ结构和功能的年龄相关变化的研究提供了相互矛盾的数据。因此,另一个目标是确定需要进行新研究的领域,以了解有针对性的或长期的运动是否以及如何影响衰老过程中的神经肌肉变化。

https://cdn.ncbi.nlm.nih.gov/pmc/blobs/ecfe/12421176/f1359b6a78f7/gr1.jpg

文献AI研究员

20分钟写一篇综述,助力文献阅读效率提升50倍。

立即体验

用中文搜PubMed

大模型驱动的PubMed中文搜索引擎

马上搜索

文档翻译

学术文献翻译模型,支持多种主流文档格式。

立即体验