Suppr超能文献

一项关于……中普列克底物蛋白同源结构域的全基因组建模与特征研究

A Genome-Wide Modeling and Characterization Study of Pleckstrin Homology Domains in .

作者信息

Aksoy Münevver, Krupitskaya Marina, Singh Shaneen M

机构信息

Department of Agricultural Biotechnology, Akdeniz University, Antalya 07070, Türkiye.

Department of Biology, Brooklyn College, City University of New York, Brooklyn, NY 11210, USA.

出版信息

Plants (Basel). 2025 Aug 22;14(17):2607. doi: 10.3390/plants14172607.

Abstract

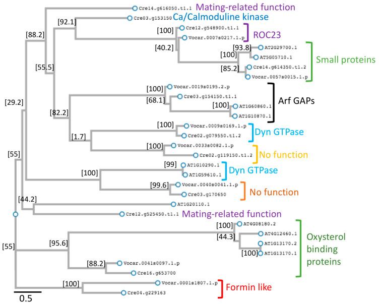
The function of pleckstrin homology (PH) domains is to recognize and bind to specific phosphoinositides in the membranes as part of diverse cellular signaling processes. The structure of some PH domains has been solved by X-ray crystallography, but structures of many PH domains remain to be elucidated. In green alga , none of the PH domains have been crystallized or characterized. The goal of our study was to model and characterize in detail the structures of all eleven of the PH domains identified in . Our computational strategy of integrating the information available on sequence, structure, and function with modeling and biophysical characterization has uncovered new biological predictions for these proteins. These predictions can be validated by future rationally designed experimental studies as an extension of this work. Our results suggest that nine of the eleven PH domains show the classical electrostatic polarization of PH domains with a positively charged binding pocket and negatively charged opposing end. Our docking results predict only two PH domains bind specifically to a particular phosphoinositide, while all the other nine PH domains may be able to bind various inositol phospholipids. The lack of preference for a specific phosphoinositide headgroup implies that the positive charge in the binding pocket of the PH domains may be crucial in driving the interaction with the negatively charged phosphoinositides in a non-specific or promiscuous manner. We identified putative homologs of Dynamin GTPase, calcium/calmodulin-dependent kinase, Arf GAP, Rhythm of Chloroplast 23 (ROC23), and oxysterol binding proteins in that contain PH domains. In addition, we identified two PH domain-containing proteins that may play a role in the mating process and others that may be important for signaling under phosphate deficiency.

摘要

作为多种细胞信号传导过程的一部分,普列克底物蛋白同源(PH)结构域的功能是识别并结合细胞膜中的特定磷酸肌醇。一些PH结构域的结构已通过X射线晶体学解析,但许多PH结构域的结构仍有待阐明。在绿藻中,尚无PH结构域被结晶或表征。我们研究的目标是对[具体研究对象]中鉴定出的所有11个PH结构域的结构进行详细建模和表征。我们将序列、结构和功能方面的可用信息与建模及生物物理表征相结合的计算策略,揭示了这些蛋白质新的生物学预测。这些预测可通过未来合理设计的实验研究作为本工作的延伸进行验证。我们的结果表明,11个PH结构域中的9个显示出PH结构域经典的静电极化,具有带正电荷的结合口袋和带负电荷的相对端。我们的对接结果预测只有两个PH结构域特异性结合特定的磷酸肌醇,而其他9个PH结构域可能能够结合各种肌醇磷脂。对特定磷酸肌醇头部基团缺乏偏好意味着PH结构域结合口袋中的正电荷可能以非特异性或混杂的方式驱动与带负电荷的磷酸肌醇的相互作用,这一点至关重要。我们在[具体研究对象]中鉴定出了动力蛋白GTP酶、钙/钙调蛋白依赖性激酶、Arf GAP、叶绿体节律23(ROC23)和氧化甾醇结合蛋白的推定同源物,它们都含有PH结构域。此外,我们鉴定出两个含PH结构域的蛋白质可能在交配过程中起作用,还有其他一些蛋白质可能在磷缺乏时的信号传导中很重要。

https://cdn.ncbi.nlm.nih.gov/pmc/blobs/4a6c/12430284/29132639997b/plants-14-02607-g001.jpg

文献AI研究员

20分钟写一篇综述,助力文献阅读效率提升50倍。

立即体验

用中文搜PubMed

大模型驱动的PubMed中文搜索引擎

马上搜索

文档翻译

学术文献翻译模型,支持多种主流文档格式。

立即体验