Suppr超能文献

通道病与大麻的元叙事综述:心律失常和心源性猝死的机制、流行病学及法医学见解

A Meta-Narrative Review of Channelopathies and Cannabis: Mechanistic, Epidemiologic, and Forensic Insights into Arrhythmia and Sudden Cardiac Death.

作者信息

Šoša Ivan

机构信息

Department of Anatomy, Faculty of Medicine, University of Rijeka, 51000 Rijeka, Croatia.

出版信息

Int J Mol Sci. 2025 Sep 4;26(17):8635. doi: 10.3390/ijms26178635.

Abstract

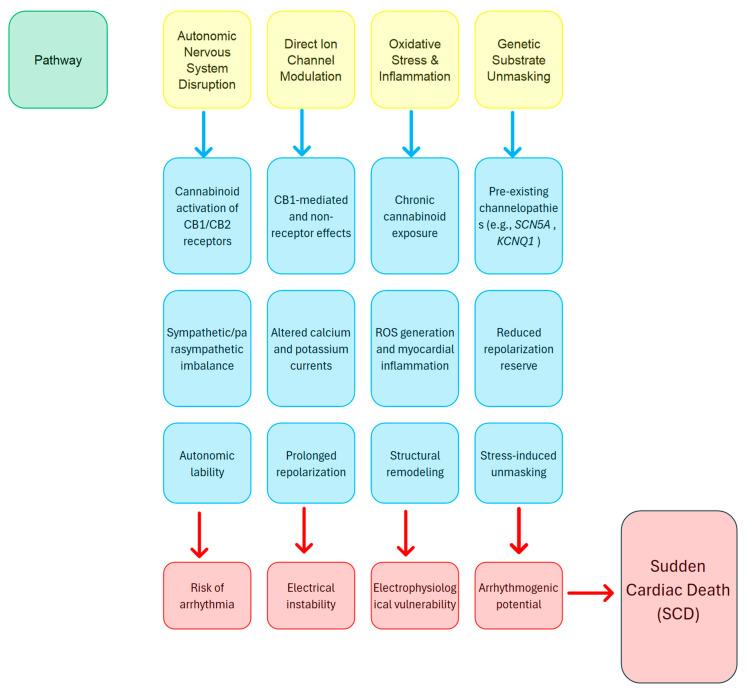
Although cannabinoids have proven therapeutic benefits, they are increasingly known for their capacity to disturb cardiac electrophysiology, particularly in individuals with hidden genetic issues such as channelopathies. This review consolidates molecular, clinical, epidemiological, and forensic findings linking cannabinoid exposure to arrhythmias and sudden cardiac death. It examines how phytocannabinoids, synthetic analogs, and endocannabinoids influence calcium and potassium currents through cannabinoid receptor-dependent and -independent pathways, affect autonomic regulation, and contribute to adverse conditions such as oxidative stress and inflammation in heart tissue. Genetic variants in key genes linked to SCD (, , , , and ) can reduce repolarization reserve, transforming otherwise subclinical mutations into lethal substrates when combined with cannabinoid-induced electrical disruptions. Forensic research highlights the importance of comprehensive toxicological testing and postmortem genetic analysis in distinguishing between actual causes and incidental findings. There is an urgent need to re-evaluate the cardiovascular safety of cannabinoids, and this is underscored by the findings presented. The merging of molecular, clinical, and forensic evidence reveals that cannabinoid exposure-especially from high-potency synthetic analogs-can reveal latent channelopathies and precipitate fatal arrhythmias. Accordingly, this review advocates for a paradigm shift toward personalized risk stratification. If genetic screening is integrated with ECG surveillance and controlled cannabinoid dosing, risk assessment can be personalized. Ultimately, forensic and epidemiological data highlight the heart's vulnerability, emphasizing its role as a target of cannabinoid toxicity and as a crucial aspect of public health monitoring.

摘要

尽管大麻素已被证明具有治疗益处,但它们干扰心脏电生理的能力越来越为人所知,尤其是在患有隐性遗传问题(如离子通道病)的个体中。本综述整合了将大麻素暴露与心律失常和心源性猝死联系起来的分子、临床、流行病学和法医学研究结果。它研究了植物大麻素、合成类似物和内源性大麻素如何通过大麻素受体依赖性和非依赖性途径影响钙电流和钾电流,影响自主调节,并导致心脏组织中的氧化应激和炎症等不良状况。与心源性猝死相关的关键基因( 、 、 、 和 )中的遗传变异可降低复极储备,当与大麻素引起的电紊乱相结合时,会将原本亚临床的突变转化为致死性底物。法医学研究强调了全面毒理学检测和死后基因分析在区分实际病因和偶然发现方面的重要性。迫切需要重新评估大麻素的心血管安全性,本文所呈现的研究结果强调了这一点。分子、临床和法医学证据的融合表明,大麻素暴露——尤其是来自高效合成类似物的暴露——可揭示潜在的离子通道病并引发致命性心律失常。因此,本综述主张向个性化风险分层的范式转变。如果将基因筛查与心电图监测和可控的大麻素给药相结合,风险评估就可以实现个性化。最终,法医学和流行病学数据凸显了心脏的脆弱性,强调了其作为大麻素毒性靶点以及公共卫生监测关键方面的作用。

https://cdn.ncbi.nlm.nih.gov/pmc/blobs/dbbd/12429369/05993f915b2f/ijms-26-08635-g001.jpg

文献AI研究员

20分钟写一篇综述,助力文献阅读效率提升50倍。

立即体验

用中文搜PubMed

大模型驱动的PubMed中文搜索引擎

马上搜索

文档翻译

学术文献翻译模型,支持多种主流文档格式。

立即体验