Suppr超能文献

马铃薯糖生物碱对植物病原体、有益微生物和拟南芥的体外作用。

In vitro effects of potato glycoalkaloids on plant-pathogens, beneficial microbes, and Arabidopsis thaliana.

作者信息

Bueno da Silva Marília, Genzel Franziska, Wiese-Klinkenberg Anika, Bredenbruch Sandra, Grundler Florian M W, Schleker A Sylvia S

机构信息

Institute of Bio- and Geosciences (IBG-4: Bioinformatics), CEPLAS, Forschungszentrum Jülich GmbH, 52425, Jülich, Germany.

Bioeconomy Science Center, BioSC, Forschungszentrum Jülich GmbH, 52425, Jülich, Germany.

出版信息

Sci Rep. 2025 Sep 17;15(1):32584. doi: 10.1038/s41598-025-19637-9.

Abstract

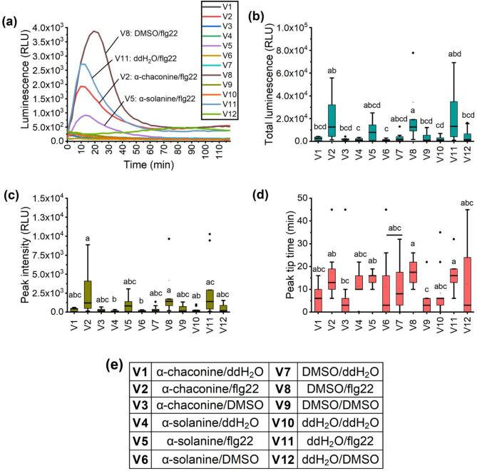
Potato glycoalkaloids (PGAs), α-solanine and α-chaconine, are secondary metabolites related to plant defense. Highly concentrated in the upper part of potato plants, they exhibit antimicrobial properties. Seeking more sustainable crop protection strategies, this study investigates the effects of PGAs on plant pathogens and beneficial organisms. These organisms were exposed to different PGA concentrations (0.98 to 250 ppm), with evaluations focusing on developmental and survival metrics. Key findings highlight α-chaconine as the more potent compound, causing significantly stronger adverse effects across tested organisms. E.g., α-chaconine (≤ 25 ppm) reduced nematode mobility by 43%, host attraction by > 45%, and infection rates by 63%. At 250 ppm, α-solanine moderately reduced mycelial growth, while α-chaconine reduced it by 78%. Crucially, beneficial organisms experienced minimal growth impairment (≤ 19%) even at the highest concentration (250 ppm). Arabidopsis thaliana seedling development was impaired by both PGAs, and seedlings exposed to these compounds exhibited a strong, transient oxidative burst, indicating direct stress activation. Pretreatment with PGAs did not induce priming effects but even decreased subsequent elicitor-induced responses. The selective toxicity against pathogens, coupled with minimal impact on beneficial species, positions PGAs, particularly α-chaconine, as promising starting points for sustainable crop protection strategies.

摘要

马铃薯糖生物碱(PGAs),即α-茄碱和α-查茄碱,是与植物防御相关的次生代谢产物。它们高度集中在马铃薯植株的上部,具有抗菌特性。为了寻求更可持续的作物保护策略,本研究调查了PGAs对植物病原体和有益生物的影响。这些生物被暴露于不同浓度的PGAs(0.98至250 ppm)下,评估重点在于发育和存活指标。主要研究结果表明,α-查茄碱是更具活性的化合物,对所有受试生物均产生显著更强的不利影响。例如,α-查茄碱(≤25 ppm)可使线虫活动能力降低43%,对宿主的吸引力降低>45%,感染率降低63%。在250 ppm时,α-茄碱适度降低了菌丝体生长,而α-查茄碱使其降低了78%。至关重要的是,即使在最高浓度(250 ppm)下,有益生物的生长受损也最小(≤19%)。两种PGAs均损害了拟南芥幼苗的发育,暴露于这些化合物的幼苗表现出强烈的、短暂的氧化爆发,表明直接应激被激活。用PGAs预处理并未诱导引发效应,反而降低了随后激发子诱导的反应。PGAs对病原体的选择性毒性,以及对有益物种的影响最小,使得PGAs,尤其是α-查茄碱,成为可持续作物保护策略的有前景的起始点。

https://cdn.ncbi.nlm.nih.gov/pmc/blobs/59ec/12443959/7fa81fff1237/41598_2025_19637_Fig1_HTML.jpg

文献AI研究员

20分钟写一篇综述,助力文献阅读效率提升50倍。

立即体验

用中文搜PubMed

大模型驱动的PubMed中文搜索引擎

马上搜索

文档翻译

学术文献翻译模型,支持多种主流文档格式。

立即体验