Suppr超能文献

缺乏核心3衍生O-聚糖的小鼠对结肠炎和结肠直肠肿瘤的易感性增加。

Increased susceptibility to colitis and colorectal tumors in mice lacking core 3-derived O-glycans.

作者信息

An Guangyu, Wei Bo, Xia Baoyun, McDaniel J Michael, Ju Tongzhong, Cummings Richard D, Braun Jonathan, Xia Lijun

机构信息

Cardiovascular Biology Research Program, Oklahoma Medical Research Foundation, University of Oklahoma Health Sciences Center, Oklahoma City, OK 73104, USA.

出版信息

J Exp Med. 2007 Jun 11;204(6):1417-29. doi: 10.1084/jem.20061929. Epub 2007 May 21.

Abstract

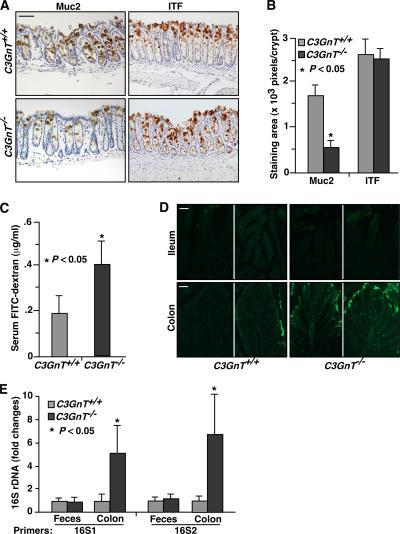
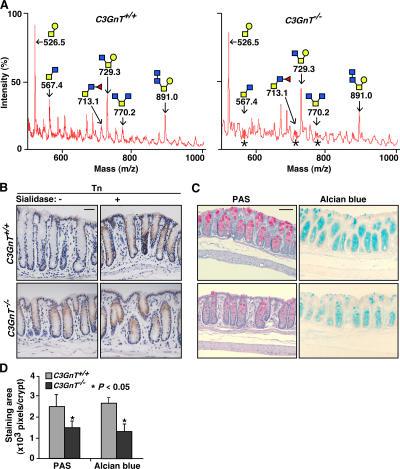
Altered intestinal O-glycan expression has been observed in patients with ulcerative colitis and colorectal cancer, but the role of this alteration in the etiology of these diseases is unknown. O-glycans in mucin core proteins are the predominant components of the intestinal mucus, which comprises part of the intestinal mucosal barrier. Core 3-derived O-glycans, which are one of the major types of O-glycans, are primarily expressed in the colon. To investigate the biological function of core 3-derived O-glycans, we engineered mice lacking core 3 beta1,3-N-acetylglucosaminyltransferase (C3GnT), an enzyme predicted to be important in the synthesis of core 3-derived O-glycans. Disruption of the C3GnT gene eliminated core 3-derived O-glycans. C3GnT-deficient mice displayed a discrete, colon-specific reduction in Muc2 protein and increased permeability of the intestinal barrier. Moreover, these mice were highly susceptible to experimental triggers of colitis and colorectal adenocarcinoma. These data reveal a requirement for core 3-derived O-glycans in resistance to colonic disease.

摘要

在溃疡性结肠炎和结直肠癌患者中已观察到肠道O-聚糖表达改变,但这种改变在这些疾病病因学中的作用尚不清楚。粘蛋白核心蛋白中的O-聚糖是肠道黏液的主要成分,而肠道黏液是肠道黏膜屏障的一部分。核心3衍生的O-聚糖是O-聚糖的主要类型之一,主要在结肠中表达。为了研究核心3衍生的O-聚糖的生物学功能,我们构建了缺乏核心3 β1,3-N-乙酰葡糖胺基转移酶(C3GnT)的小鼠,该酶被认为在核心3衍生的O-聚糖合成中起重要作用。C3GnT基因的破坏消除了核心3衍生的O-聚糖。C3GnT缺陷小鼠的Muc2蛋白在结肠中出现特异性减少,肠道屏障通透性增加。此外,这些小鼠对结肠炎和结直肠腺癌的实验性触发高度敏感。这些数据揭示了核心3衍生的O-聚糖在抵抗结肠疾病中的必要性。

https://cdn.ncbi.nlm.nih.gov/pmc/blobs/1ebf/2118614/8270db4b0617/jem2041417f01.jpg

文献AI研究员

20分钟写一篇综述,助力文献阅读效率提升50倍。

立即体验

用中文搜PubMed

大模型驱动的PubMed中文搜索引擎

马上搜索

文档翻译

学术文献翻译模型,支持多种主流文档格式。

立即体验