Suppr超能文献

自噬体的行程:从外周形成到与溶酶体的吻别式融合。

The itinerary of autophagosomes: from peripheral formation to kiss-and-run fusion with lysosomes.

作者信息

Jahreiss Luca, Menzies Fiona M, Rubinsztein David C

机构信息

Department of Medical Genetics, Cambridge Institute for Medical Research, University of Cambridge, Wellcome/MRC Building, Addenbrooke's Hospital, Hills Road, Cambridge CB2 0XY, UK.

出版信息

Traffic. 2008 Apr;9(4):574-87. doi: 10.1111/j.1600-0854.2008.00701.x. Epub 2008 Jan 7.

Abstract

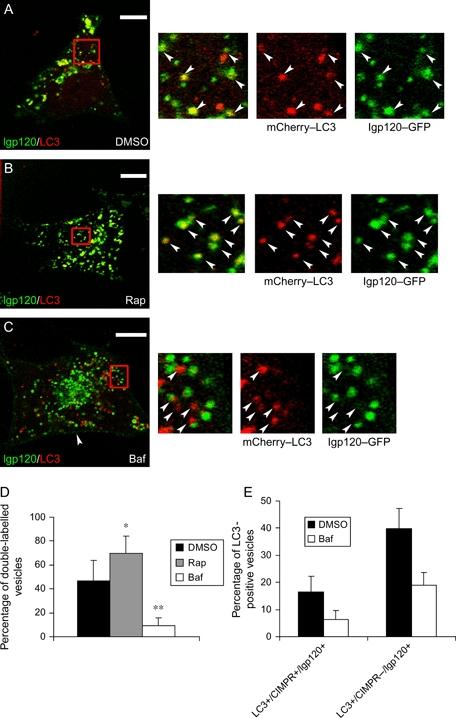
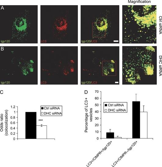
Macroautophagy, a constitutive process in higher eukaryotic cells, mediates degradation of many long-lived proteins and organelles. The actual events occurring during the process in the dynamic system of a living cell have never been thoroughly investigated. We aimed to develop a live-cell assay in which to follow the complete itinerary of an autophagosome. Our experiments show that autophagosomes are formed randomly in peripheral regions of the cell. They then move bidirectionally along microtubules, accumulating at the microtubule-organizing centre, in a similar way to lysosomes. Their centripetal movement is dependent on the motor protein dynein and is important for their fusion with lysosomes. Initially, autophagosomes dock on to lysosomes, independent of lysosomal acidification. Two kinds of fusion then occur: complete fusions, creating a hybrid organelle, or more often kiss-and-run fusions, i.e. transfer of some content while still maintaining two separate vesicles. Surprisingly, the autophagolysosomal compartment seems to be more long lived than expected. Our study documents many aspects of autophagosome behaviour, adding to our understanding of the mechanism and control of autophagy. Indeed, although the formation of autophagosomes is completely different from any other vesicular structures, their later itinerary appears to be very similar to those of other trafficking pathways.

摘要

巨自噬是高等真核细胞中的一个组成过程,介导许多长寿命蛋白质和细胞器的降解。在活细胞动态系统中该过程中发生的实际事件从未得到彻底研究。我们旨在开发一种活细胞检测方法,以追踪自噬体的完整行程。我们的实验表明,自噬体在细胞周边区域随机形成。然后它们沿着微管双向移动,聚集在微管组织中心,方式与溶酶体类似。它们的向心运动依赖于动力蛋白动力素,对其与溶酶体融合很重要。最初,自噬体停靠在溶酶体上,与溶酶体酸化无关。然后发生两种融合:完全融合,形成一个混合细胞器,或者更常见的是吻-跑融合,即转移一些内容物同时仍保持两个独立的囊泡。令人惊讶的是,自噬溶酶体区室似乎比预期的寿命更长。我们的研究记录了自噬体行为的许多方面,增进了我们对自噬机制和调控的理解。确实,尽管自噬体的形成与任何其他囊泡结构完全不同,但其后期行程似乎与其他运输途径非常相似。

https://cdn.ncbi.nlm.nih.gov/pmc/blobs/ee70/2329914/218ef810404b/tra0009-0574-f1.jpg

文献AI研究员

20分钟写一篇综述,助力文献阅读效率提升50倍。

立即体验

用中文搜PubMed

大模型驱动的PubMed中文搜索引擎

马上搜索

文档翻译

学术文献翻译模型,支持多种主流文档格式。

立即体验