Suppr超能文献

II型猫冠状病毒进入过程中低pH值和组织蛋白酶介导的病毒刺突蛋白切割的差异作用

Differential role for low pH and cathepsin-mediated cleavage of the viral spike protein during entry of serotype II feline coronaviruses.

作者信息

Regan Andrew D, Shraybman Renata, Cohen Rebecca D, Whittaker Gary R

机构信息

Department of Microbiology & Immunology, College of Veterinary Medicine, Cornell University, Ithaca, NY 14853, USA.

出版信息

Vet Microbiol. 2008 Dec 10;132(3-4):235-48. doi: 10.1016/j.vetmic.2008.05.019. Epub 2008 May 29.

Abstract

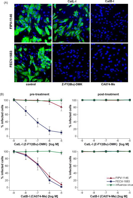
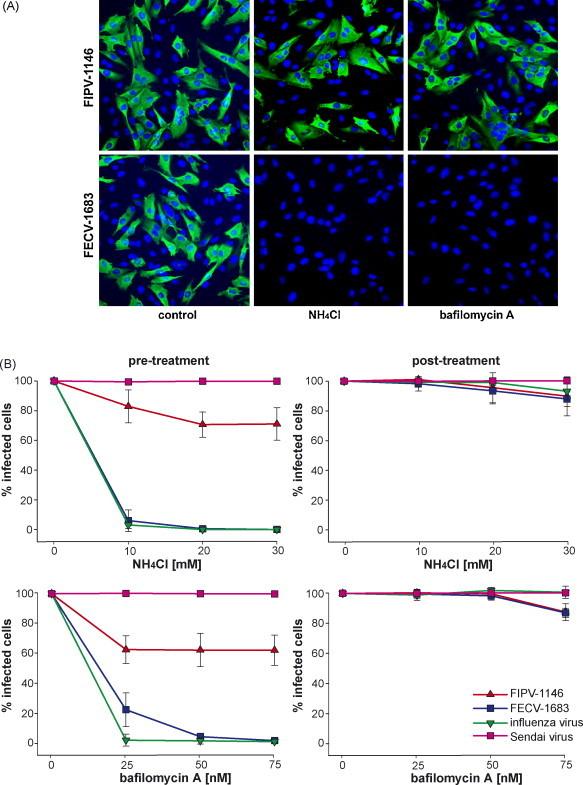
Feline infectious peritonitis (FIP) is a terminal disease of cats caused by systemic infection with a feline coronavirus (FCoV). FCoV biotypes that cause FIP are designated feline infectious peritonitis virus (FIPV), and are distinguished by their ability to infect macrophages and monocytes. Antigenically similar to their virulent counterparts are FCoV biotypes designated feline enteric coronavirus (FECV), which usually cause only mild enteritis and are unable to efficiently infect macrophages and monocytes. The FCoV spike protein mediates viral entry into the host cell and has previously been shown to determine the distinct tropism exhibited by certain isolates of FIPV and FECV, however, the molecular mechanism underlying viral pathogenesis has yet to be determined. Here we show that the FECV strain WSU 79-1683 (FECV-1683) is highly dependent on host cell cathepsin B and cathepsin L activity for entry into the host cell, as well as on the low pH of endocytic compartments. In addition, both cathepsin B and cathepsin L are able to induce a specific cleavage event in the FECV-1683 spike protein. In contrast, host cell entry by the FIPV strains WSU 79-1146 (FIPV-1146) and FIPV-DF2 proceeds independently of cathepsin L activity and low pH, but is still highly dependent on cathepsin B activity. In the case of FIPV-1146 and FIPV-DF2, infection of primary feline monocytes was also dependent on host cell cathepsin B activity, indicating that host cell cathepsins may play a role in the distinct tropisms displayed by different feline coronavirus biotypes.

摘要

猫传染性腹膜炎(FIP)是由猫冠状病毒(FCoV)全身感染引起的猫的一种终末期疾病。引起FIP的FCoV生物型被称为猫传染性腹膜炎病毒(FIPV),其特点是能够感染巨噬细胞和单核细胞。与它们的毒性对应物在抗原上相似的是被称为猫肠道冠状病毒(FECV)的FCoV生物型,FECV通常仅引起轻度肠炎,并且无法有效感染巨噬细胞和单核细胞。FCoV刺突蛋白介导病毒进入宿主细胞,并且先前已表明它决定了某些FIPV和FECV分离株所表现出的不同嗜性,然而,病毒发病机制的分子基础尚未确定。在这里,我们表明FECV毒株WSU 79 - 1683(FECV - 1683)进入宿主细胞高度依赖于宿主细胞组织蛋白酶B和组织蛋白酶L的活性,以及内吞小室的低pH值。此外,组织蛋白酶B和组织蛋白酶L都能够在FECV - 1683刺突蛋白中诱导特定的切割事件。相比之下,FIPV毒株WSU 79 - 1146(FIPV - 1146)和FIPV - DF2进入宿主细胞独立于组织蛋白酶L的活性和低pH值,但仍然高度依赖于组织蛋白酶B的活性。就FIPV - 1146和FIPV - DF2而言,原代猫单核细胞的感染也依赖于宿主细胞组织蛋白酶B的活性,这表明宿主细胞组织蛋白酶可能在不同猫冠状病毒生物型所表现出的不同嗜性中发挥作用。

https://cdn.ncbi.nlm.nih.gov/pmc/blobs/4345/7117207/bbc28ef3b076/gr1.jpg

文献AI研究员

20分钟写一篇综述,助力文献阅读效率提升50倍。

立即体验

用中文搜PubMed

大模型驱动的PubMed中文搜索引擎

马上搜索

文档翻译

学术文献翻译模型,支持多种主流文档格式。

立即体验