Suppr超能文献

干扰素γ诱导的Irga6通过自噬介导宿主对沙眼衣原体的抗性。

IFN-gamma-inducible Irga6 mediates host resistance against Chlamydia trachomatis via autophagy.

作者信息

Al-Zeer Munir A, Al-Younes Hesham M, Braun Peter R, Zerrahn Jens, Meyer Thomas F

机构信息

Department of Molecular Biology, Max Planck Institute for Infection Biology, Berlin, Germany.

出版信息

PLoS One. 2009;4(2):e4588. doi: 10.1371/journal.pone.0004588. Epub 2009 Feb 26.

Abstract

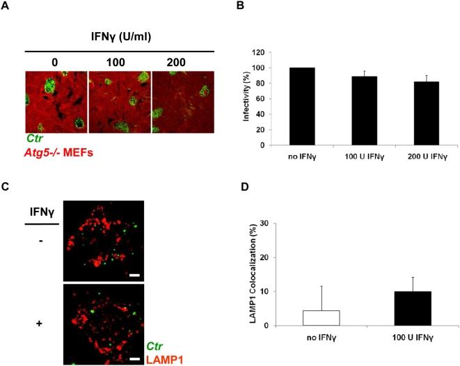
Chlamydial infection of the host cell induces Gamma interferon (IFNgamma), a central immunoprotector for humans and mice. The primary defense against Chlamydia infection in the mouse involves the IFNgamma-inducible family of IRG proteins; however, the precise mechanisms mediating the pathogen's elimination are unknown. In this study, we identify Irga6 as an important resistance factor against C. trachomatis, but not C. muridarum, infection in IFNgamma-stimulated mouse embryonic fibroblasts (MEFs). We show that Irga6, Irgd, Irgm2 and Irgm3 accumulate at bacterial inclusions in MEFs upon stimulation with IFNgamma, whereas Irgb6 colocalized in the presence or absence of the cytokine. This accumulation triggers a rerouting of bacterial inclusions to autophagosomes that subsequently fuse to lysosomes for elimination. Autophagy-deficient Atg5-/- MEFs and lysosomal acidification impaired cells surrender to infection. Irgm2, Irgm3 and Irgd still localize to inclusions in IFNgamma-induced Atg5-/- cells, but Irga6 localization is disrupted indicating its pivotal role in pathogen resistance. Irga6-deficient (Irga6-/-) MEFs, in which chlamydial growth is enhanced, do not respond to IFNgamma even though Irgb6, Irgd, Irgm2 and Irgm3 still localize to inclusions. Taken together, we identify Irga6 as a necessary factor in conferring host resistance by remodelling a classically nonfusogenic intracellular pathogen to stimulate fusion with autophagosomes, thereby rerouting the intruder to the lysosomal compartment for destruction.

摘要

宿主细胞的衣原体感染会诱导γ干扰素(IFNγ),这是人和小鼠的一种核心免疫保护因子。小鼠抵御衣原体感染的主要防御机制涉及IFNγ诱导的IRG蛋白家族;然而,介导病原体清除的确切机制尚不清楚。在本研究中,我们确定Irga6是IFNγ刺激的小鼠胚胎成纤维细胞(MEF)中抵抗沙眼衣原体而非鼠衣原体感染的重要抗性因子。我们发现,在用IFNγ刺激后,Irga6、Irgd、Irgm2和Irgm3会在MEF的细菌包涵体处聚集,而Irgb6在有无细胞因子的情况下均共定位。这种聚集会引发细菌包涵体重新定向至自噬体,随后自噬体与溶酶体融合以实现清除。自噬缺陷的Atg5-/- MEF和溶酶体酸化受损的细胞会被感染。Irgm2、Irgm3和Irgd在IFNγ诱导的Atg5-/-细胞中仍定位于包涵体,但Irga6的定位被破坏,表明其在病原体抗性中起关键作用。衣原体生长增强的Irga6缺陷型(Irga6-/-)MEF即使Irgb6、Irgd、Irgm2和Irgm3仍定位于包涵体,也不会对IFNγ产生反应。综上所述,我们确定Irga6是通过重塑一种经典的非融合性细胞内病原体以刺激其与自噬体融合,从而将入侵者重新定向至溶酶体区室进行破坏来赋予宿主抗性的必要因子。

https://cdn.ncbi.nlm.nih.gov/pmc/blobs/203b/2643846/f8ded532e7c2/pone.0004588.g001.jpg

文献AI研究员

20分钟写一篇综述,助力文献阅读效率提升50倍。

立即体验

用中文搜PubMed

大模型驱动的PubMed中文搜索引擎

马上搜索

文档翻译

学术文献翻译模型,支持多种主流文档格式。

立即体验