Suppr超能文献

着丝粒定位的分散 Pol III 基因在裂殖酵母。

Centromeric localization of dispersed Pol III genes in fission yeast.

机构信息

The Wistar Institute, Philadelphia, PA 19104, USA.

出版信息

Mol Biol Cell. 2010 Jan 15;21(2):254-65. doi: 10.1091/mbc.e09-09-0790. Epub 2009 Nov 12.

Abstract

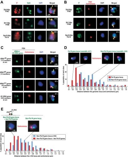
The eukaryotic genome is a complex three-dimensional entity residing in the nucleus. We present evidence that Pol III-transcribed genes such as tRNA and 5S rRNA genes can localize to centromeres and contribute to a global genome organization. Furthermore, we find that ectopic insertion of Pol III genes into a non-Pol III gene locus results in the centromeric localization of the locus. We show that the centromeric localization of Pol III genes is mediated by condensin, which interacts with the Pol III transcription machinery, and that transcription levels of the Pol III genes are negatively correlated with the centromeric localization of Pol III genes. This centromeric localization of Pol III genes initially observed in interphase becomes prominent during mitosis, when chromosomes are condensed. Remarkably, defective mitotic chromosome condensation by a condensin mutation, cut3-477, which reduces the centromeric localization of Pol III genes, is suppressed by a mutation in the sfc3 gene encoding the Pol III transcription factor TFIIIC subunit, sfc3-1. The sfc3-1 mutation promotes the centromeric localization of Pol III genes. Our study suggests there are functional links between the process of the centromeric localization of dispersed Pol III genes, their transcription, and the assembly of condensed mitotic chromosomes.

摘要

真核基因组是一种复杂的三维实体,存在于细胞核中。我们提供的证据表明,Pol III 转录的基因,如 tRNA 和 5S rRNA 基因,可以定位到着丝粒,并有助于形成全基因组组织。此外,我们发现 Pol III 基因的异位插入会导致基因座定位于着丝粒。我们表明,Pol III 基因的着丝粒定位是由 condensin 介导的,condensin 与 Pol III 转录机制相互作用,并且 Pol III 基因的转录水平与 Pol III 基因的着丝粒定位呈负相关。Pol III 基因最初在间期观察到的这种着丝粒定位在有丝分裂时变得明显,此时染色体浓缩。值得注意的是,通过突变 condensin(cut3-477)导致 Pol III 基因的着丝粒定位减少,这会抑制编码 Pol III 转录因子 TFIIIC 亚基的 sfc3 基因(sfc3-1)的突变,该突变促进了 Pol III 基因的着丝粒定位。我们的研究表明,分散的 Pol III 基因的着丝粒定位、转录和浓缩的有丝分裂染色体的组装之间存在功能联系。

https://cdn.ncbi.nlm.nih.gov/pmc/blobs/cbec/2808234/50b983c0b839/zmk0021093190001.jpg

文献AI研究员

20分钟写一篇综述,助力文献阅读效率提升50倍。

立即体验

用中文搜PubMed

大模型驱动的PubMed中文搜索引擎

马上搜索

文档翻译

学术文献翻译模型,支持多种主流文档格式。

立即体验