Suppr超能文献

PANTHER 版本 7:改进了系统发育树、直系同源物,以及与基因本体论联盟的合作。

PANTHER version 7: improved phylogenetic trees, orthologs and collaboration with the Gene Ontology Consortium.

机构信息

Evolutionary Systems Biology Group, SRI International, Lawrence Berkeley National Laboratory, USA.

出版信息

Nucleic Acids Res. 2010 Jan;38(Database issue):D204-10. doi: 10.1093/nar/gkp1019. Epub 2009 Dec 16.

Abstract

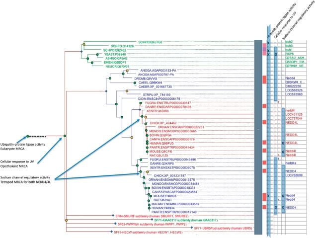
Protein Analysis THrough Evolutionary Relationships (PANTHER) is a comprehensive software system for inferring the functions of genes based on their evolutionary relationships. Phylogenetic trees of gene families form the basis for PANTHER and these trees are annotated with ontology terms describing the evolution of gene function from ancestral to modern day genes. One of the main applications of PANTHER is in accurate prediction of the functions of uncharacterized genes, based on their evolutionary relationships to genes with functions known from experiment. The PANTHER website, freely available at http://www.pantherdb.org, also includes software tools for analyzing genomic data relative to known and inferred gene functions. Since 2007, there have been several new developments to PANTHER: (i) improved phylogenetic trees, explicitly representing speciation and gene duplication events, (ii) identification of gene orthologs, including least diverged orthologs (best one-to-one pairs), (iii) coverage of more genomes (48 genomes, up to 87% of genes in each genome; see http://www.pantherdb.org/panther/summaryStats.jsp), (iv) improved support for alternative database identifiers for genes, proteins and microarray probes and (v) adoption of the SBGN standard for display of biological pathways. In addition, PANTHER trees are being annotated with gene function as part of the Gene Ontology Reference Genome project, resulting in an increasing number of curated functional annotations.

摘要

蛋白质分析通过进化关系 (PANTHER) 是一个基于基因进化关系推断基因功能的综合软件系统。基因家族的系统发育树是 PANTHER 的基础,这些树被注释为描述从祖先基因到现代基因的基因功能进化的本体论术语。PANTHER 的主要应用之一是基于与具有实验功能的基因的进化关系,准确预测未特征化基因的功能。PANTHER 网站(免费提供,网址为 http://www.pantherdb.org)还包括用于分析与已知和推断基因功能相关的基因组数据的软件工具。自 2007 年以来,PANTHER 有了几个新的发展:(i)改进了系统发育树,明确表示物种形成和基因复制事件,(ii)鉴定基因直系同源物,包括最小分歧的直系同源物(最佳一对一的对应),(iii)涵盖更多的基因组(48 个基因组,每个基因组中多达 87%的基因;见 http://www.pantherdb.org/panther/summaryStats.jsp),(iv)改进了对基因、蛋白质和微阵列探针的替代数据库标识符的支持,以及(v)采用 SBGN 标准显示生物途径。此外,PANTHER 树正在被注释为基因功能的一部分,作为基因本体论参考基因组项目的一部分,导致越来越多的经过策展的功能注释。

https://cdn.ncbi.nlm.nih.gov/pmc/blobs/5fb7/2808919/8b14e02fe545/gkp1019f1.jpg

文献AI研究员

20分钟写一篇综述,助力文献阅读效率提升50倍。

立即体验

用中文搜PubMed

大模型驱动的PubMed中文搜索引擎

马上搜索

文档翻译

学术文献翻译模型,支持多种主流文档格式。

立即体验