Suppr超能文献

秀丽隐杆线虫长寿的代谢特征。

A metabolic signature of long life in Caenorhabditis elegans.

机构信息

Division of Biology, Silwood Park Campus, Imperial College London, UK.

出版信息

BMC Biol. 2010 Feb 10;8:14. doi: 10.1186/1741-7007-8-14.

Abstract

BACKGROUND

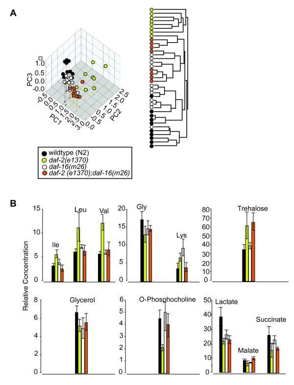
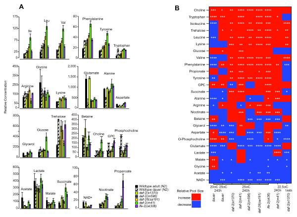
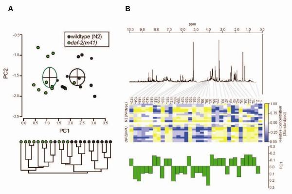
Many Caenorhabditis elegans mutations increase longevity and much evidence suggests that they do so at least partly via changes in metabolism. However, up until now there has been no systematic investigation of how the metabolic networks of long-lived mutants differ from those of normal worms. Metabolomic technologies, that permit the analysis of many untargeted metabolites in parallel, now make this possible. Here we use one of these, 1H nuclear magnetic resonance spectroscopy, to investigate what makes long-lived worms metabolically distinctive.

RESULTS

We examined three classes of long-lived worms: dauer larvae, adult Insulin/IGF-1 signalling (IIS)-defective mutants, and a translation-defective mutant. Surprisingly, these ostensibly different long-lived worms share a common metabolic signature, dominated by shifts in carbohydrate and amino acid metabolism. In addition the dauer larvae, uniquely, had elevated levels of modified amino acids (hydroxyproline and phosphoserine). We interrogated existing gene expression data in order to integrate functional (metabolite-level) changes with transcriptional changes at a pathway level.

CONCLUSIONS

The observed metabolic responses could be explained to a large degree by upregulation of gluconeogenesis and the glyoxylate shunt as well as changes in amino acid catabolism. These responses point to new possible mechanisms of longevity assurance in worms. The metabolic changes observed in dauer larvae can be explained by the existence of high levels of autophagy leading to recycling of cellular components.See associated minireview: http://jbiol.com/content/9/1/7.

摘要

背景

许多秀丽隐杆线虫的突变会延长寿命,大量证据表明,这些突变至少部分是通过改变代谢来实现的。然而,到目前为止,还没有系统地研究长寿突变体的代谢网络与正常线虫的代谢网络有何不同。代谢组学技术可以同时平行分析许多非靶向代谢物,现在这成为可能。在这里,我们使用其中一种方法,即 1H 核磁共振波谱法,来研究是什么使长寿线虫在代谢上具有独特性。

结果

我们研究了三类长寿线虫: dauer 幼虫、成年胰岛素/IGF-1 信号(IIS)缺陷突变体和翻译缺陷突变体。令人惊讶的是,这些表面上不同的长寿线虫具有共同的代谢特征,主要表现为碳水化合物和氨基酸代谢的变化。此外,dauer 幼虫具有独特的高水平修饰氨基酸(羟脯氨酸和磷酸丝氨酸)。我们查询了现有的基因表达数据,以便将功能(代谢物水平)变化与途径水平的转录变化进行整合。

结论

观察到的代谢反应可以在很大程度上通过上调糖异生和乙醛酸支路以及氨基酸分解代谢来解释。这些反应指向了线虫中保证长寿的新的可能机制。dauer 幼虫中观察到的代谢变化可以通过高水平的自噬来解释,自噬导致细胞成分的再循环。见相关综述:http://jbiol.com/content/9/1/7。

https://cdn.ncbi.nlm.nih.gov/pmc/blobs/a9c0/2829508/87cff492d300/1741-7007-8-14-1.jpg

文献AI研究员

20分钟写一篇综述,助力文献阅读效率提升50倍。

立即体验

用中文搜PubMed

大模型驱动的PubMed中文搜索引擎

马上搜索

文档翻译

学术文献翻译模型,支持多种主流文档格式。

立即体验