Suppr超能文献

ESCRT 复合物介导的多泡体生物发生的分子机制。

Molecular mechanism of multivesicular body biogenesis by ESCRT complexes.

机构信息

Laboratory of Molecular Biology, National Institute of Diabetes and Digestive and Kidney Diseases, National Institutes of Health, US Department of Health and Human Services, Bethesda, Maryland 20892, USA.

出版信息

Nature. 2010 Apr 8;464(7290):864-9. doi: 10.1038/nature08849. Epub 2010 Mar 21.

Abstract

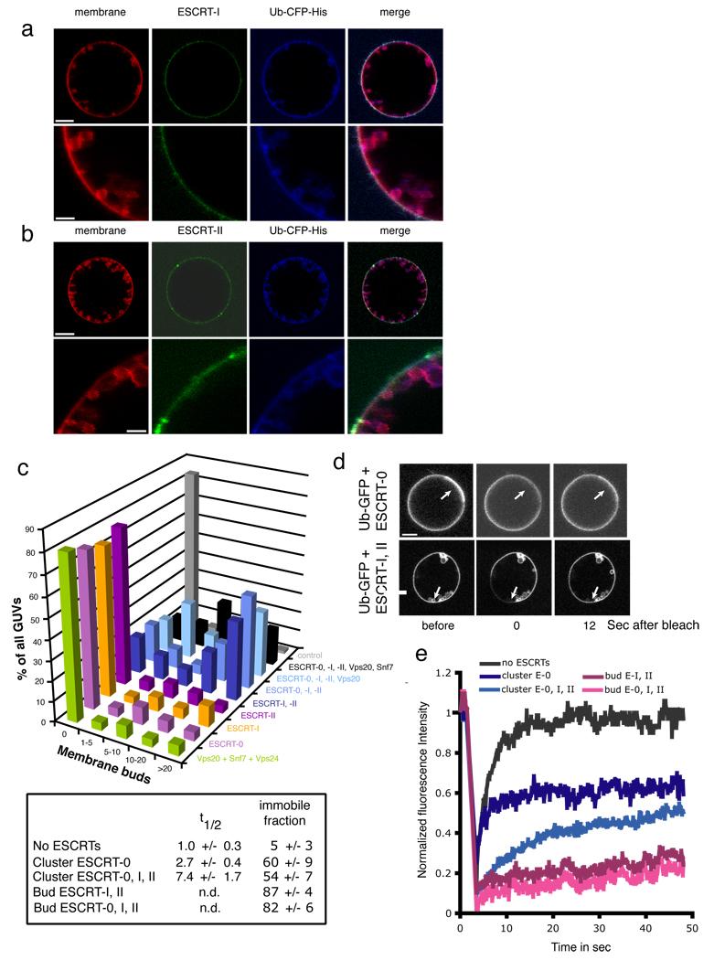
When internalized receptors and other cargo are destined for lysosomal degradation, they are ubiquitinated and sorted by the endosomal sorting complex required for transport (ESCRT) complexes 0, I, II and III into multivesicular bodies. Multivesicular bodies are formed when cargo-rich patches of the limiting membrane of endosomes bud inwards by an unknown mechanism and are then cleaved to yield cargo-bearing intralumenal vesicles. The biogenesis of multivesicular bodies was reconstituted and visualized using giant unilamellar vesicles, fluorescent ESCRT-0, -I, -II and -III complexes, and a membrane-tethered fluorescent ubiquitin fusion as a model cargo. Here we show that ESCRT-0 forms domains of clustered cargo but does not deform membranes. ESCRT-I and ESCRT-II in combination deform the membrane into buds, in which cargo is confined. ESCRT-I and ESCRT-II localize to the bud necks, and recruit ESCRT-0-ubiquitin domains to the buds. ESCRT-III subunits localize to the bud neck and efficiently cleave the buds to form intralumenal vesicles. Intralumenal vesicles produced in this reaction contain the model cargo but are devoid of ESCRTs. The observations explain how the ESCRTs direct membrane budding and scission from the cytoplasmic side of the bud without being consumed in the reaction.

摘要

当内吞的受体和其他货物被运送到溶酶体降解时,它们会被泛素化,并通过内体分选复合物(ESCRT)复合物 0、I、II 和 III 分拣到多泡体中。当内体的限制膜上富含货物的斑块通过未知的机制向内出芽时,就会形成多泡体,然后被切割以产生带有货物的腔内囊泡。使用巨单层囊泡、荧光 ESCRT-0、-I、-II 和 -III 复合物以及膜结合的荧光泛素融合作为模型货物,重建和可视化了多泡体的生物发生。在这里,我们表明 ESCRT-0 形成聚集货物的域,但不会使膜变形。ESCRT-I 和 ESCRT-II 联合起来将膜变形为芽,货物被限制在芽中。ESCRT-I 和 ESCRT-II 定位于芽颈,并将 ESCRT-0-泛素域招募到芽中。ESCRT-III 亚基定位于芽颈,并有效地切割芽以形成腔内囊泡。该反应产生的腔内囊泡含有模型货物,但不含 ESCRTs。这些观察结果解释了 ESCRTs 如何在不被反应消耗的情况下,从芽的细胞质侧指导膜出芽和分裂。

https://cdn.ncbi.nlm.nih.gov/pmc/blobs/ca50/2851844/3898007c5d0d/nihms172756f1.jpg

文献AI研究员

20分钟写一篇综述,助力文献阅读效率提升50倍。

立即体验

用中文搜PubMed

大模型驱动的PubMed中文搜索引擎

马上搜索

文档翻译

学术文献翻译模型,支持多种主流文档格式。

立即体验