Suppr超能文献

芳香烃受体与 c-Maf 相互作用,促进由 IL-27 诱导的 1 型调节性 T 细胞的分化。

The aryl hydrocarbon receptor interacts with c-Maf to promote the differentiation of type 1 regulatory T cells induced by IL-27.

机构信息

Center for Neurologic Diseases, Brigham and Women's Hospital, Harvard Medical School, Boston, MA, USA.

出版信息

Nat Immunol. 2010 Sep;11(9):854-61. doi: 10.1038/ni.1912. Epub 2010 Aug 1.

Abstract

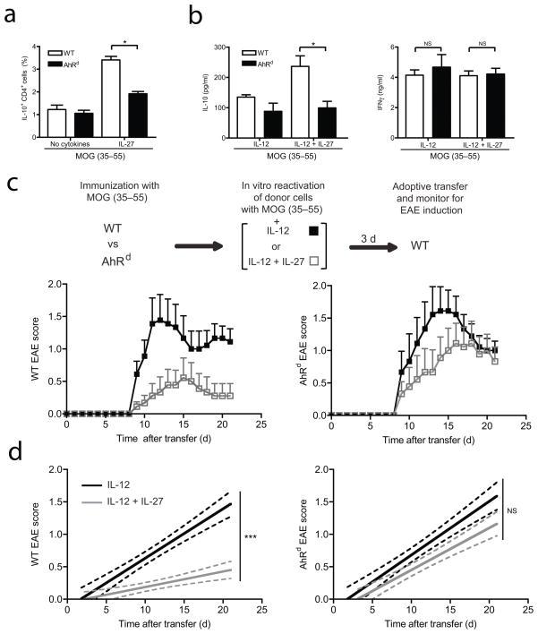
Type 1 regulatory T cells (Tr1 cells ) that produce interleukin 10 (IL-10) are instrumental in the prevention of tissue inflammation, autoimmunity and graft-versus-host disease. The transcription factor c-Maf is essential for the induction of IL-10 by Tr1 cells, but the molecular mechanisms that lead to the development of these cells remain unclear. Here we show that the ligand-activated transcription factor aryl hydrocarbon receptor (AhR), which was induced by IL-27, acted in synergy with c-Maf to promote the development of Tr1 cells. After T cell activation under Tr1-skewing conditions, the AhR bound to c-Maf and promoted transactivation of the Il10 and Il21 promoters, which resulted in the generation of Tr1 cells and the amelioration of experimental autoimmune encephalomyelitis. Manipulating AhR signaling could therefore be beneficial in the resolution of excessive inflammatory responses.

摘要

1 型调节性 T 细胞(Tr1 细胞)产生白细胞介素 10(IL-10),在预防组织炎症、自身免疫和移植物抗宿主病方面发挥重要作用。转录因子 c-Maf 对于 Tr1 细胞产生 IL-10 是必不可少的,但导致这些细胞发展的分子机制仍不清楚。在这里,我们表明,配体激活的转录因子芳香烃受体(AhR),由 IL-27 诱导,与 c-Maf 协同作用,促进 Tr1 细胞的发育。在 Tr1 偏向条件下 T 细胞激活后,AhR 与 c-Maf 结合,促进 Il10 和 Il21 启动子的反式激活,导致 Tr1 细胞的产生和实验性自身免疫性脑脊髓炎的改善。因此,操纵 AhR 信号可能有助于解决过度炎症反应。

https://cdn.ncbi.nlm.nih.gov/pmc/blobs/a4da/2940320/7ebc2854eb66/nihms218924f1.jpg

文献AI研究员

20分钟写一篇综述,助力文献阅读效率提升50倍。

立即体验

用中文搜PubMed

大模型驱动的PubMed中文搜索引擎

马上搜索

文档翻译

学术文献翻译模型,支持多种主流文档格式。

立即体验